SM421_TechnicalReference(Eng_Ver6) - 第112页
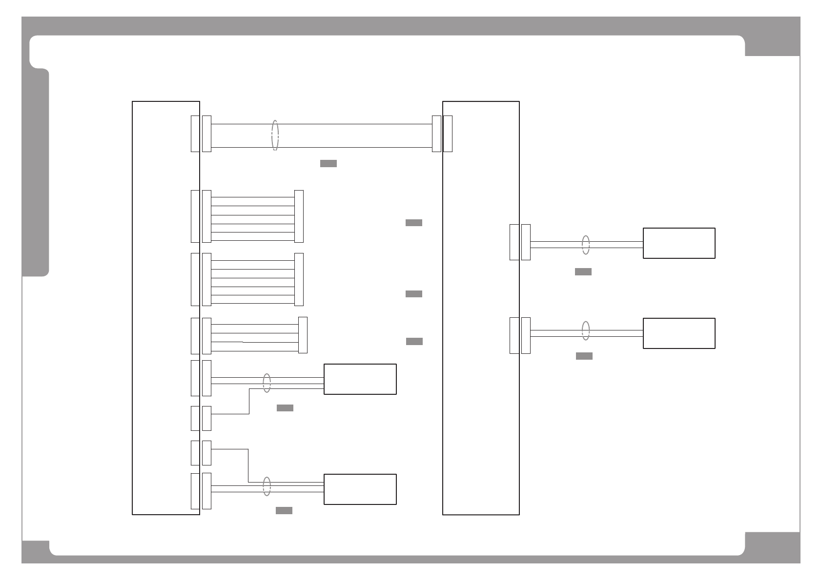
Page SAMSUNG TECHWIN 102 SM421 R ear Feeder Board Interface ڞکڌڌګ ڎڏګ ڭڠڜڭٻڡڠڠڟڠڭٻ ڤڊڡٻڝڪڜڭڟ ڭڠڜڭٻڡڠڠڟڠڭٻ ڤکګڰگٻڠڳگٻڝڊڟ چڍڏڱ ڢکڟ ڢکڟ چڍڏڱ ڊڤڪںڭڠڮڠگ چڍڏڢ چڌڍڢ چڌڍڱ ڞڜکںڣ ڞڜکںڧ ڞڜکںڣ ڞڜکںڧ ڊڤڪںڭڠڮڠگ چڍڏڢ چڌڍڢ چڌڍڱ ڏ ڐ ڑ ڏ …

Page
SAMSUNG TECHWIN
101
SM421
Front Feeder Board Interface
ڞکڌڌګ
ڎڏګ
ڡڭڪکگٻڡڠڠڟڠڭٻ
ڡڭڪکگٻڡڠڠڟڠڭٻ
ڤڊڡٻ
ڤڊڡٻ
ڝڪڜڭڟ
ڝڪڜڭڟ
ڡڭڪکگٻڡڠڠڟڠڭٻ
ڡڭڪکگٻڡڠڠڟڠڭٻ
ڤکګڰگٻڠڳگٻڝڊڟ
ڤکګڰگٻڠڳگٻڝڊڟ
چڍڏڱ
ڢکڟ
ڢکڟ
چڍڏڱ
ڊڤڪںڭڠڮڠگ
چڍڏڢ
چڌڍڢ
چڌڍڱ
ڞڜکںڣ
ڞڜکںڧ
ڞڜکںڣ
ڞڜکںڧ
ڊڤڪںڭڠڮڠگ
چڍڏڢ
چڌڍڢ
چڌڍڱ
ڏ
ڐ
ڑ
ڏ
ڐ
ڑ
ڏګ
ڞکڏګ
ڑګ
ڞکڎګ
ڏ
ڐ
ڑ
ڏ
ڐ
ڑ
ڌڌ
ڑڋ
ۙ
ڑڋ
ڞکڐڮ
ڍ
ڍ
ڎ
ڎ
ڞکڎڮ
ڌ
ڌ
ڑګ
ڞکڍګ
ڎ
ڎ
ڞکڍڮ
ڌ
ڍ
ڌ
ڍ
ڏ
ڐ
ڑ
ڎ
ڍ
ڌ
ڞڜکٻڨڜڮگڠڭٻڝڪڜڭڟ
ڞڜکٻڨڜڮگڠڭٻڝڪڜڭڟ
ڞڜکڌ
ګڞڤ
ڎ
ڍ
ڌ
ڭڠڜڭٻڡڠڠڟڠڭٻڤڊڡ
ڭڠڜڭٻڡڠڠڟڠڭٻڤڊڡ
ڞکڎ
SM41_FD001
SM41-CA001
SM41_CA002
ڞکڐګ
ڑڋګ
ڏ
ڎ
ڍ
ڌ
ڮڜڡڠگڴٻڞڪکگڭڪڧٻڝڊڟ
ڮڜڡڠگڴٻڞڪکگڭڪڧٻڝڊڟ
ڞکڍڌ
ۙ
ۙ
ړ
ڞکڒګ
ړګ
ڌ
ۙ
ړ
ڌ
ڞکڒڮ
ڏ
ڌ
ڏ
ڌ
ڞکڏڮ
ڍڍ
ڎڎ
ڌڌ
ڑڋ
ڑڋګ
ۙ
ڑڋ
ۙ
ڞکڑګ
ڞکڑڮ
ڡڭڪکگٻڡڠڠڟڠڭٻڝڜڮڠ
ڡڭڪکگٻڡڠڠڟڠڭٻڝڜڮڠ
ڧڠڡگٻڝڊڟ
ڧڠڡگٻڝڊڟ
ڡڭڪکگٻڡڠڠڟڠڭٻڝڜڮڠ
ڡڭڪکگٻڡڠڠڟڠڭٻڝڜڮڠ
ڭڤڢڣگٻڝڊڟ
ڭڤڢڣگٻڝڊڟ
ڡڠڠڟڠڭٻپڌۙپڎڋ
ڡڠڠڟڠڭٻپڌۙپڎڋ
ڡڠڠڟڠڭٻپڎڌۙپڑڋ
ڡڠڠڟڠڭٻپڎڌۙپڑڋ
SM_FD003
SM_FD004
ڌڌ
ڎڏ
ۙ
ڎڏ
ۙ
ڞکڌڌڮ
ڌڌ
ڎڏ
ۙ
ڎڏ
ۙ
ڞکڌګڞکڌڌڮ
ڎڏګ
SM41_FD005
ڑڋ ڑڋ
ڌ
ڑڋګ
ۙ
ڞکڎګ
ڌ
ۙ
ڞکڎڮ
ڌڌ
ڑڋ
ڑڋګ
ۙ
ڑڋ
ۙ
ڞکڍګ
ڞکڍڮ
ڡڠڠڟڠڭٻپڎڌۙپڑڋ
ڡڠڠڟڠڭٻپڎڌۙپڑڋ
ڭڤڢڣگٻڝڊڟ
ڭڤڢڣگٻڝڊڟ
ڡڭڪکگٻڡڠڠڟڠڭٻڝڜڮڠ
ڡڭڪکگٻڡڠڠڟڠڭٻڝڜڮڠ
SM_FD007
ڡڠڠڟڠڭٻپڌۙپڎڋ
ڡڠڠڟڠڭٻپڌۙپڎڋ
ڡڭڪکگٻڡڠڠڟڠڭٻڝڜڮڠ
ڡڭڪکگٻڡڠڠڟڠڭٻڝڜڮڠ
ڧڠڡگٻڝڊڟ
ڧڠڡگٻڝڊڟ
SM_FD006
ڡڠڠڟڠڭٻڤکګڰگڃپڌۙپڑڋڄ
ڡڠڠڟڠڭٻڤکګڰگڃپڌۙپڑڋڄ
ڡڠڠڟڠڭٻڤکګڰگڃپڑڌۙپڌڍڋڄ
ڡڠڠڟڠڭٻڤکګڰگڃپڑڌۙپڌڍڋڄ
ۙ
ۙ
ړړ
ڞکړګ
ړګ
ڌ
ڞکړڮ
ڌ
ڏ
ڐ
ڑ
ڎ
ڍ
ڌ
ڏ
ڐ
ڑ
SM41-VM011
^4`
^436`
^6`
^7`
^8`
^9`
^:`
^445`
^448`

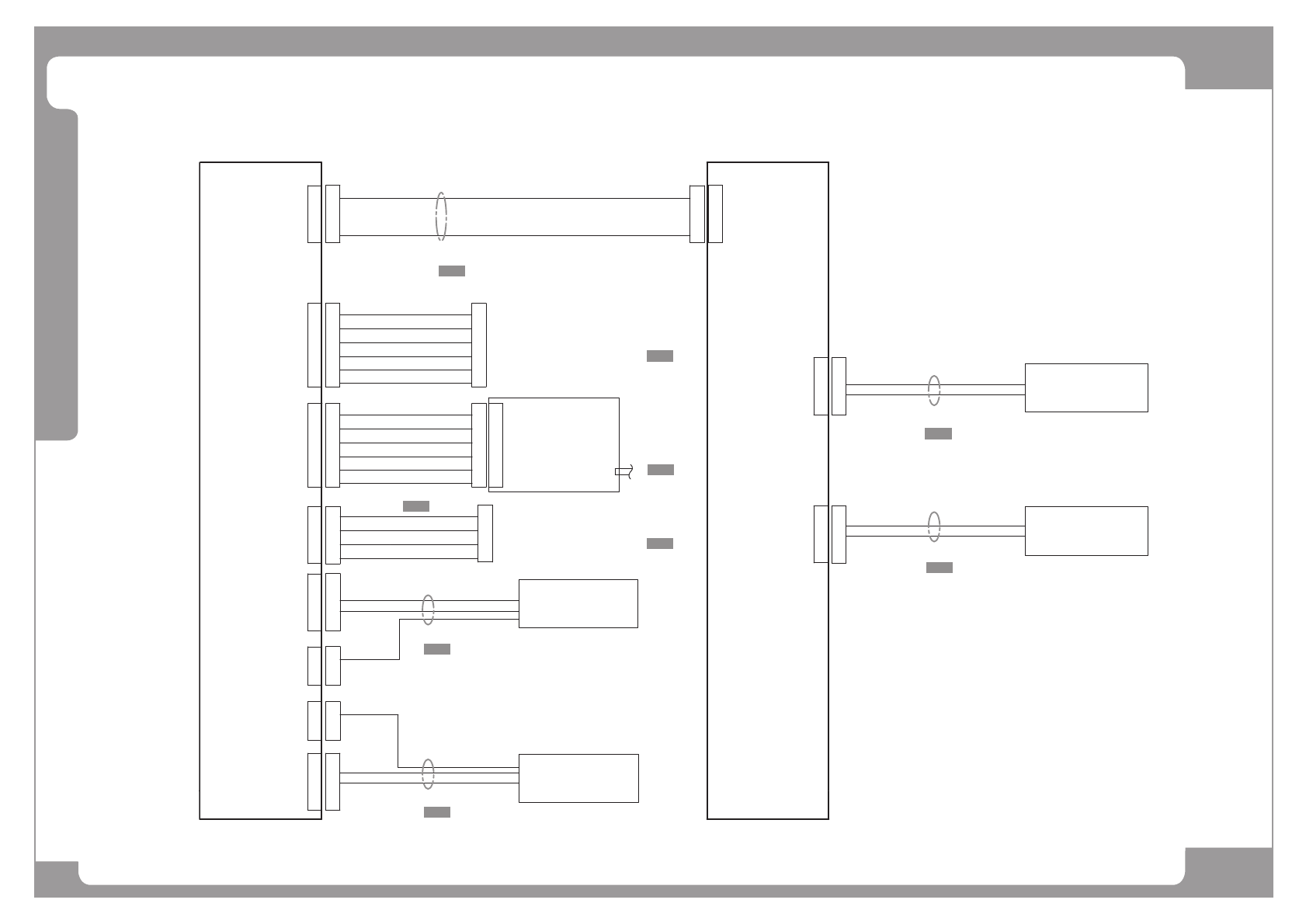
Page
SAMSUNG TECHWIN
102
SM421
Rear Feeder Board Interface
ڞکڌڌګ
ڎڏګ
ڭڠڜڭٻڡڠڠڟڠڭٻ
ڤڊڡٻڝڪڜڭڟ
ڭڠڜڭٻڡڠڠڟڠڭٻ
ڤکګڰگٻڠڳگٻڝڊڟ
چڍڏڱ
ڢکڟ
ڢکڟ
چڍڏڱ
ڊڤڪںڭڠڮڠگ
چڍڏڢ
چڌڍڢ
چڌڍڱ
ڞڜکںڣ
ڞڜکںڧ
ڞڜکںڣ
ڞڜکںڧ
ڊڤڪںڭڠڮڠگ
چڍڏڢ
چڌڍڢ
چڌڍڱ
ڏ
ڐ
ڑ
ڏ
ڐ
ڑ
ڏګ
ڞکڏګ
ڑګ
ڞکڎګ
ڏ
ڐ
ڑ
ڏ
ڐ
ڑ
ڌڌ
ڑڋ
ۙ
ڑڋ
ڞکڐڮ
ڍ
ڍ
ڎ
ڎ
ڞکڎڮ
ڌ
ڌ
ڑګ
ڞکڍګ
ڎ
ڎ
ڞکڍڮ
ڌ
ڍ
ڌ
ڍ
ڏ
ڐ
ڑ
ڎ
ڍ
ڌ
ڡڭڪکگٻڡڠڠڟڠڭٻڤڊڡٻڝڪڜڭڟڡڭڪکگٻڡڠڠڟڠڭٻڤڊڡٻڝڪڜڭڟ
ڞکڍ
ڎ
ڍ
ڌ
ڞڪکڱډٻڤڊڡٻڝڪڜڭڟڞڪکڱډٻڤڊڡٻڝڪڜڭڟ
ڞکڎ
SM41_FD002
SM41-CA002
SM41_CA003
ڞکڐګ
ڑڋګ
ڏ
ڎ
ڍ
ڌ
ڮڜڡڠگڴٻڞڪکگڭڪڧٻڝڊڟڮڜڡڠگڴٻڞڪکگڭڪڧٻڝڊڟ
ڞکڍڍ
ۙ
ۙ
ړ
ڞکڒګ
ړګ
ڌ
ۙ
ړ
ڌ
ڞکڒڮ
ڏ
ڌ
ڏ
ڌ
ڞکڏڮ
ڍڍ
ڎڎ
ڌڌ
ڑڋ
ڑڋګ
ۙ
ڑڋ
ۙ
ڞکڑګ
ڞکڑڮ
ڭڠڜڭٻڡڠڠڟڠڭٻڝڜڮڠڭڠڜڭٻڡڠڠڟڠڭٻڝڜڮڠ
ڧڠڡگٻڝڊڟڧڠڡگٻڝڊڟ
ڭڠڜڭٻڡڠڠڟڠڭٻڝڜڮڠڭڠڜڭٻڡڠڠڟڠڭٻڝڜڮڠ
ڭڤڢڣگٻڝڊڟڭڤڢڣگٻڝڊڟ
ڡڠڠڟڠڭٻپڌۙپڎڋڡڠڠڟڠڭٻپڌۙپڎڋ
ڡڠڠڟڠڭٻپڎڌۙپڑڋڡڠڠڟڠڭٻپڎڌۙپڑڋ
SM_FD003
SM_FD004
ڌڌ
ڎڏ
ۙ
ڎڏ
ۙ
ڞکڌڌڮ
ڌڌ
ڎڏ
ۙ
ڎڏ
ۙ
ڞکڌګڞکڌڌڮ
ڎڏګ
SM41_FD005
ڑڋ ڑڋ
ڌ
ڑڋګ
ۙ
ڞکڎګ
ڌ
ۙ
ڞکڎڮ
ڌڌ
ڑڋ
ڑڋګ
ۙ
ڑڋ
ۙ
ڞکڍګ
ڞکڍڮ
ڡڠڠڟڠڭٻپڎڌۙپڑڋڡڠڠڟڠڭٻپڎڌۙپڑڋ
ڭڤڢڣگٻڝڊڟڭڤڢڣگٻڝڊڟ
ڭڠڜڭٻڡڠڠڟڠڭٻڝڜڮڠڭڠڜڭٻڡڠڠڟڠڭٻڝڜڮڠ
SM_FD007
ڡڠڠڟڠڭٻپڌۙپڎڋڡڠڠڟڠڭٻپڌۙپڎڋ
ڭڠڜڭٻڡڠڠڟڠڭٻڝڜڮڠڭڠڜڭٻڡڠڠڟڠڭٻڝڜڮڠ
ڧڠڡگٻڝڊڟڧڠڡگٻڝڊڟ
SM_FD006
ڡڠڠڟڠڭٻڤکګڰگڃپڌۙپڑڋڄڡڠڠڟڠڭٻڤکګڰگڃپڌۙپڑڋڄ
ڡڠڠڟڠڭٻڤکګڰگڃپڑڌۙپڌڍڋڄڡڠڠڟڠڭٻڤکګڰگڃپڑڌۙپڌڍڋڄ
ۙ
ۙ
ړړ
ڞکړګ
ړګ
ڌ
ڞکړڮ
ڌ
ڏ
ڐ
ڑ
^6`
^7`
^8`
^9`
^:`
^<`
^455`
^436`

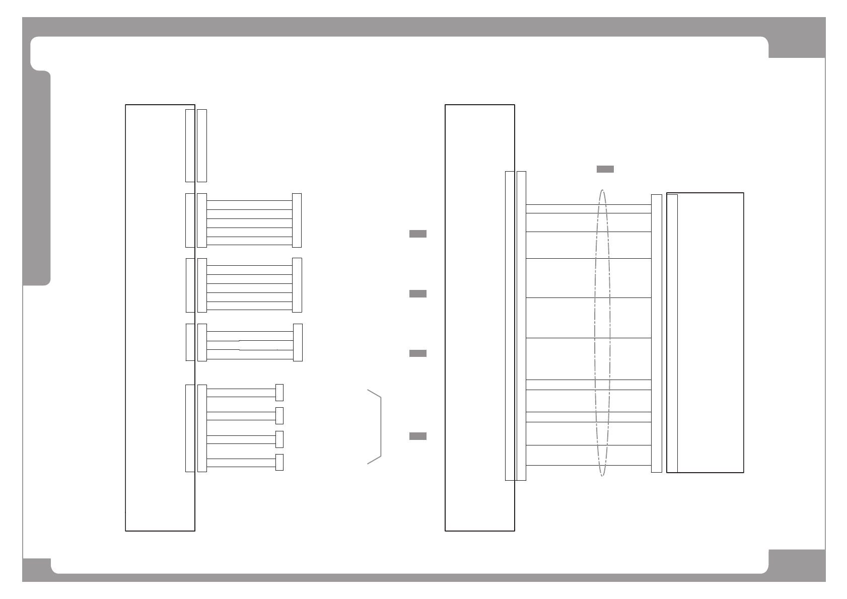
Page
SAMSUNG TECHWIN
103
SM421
Conveyor Board Interface (1/5)
ڌ
ڍ
چڍڏڱ
ڪڰگ
ڌ
ڍ
چڍڏڱ
ڪڰگ
ڌ
ڍ
چڍڏڱ
ڪڰگ
ڌ
ڍ
چڍڏڱ
ڪڰگ
ګڧڜڞڠٻڮگڪګګڠڭٻڮڪڧګڧڜڞڠٻڮگڪګګڠڭٻڮڪڧ
ڝڜڞڦٻڰګٻگڜڝڧڠٻڮڪڧڝڜڞڦٻڰګٻگڜڝڧڠٻڮڪڧ
ڠڟڢڠٻګڰڮڣڠڭٻڮڪڧڠڟڢڠٻګڰڮڣڠڭٻڮڪڧ
ڜکڞپڌٻڮڣڰگگڠڭٻڮڪڧڜکڞپڌٻڮڣڰگگڠڭٻڮڪڧ
ڍڏګ
ڞکڐګ
ڍ
ڏ
ڒ
ڔ
ڌڎ
ڌڐ
ڌڔ
ڍڌ
ڌ
ڎ
ڍ
ڌ
ڎ
ڍ
ڤڊڡٻڝڪڜڭڟڤڊڡٻڝڪڜڭڟ
چڍڏڱ
ڢکڟ
ڢکڟ
چڍڏڱ
ڊڤڪںڭڠڮڠگ
چڍڏڢ
چڌڍڢ
چڌڍڱ
ڞڜکںڣ
ڞڜکںڧ
ڞڜکںڣ
ڞڜکںڧ
ڊڤڪںڭڠڮڠگ
چڍڏڢ
چڌڍڢ
چڌڍڱ
ڏ
ڐ
ڑ
ڏ
ڐ
ڑ
ڏګ
ڞکڏګ
ڑګ
ڞکڎګ
ڏ
ڐ
ڑ
ڏ
ڐ
ڑ
ڌڌ
ڎ
ڏ
ڍ
ڎ
ڏ
ڍ
ڞکڏڮ
ڍ
ڍ
ڎ
ڎ
ڞکڎڮ
ڌ
ڌ
ڑګ
ڞکڍګ
ڎ
ڎ
ڞکڍڮ
ڌ
ڍ
ڌ
ڍ
ړ
ڒ
ڑ
ڑ
ړ
ڒ
ڏ
ڐ
ڏ
ڐ
ڏ
ڐ
ڑ
ڎ
ڏ
ڐ
ڑ
ڍ
ڌ
ڡںڡڠڠڟڠڭٻڤڊڡٻڝڊڟڡںڡڠڠڟڠڭٻڤڊڡٻڝڊڟ
ڞکڍ
ڎ
ڍ
ڌ
ڡڧڜگٻڞڜڝڧڠڡڧڜگٻڞڜڝڧڠ
ڞڜک
ڞڪکڱڠڴڪڭڞڪکڱڠڴڪڭ
ړګ
ڞکڌګ
ڞکڌڮ
ڞڪکڱڠڴڪڭڞڪکڱڠڴڪڭ
ڤڊڡٻڝڪڜڭڟڤڊڡٻڝڪڜڭڟ
ڞکڑڮ
ڞکڑګ
ڍڏګ
ڭڠڜڟڴٻڧګ
SM41_CA004
SM41_CA003
SM41_CV001
ڞکڍڋ
ڍ
ڏ
ڎ
ڌ
ڮڜڡڠگڴٻڞڪکگڭڪڧٻڝڊڟڮڜڡڠگڴٻڞڪکگڭڪڧٻڝڊڟ
ڭڠڜڟڴٻڭڠڧڜڴٻڪڰگ
ڍڍ
ڏ
ڎ
ڐ
ڍ
ڌ
ڍڍ
ڏ
ڎ
ڐ
ڍ
ڌ
ڮگڜڭگٻڧګ
ڮگڪګٻڧګ
ڔ
ڔ
ڌڋ
ڌڋ
ڍڌ
ڍڌ
ڭڠڮڠگٻڧګ
چڍڏڱ
ڌڏ
ڌڏ
ڌڑ
ڌڑ
ڡڡڟٻڧګ
ڌڎ
ڌڎ
چڍڏڱ
ڭڡڟٻڧګ
ڌڐ
ڌڐ
چڍڏڱ
ڌڔ
ڌڔ
ڌڒ
ڌڒ
ڍڏڢ
ڞڪکڱٻڮڰڝٻڤڊڡٻڝڊڟڞڪکڱٻڮڰڝٻڤڊڡٻڝڊڟ
ڍ
ڌڍ
ڎ
ڏ
ڌڌ
ڒ
ړ
ڐ
ڑ
ڌڋ
ڔ
ڌ
ڔ
ڌڋ
ڑ
ڐ
ړ
ڒ
ڌڌ
ڏ
ڎ
ڌڍ
ڍ
ڌ
چڍڏڱ
ڞکڌڮ
ڞکڌګ
ڌڍګ
SM41_CV003
ہۊۍٻڡۄۍۈےڼۍۀٻڟۊےۉۇۊڼڿۄۉۂہۊۍٻڡۄۍۈےڼۍۀٻڟۊےۉۇۊڼڿۄۉۂ
ڍ
ڏ
ڒ
ڔ
ڌڎ
ڌڐ
ڌڔ
ڍڌ
SM41_CV002
^::`
^439`
^455`
^43:`
^458`