SM421_TechnicalReference(Eng_Ver6) - 第71页
Page SAMSUNG TECHWIN 61 SM421 A ir Ass’y NO. LEVEL P ART NO. P ART NAME Q'TY TYPE Old No. Stock Apply Reference A-1 J90581009 A AIR_ASSY J90581009A 1 J9058104 5A SM42 1F_AIR_ASSY J9 0581045A 1 SM421F 1 J671 1 147 A …

Page
SAMSUNG TECHWIN
60
SM421
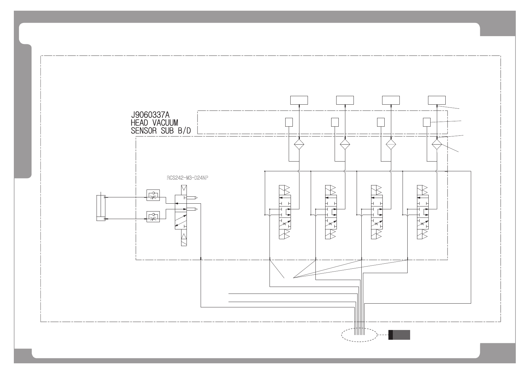
Air Ass’y - SM421F
ٻ
ٻ
ٻ
ٻ
ٻ
ٻ
ٻ
ٻ
ٻ
ٻ
ٻ
ٻ
ٻ
ٻ
ٻ
ٻ
ٻٻ
ٻ ٻٻ
D
ڑڈڱڜڋڌګڠګڎڏڈڌڰڈڡڑڈڱڜڋڌګڠګڎڏڈڌڰڈڡ
ڥڔڋڏڏڍڏڑڠٻڜڤڭٻڨڪڟڰڧڠڥڔڋڏڏڍڏڑڠٻڜڤڭٻڨڪڟڰڧڠ
ڡڮڠڋڏڈڨڐڞڡڮڠڋڏڈڨڐڞ
ڡڮڞڋڏڈڨڐڞڡڮڞڋڏڈڨڐڞ
ڑڈڥڎڍڋڏڋڋڍڜڑڈڥڎڍڋڏڋڋڍڜ
ڨګڳڐڌڋڋڜګڨګڳڐڌڋڋڜګ
ڑڈڝڞڈڋڎڈڨڐڑڈڝڞڈڋڎڈڨڐ
ڑڈڧڡڈڨڐڈڑڋڈڵڦڑڈڧڡڈڨڐڈڑڋڈڵڦ
ڑڈڥڑڒڌڌڌړڋڝڑڈڥڑڒڌڌڌړڋڝ
ڭڞڎڈڨڐڨڈڮگکڭڞڎڈڨڐڨڈڮگک
ڡڮڞڋڏڈڨڐڞڡڮڞڋڏڈڨڐڞ
ڥڔڋړڎڌڒڔڜڃڥڑڒڋڌڋڍړڜڄڥڔڋړڎڌڒڔڜڃڥڑڒڋڌڋڍړڜڄ
ڝڟڜڮٻڑڈڌڐڈڞڮڌڌگڈڜڍڝڟڜڮٻڑڈڌڐڈڞڮڌڌگڈڜڍ
ڍڈڮګڭڈڵڈڨڎکڍڈڮګڭڈڵڈڨڎک
ڍڈڝڠڈڋڏڈڨڎڍڈڝڠڈڋڏڈڨڎ
ڰڍڈڏڈڏڅڍډڐڰڍڈڏڈڏڅڍډڐ
ڥڌڎڋڋڌڍڋڥڌڎڋڋڌڍڋ
ڨڈڐڣڧڈڏڨڈڐڣڧڈڏ
ڭڞڮڍڏڍڈڨڎڈڟڍڏکګ
ڥڑڒڌڌڌڐڑڜڥڑڒڌڌڌڐڑڜ
ڨڈڐڣڧڈڏڨڈڐڣڧڈڏ
ڰڍڈڏڈڏڅڍډڐڃڝڧڰڠڄڰڍڈڏڈڏڅڍډڐڃڝڧڰڠڄ
ڣڠڜڟڍڣڠڜڟڍڣڠڜڟڎڣڠڜڟڎڣڠڜڟڏڣڠڜڟڏ
کڪکڪ
ڰڮڠڰڮڠ
ڌڌ
ڍڍ
ڎڎ
ڜڜ
ڍڍ
ڐڐ
ڎڎ
ڏڏ
ڌڌ
ڍڍ
ڎڎ
ڜڜ
ڌڌ
ڍڍ
ڎڎ
ڜڜ
ڌڌ
ڍڍ
ڎڎ
ڜڜ
ڣڠڜڟڌڣڠڜڟڌ
ڏٻڮګڤکڟڧڠٻڪکڧڴڏٻڮګڤکڟڧڠٻڪکڧڴ
ڣڠڜڟٻڜڮڮڴڣڠڜڟٻڜڮڮڴ

Page
SAMSUNG TECHWIN
61
SM421
Air Ass’y
NO. LEVEL PART NO. PART NAME Q'TY TYPE Old No. Stock Apply Reference
A-1 J90581009A AIR_ASSY J90581009A 1
J90581045A SM421F_AIR_ASSY J90581045A 1 SM421F
1 J6711147A STRAIGHT FITTING KQ2H04-M5 1
2 J67090012B REGULATOR 1
3 J32041001A PRESSURE SENSOR PSA-1(RC1/8) 1
4 J1301187 ELBOW FITTING [KQ2L12/PL12-04] 2 J6711170A
5 J6711028A ELBOW FITTING [KQ2L04-01] 1
6 J67081006A MIST_SEPARATOR_ASSY TAC4020-04D-R3643 1 J67081004B
7 J67081003A ELEMENT_AIR TAF4000-05-6000 1
8 J67111032A MIST_FITTING SQV12-04S 2
9 J67081002A ELEMENT_SEPARATOR PFH4000-0005A-6083 1
10 J67081002A SM1 MANIFOLD ASSY[J9058086A] 1
11 J1301189 ELBOW FITTING [KQ2L06-02/PL6-02] 3
12 J1301213 PLUG [PT 3/8] 1
13 J1301339 STRAIGHT FITTING [KQ2H06-02/PC6-02] 1
14 J2100009 MANIFOLD [0131-611008] 1
15 J6711135A STRAIGHT FITTING [PC8-02] 2
16 J6711244A MALE ELBOW[KQ2L12-03] 1
17 J67091007A REGULATOR J67091007A 1 J6709019A
18 J67110119B UNION Y FITTING 1
19 J6711140A STRAIGHT FITTING [SS8-1/8] 1
20 J67110157B ELBOW FITTING 1
21 J6712008A PLUG [PT 1/8] 3
22 J6713048A MULTI TUBE[UML-408 (BL-BK6-BL)] 3.5
23 J67070018B VACUUM GENERATOR[VKME10A-0418S-3] 1
24 J90831313C AIR_INDICATOR_CABLE_ASSY 1 [52] at 104 page
25 J6713016A AIR TUBE (POLYURETHANE) 7 Only Indication

Page
SAMSUNG TECHWIN
62
SM421
Air Ass’y
NO. LEVEL PART NO. PART NAME Q'TY TYPE Old No. Stock Apply Reference
26 J6713017A AIR TUBE (POLYURETHANE) 5 Only Indication
27 J6713018A AIR TUBE (POLYURETHANE) 5 Only Indication