5OM-1839-001w_F8S - 第134页
4-1-26 5OM-1839 1603-001 CPU2 部 2 ( モーション 1) X8201 (SSCNET3) バックプレーン X211A(CN1A)へ 11-A21 Motion Ctrl ID:0 U82 1CH EXSTP1 1 EXSTP2 2 EXSTP3 3 8 EXSTP8 EXSTP4 4 9-18 - EXSTP5 5 26-43 - EXSTP6 6 44-46 NC 19-21 47 EMICOM EMI…

4-1-25
5OM-1839
1603-001
CPU2 部 1
8
7
4
6
5
2
3
1
CPU1(LAN2)
U91
X9108
:2
:3
:4
:6
:5
:7
:8
FG
:1
N.C.
N.C.
TD+
RD+
TD-
N.C.
RD-
N.C.
CN8
X8102
LAN
8
9
7
4
6
5
2
3
1
コネクタケース
CN1-1
CTS
RI
RTS
DCD
TxD
RxD
GND
DSR
DTR
SERIAL1
X8104
8
9
7
4
6
5
2
3
1
コネクタケース
CN1-2
X8109
1
3
2
5
6
4
7
10
11
12
13
14
15
9
8
CN3
N.C.
GND
GND
GREEN
BLUE
RED
GND
DDC VCC
GND
N.C.
DDC DAT
H-SYNC
V-SYNC
DDC CLK
GND
VGA
KEY(PS/2)
CPU2
CPCI SLOT #1
J1
CPCI BUS
J2
1
2
3
4
5
6
7
8
9
10
11
12
13
14
15
16
17
18
19
20
U180
CPU2バックプレーンボード
MOUSE(PS/2)
USB1
USB2
USB3
USB4
CN7
CTS
RI
RTS
DCD
TxD
RxD
GND
DSR
DTR
SERIAL2
CF
D81
CN6
CN5
CN4
CN2-2
CN2-1
U81
CPU2
(512MB)
J6
J8(上段)
DIMM Memory
J7(下段)
DIMM Memory
(512MB)
未実装
フィーダベース部(後)
X1300C2
フィーダベース部(前)
X1300C2
1
2
3
4
5
6
7
8
9
10
13
14
15
16
17
18
19
21
22
ATX電源MAIN
G21
+3.3V SENSE
+3.3V
COM
+5V
COM
+5V
COM
PWR_OK
+5VSB
+12V
+3.3V
-12V
COM
PS-OM#
COM
+5V
+5V
COM
COM
JP2
2
1
COM
[50-3D]
[50-5A]
[30-1C]
[30-3C]

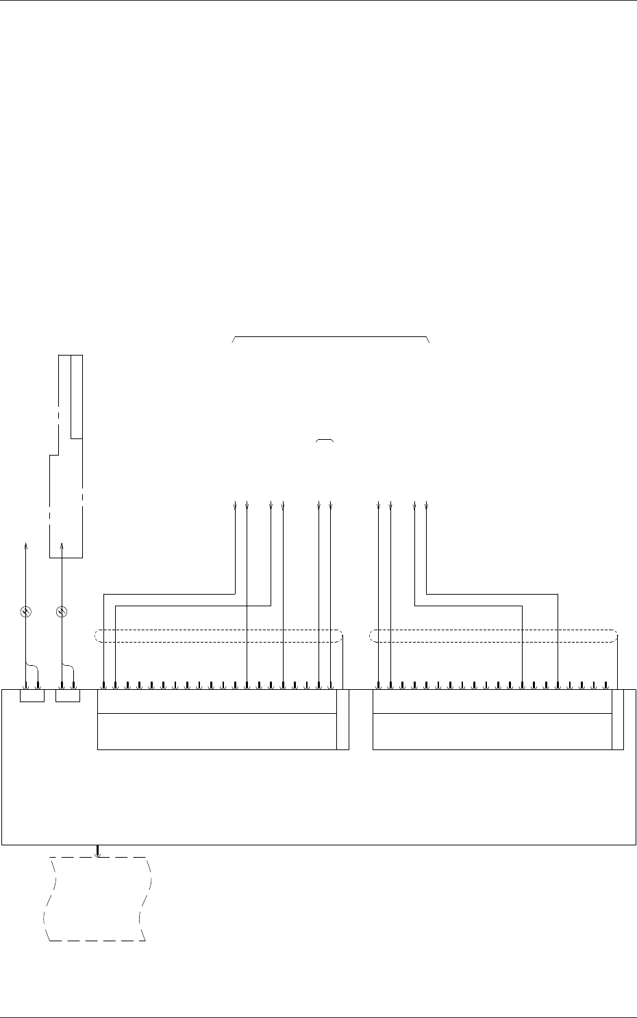
4-1-26
5OM-1839
1603-001
CPU2 部 2 ( モーション 1)
X8201
(SSCNET3)
バックプレーン
X211A(CN1A)へ
11-A21
Motion Ctrl ID:0
U82
1CH
EXSTP1 1
EXSTP2 2
EXSTP3 3
8EXSTP8
EXSTP4 4
9-18-
EXSTP5 5
26-43-
EXSTP6 6
44-46
NC 19-21
47EMICOM
EMI 22
48COM2
COM1 23
49COM2
COM1 24
50COM2
COM1 25
X8203
(DIコネクタ)
1CH
FG
10
K4-A2
NC
安全リレー補助出力
(DIコネクタ)
2CH
1
2
X8202
(SSCNET3)
SSCNETコネクタ(CN1A)へ
ヘッド部モータドライバ
2CH
1
2
EXSTP7 7
EXSTP1 1
EXSTP2 2
EXSTP3 3
8EXSTP8
EXSTP4 4
9-18-
EXSTP5 5
26-43-
EXSTP6 6
44-46
NC 19-21
FG
NC
EXSTP7 7
:2
24A3
:1
XY(11) STOP
U01
:3
XY(12) STOP
:4
24A3
N.C
N.C
47EMICOM
EMI 22
48COM2
COM1 23
49COM2
COM1 24
50COM2
COM1 25
X8204
:8
24A3
:7
HEAD(11) STOP
:9
HEAD(12) STOP
:10
24A3
N.C
N.C
(注)
(注)
(注)
(注)
(注) DIコネクタの19から21ピン及び44ピンから46ピンには何も接続しないこと。
CPCI SLOT #2
J1
CPCI BUS
ヘッド11
:5
:6
X0108
[20-1B]
[B1-1B]
[16-2B]

4-1-27
5OM-1839
1603-001
CPU2 部 3 ( モーション 2)
X8301
(SSCNET3)
バックプレーン
X211A(CN1A)へ
11-A21
Motion Ctrl ID:1
U83
1CH
EXSTP1 1
EXSTP2 2
EXSTP3 3
8EXSTP8
EXSTP4 4
9-18-
EXSTP5 5
26-43-
EXSTP6 6
44-46
NC 19-21
47EMICOM
EMI 22
48COM2
COM1 23
49COM2
COM1 24
50COM2
COM1 25
X8303
(DIコネクタ)
1CH
FG
10
K4-A2
NC
安全リレー補助出力
(DIコネクタ)
2CH
1
2
X8302
(SSCNET3)
SSCNETコネクタ(CN1A)へ
ヘッド部モータドライバ
2CH
1
2
EXSTP7 7
EXSTP1 1
EXSTP2 2
EXSTP3 3
8EXSTP8
EXSTP4 4
9-18-
EXSTP5 5
26-43-
EXSTP6 6
44-46
NC 19-21
FG
NC
EXSTP7 7
:2
24A3
:1
XY(21) STOP
U01
:3
XY(22) STOP
:4
24A3
N.C
N.C
47EMICOM
EMI 22
48COM2
COM1 23
49COM2
COM1 24
50COM2
COM1 25
X8304
:8
24A3
:7
HEAD(12) STOP
:9
HEAD(22) STOP
:10
24A3
N.C
N.C
(注)
(注)
(注)
(注)
(注) DIコネクタの19から21ピン及び44ピンから46ピンには何も接続しないこと。
CPCI SLOT #3
J1
CPCI BUS
ヘッド21
:5
:6
X0109
[20-1B]
[B1-1B]
[16-2C]