5OM-1839-001w_F8S - 第137页
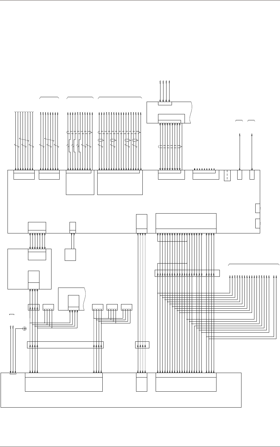
4-1-29 5OM-1839 1603-001 CPU1, ATX 電源部 :1 CPU1 U91(認識BOX,CPU) L121 L221 AC200V XG2101 [01-3D] G21 1 2 3 5 6 7 4 8 +TD -TD +RD -RD N.C +RD +RD +RD フロントパネル(下側) LAN1 1 2 3 5 6 7 4 8 +TD -TD +RD -RD N.C +RD +RD +RD 1 6 2 3 8…

4-1-28
5OM-1839
1603-001
CPU2 部 4 (I/O)
X0101
SG
TX
/TX
RX
/RX
:4,5,7,8
:1
:2
:3
:6
GND
COM B
+V
COM A
DN
UP
T
24V
COM A
GND
COM B
A3
A4
A2
B3
X8503
X8504
X8505
X8501
1
2
24V IN
24A6
10
DC24V
X85X01
U85
高速IO
AE-LINK(RS485)
CPCI SLOT #4
P1
U01(集約IO)
X0101(CN1)
高速IO DN
搬送ユニット
搬送部パルスドライバ(4軸)
AE-LINK CH1
1
3
2
6
RX+
RX-
TX+
TX-
4,5,7,8SG
ケースFG
1
3
2
6
TX+
TX-
RX+
RX-
4,5,7,8SG
ケースFG
1
3
2
6
4,5,7,8SG
ケースFG
FG
コネクタケース
X0801
SG
TX
/TX
RX
/RX
:4,5,7,8
:1
:2
:3
:6
U08(搬送IO)
X0801(CN1)
高速IO T
FG
コネクタケース
CH1
N1
:2
:1
:4
:3
GND
COM B
+V
COM A
24V
COM A
GND
COM B
A3
A4
A2
B3
X8502
搬送ユニット
搬送部パルスドライバ(4軸)
AE-LINK CH2
CH2
N1
:2
:1
:4
:3
HLS
Bレーン
Aレーン
[16-5A]
[C6-2D]
[C3-5C]
[02-2C]
[C3-5C]
TX+
TX-
RX+
RX-
バックプレーン

4-1-29
5OM-1839
1603-001
CPU1, ATX 電源部
:1
CPU1
U91(認識BOX,CPU)
L121
L221
AC200V
XG2101
[01-3D]
G21
1
2
3
5
6
7
4
8
+TD
-TD
+RD
-RD
N.C
+RD
+RD
+RD
フロントパネル(下側)
LAN1
1
2
3
5
6
7
4
8
+TD
-TD
+RD
-RD
N.C
+RD
+RD
+RD
1
6
2
3
8
5
7
13
RED
R-GND
GREEN
B-GND
G-GREEN
BLUE
GND
H-SYNC
10
14
FG
SYNC-GND
V-SYNC
フロントパネル(上側)
LAN2
1
2
3
5
6
7
4
8
CD
RXD
TXD
DSR
DTR
GND
RTS
CTS
COM1
9
FG
RI
1
2
3
5
6
7
4
8
9
FG
N.C
TXD
RXD
N.C
N.C
S.G
N.C
N.C
N.C
CN1
U95
1
2
GND
+52V
照明コントロール基板
X9107
:2
:3
:4
:5
:6
:7
:8
:1
:2
:3
:4
:5
:6
:7
:8
:1
:6
:2
:7
:3
:8
:5
:13
:10
:14
:FG
X9108
X9104
X9102
1
2
3
5
6
7
4
8
CD
RXD
TXD
DSR
DTR
GND
RTS
CTS
COM2
9
FG
RI
X9103
USB0
[40-5B]
N74F
タッチパネルモニタ(前)
X7401F
N74B
タッチパネルモニタ(後)
X7401B
[41-3B]
U81
CPU2
[40-4A]
N74F
タッチパネルモニタ(FRONT)
10H
48H
[02-3D]
X9501X9502
X:CPU1 LINE LAN1
装置前側LANパネル
USB
USB
[40-5D]
COM
COM
+12VDC
+12VDC
Power Supply Unit
1,2,3,4
6,7,8,9,10
USB2
USB3
左下側
右下側
AC Inlet
X9105
1
2
3
4
5
6
7
8
9
10
11
12
13
14
15
16
17
18
19
20
21
22
23
24
+3.3VDC
GND
+5VDC
PSU_PWR OK
+5V SB
+3.3VDC
GND
GND
+5VDC
+12VDC
+12VDC
+3.3VDC
+3.3VDC
-12VDC
PS-ON
GND
GND
GND
GND
+5VDC
+5VDC
+5VDC
GND
6
7
8
+3.3VDC
+5VDC
COM
+3.3VDC
COM
+12VDC
+5VDC
COM
9
10
COM
+12VDC
MAIN
2
1
6
5
GND
GND
+EXT12VDC
+EXT12VDC
1
2
3
4
P1
P2
12V
HD
U92
認識ボード1
+12V DC
COM
COM
+5VDC
1
2
3
5
4
4
3
2
1
1
2
3
4
4
3
2
1
4
3
2
1
4
3
2
1
+12V DC
GND
GND
+5VDC
8,9
5,6
11,12
14,15
X8901
1
2
3
5
6
7
4
GND
RXP
RXN
TXP
GND
TXN
GND
X8902
1
2
3
5
6
7
4
GND
TXN
TXP
RXP
GND
RXN
GND
X9118
フロントパネル(左側)
フロントパネル(右側)
USB1
USB10
左上側
USB11
右上側
フロントパネル
S-ATA
3
10H
4
48H
GND
+52V
RS-232C
D89(SSD)
P5
フロントパネル
フロントパネル
X9106
ATX-5
ATX-12V
ATX-M
P3
P4
P6
P7
P8
RESERVED
ケースFAN
4
3
2
1
1
2
X9128
ATX-5J
7
8
9
10
2
3
5
4
X9203
ATX-12VJ
2
1
5
6
CPU1
1
2
3
4
5
6
7
8
9
10
11
12
13
14
15
16
17
18
19
20
21
22
23
24
1
2
3
4
5
6
7
8
9
10
11
12
13
14
15
16
17
18
19
21
22
23
24
:1
:2
3
4
5
6
7
8
9
10
11
12
13
14
15
16
17
19
20
+3.3VDC
GND
+5VDC
PSU_PWR OK
+5V SB
+3.3VDC
GND
GND
+5VDC
+12VDC
+12VDC
+3.3VDC
+3.3VDC
-12VDC
PS-ON
GND
GND
GND
GND
+5VDC
+5VDC
+5VDC
GND
RESERVED
X9133
X9134
MAIN2
HD-1
12V-1
[41-1B]
U180
CPU2バックプレーンボード
X8102
X7403F
1
2
3
7
9
10
6
11
フロントパネル
DVI
14
15
16
17
18
19
23
24
22
FG
X7403B
:1
:2
:3
:7
:9
:10
:6
:11
:14
:15
:16
:17
:18
:19
:23
:24
:22
:FG
[40-4C]
N74B
タッチパネルモニタ(REAR)
TMDS Data 2-
TMDS Data 2+
TMDS Data 2/4 shield
TMDS Data 1-
DDC clock
DDC data
TMDS Data 1+
TMDS Data 1/3 shield
+5V
GND
Hot Plug Detect
TMDS data 0-
TMDS data 0+
TMDS clock-
TMDS data 0/5 shield
TMDS clock+
TMDS clock shield
X9109
フロントパネル
VGA

4-1-30
5OM-1839
1603-001
基板認識カメラ部
認識ボード1
CPU1
(Frame Grabber 1)
PCI-bus
コネクタケース
4
2
7
10
1
5
8
11
3
6
9
12 VD-
HD+
Video-
TRGER
GND
HD-
GND
VD+
+12V
Video+
P.S
コネクタケース
4
2
7
10
1
5
9
11
3
6
8
12 VD-
HD+
Video-
TRGER
P.S
HD-
GND
VD+
+12V
Video+
GND
P.S
Video+
+12V
VD+
GND
HD-
GND
TRGER
Video-
HD+
VD-12
9
6
3
11
8
5
1
10
7
2
4
コネクタケース
基板認識カメラ(1)
B36(1)
基板認識カメラ(2)
B36(2)
基板認識カメラ(4)
B36(4)
基板認識カメラ(3)
B36(3)
VIDEO-Cam3
CTRL2-Cam3
HDrive-Cam3
VDrive-Cam2
VIDEO-Cam1
VDrive-Cam4
HDrive-Cam4
CTRL1-Cam3
VDrive-Cam3
GND
CTRL1-Cam2
CTRL2-Cam2
CTRL1-Cam1
CTRL1-Cam4
CTRL2-Cam4
+12V
VIDEO-Cam4
CTRL2-Cam1 24
22
21
20
19
18
16
15
2
13
12
11
10
9
7
4
3
1
25
26VDrive-Cam1
HDrive-Cam1
4
2
7
10
1
5
9
11
3
6
8
12 VD-
HD+
Video-
TRGER
P.S
HD-
GND
VD+
+12V
Video+
GND
CAMERA
X9201
-B36
+12V 23
コネクタケース
GND 6
VIDEO-Cam2 5
HDrive-Cam2 17
A-X1B36
GND 8
GND 14
C-X1B36
ROBOT CABLE
ROBOT CABLE
:2
:12
:9
:6
:3
:11
:8
:5
:1
:7
:4
:2
:12
:9
:6
:3
:11
:8
:5
:1
:7
:4
ケース
ケース
B-X1B36
ROBOT CABLE
:2
:12
:9
:6
:3
:11
:8
:5
:1
:7
:4
ケース
D-X1B36
ROBOT CABLE
:2
:12
:9
:6
:3
:11
:8
:5
:1
:7
:4
ケース
14
15
N.C13
N.C
N.C
N.C
14
15
N.C13
N.C
N.C
14
15
N.C13
N.C
N.C
N.C
N.C
N.C
14
15
N.C13
N.C
N.C
U92
-B36
-B36
-B36