PTS-XPFL-05.1JE - 第319页
PNEUMATIC PARTS for GLUE PASTE EQUIPMENT グルー塗布機能用エアー機器 AGGSY9165 No. Drg.No. & Code No. QTY Description Rating Materials Remarks 番号 図番 & コード番号 個 数 品名 規格 材質 備考 1 GGSY2791 1 BKT BKT FE 1.1 GGPI0201 1 NAMEPLATE 銘板 …

62/
/RZSUHVVXUHFKDQJH
పᅽษ᭰
5HVLGXDOSUHVVXUHUHOHDVH
ṧᅽᢤࡁ
62/
1
2
3
1.1
4
5
6
7
8
9
10
11
12
13
14
18
19
20
15
16
17
17
21
22
22
23
23
24
24
25
26
22
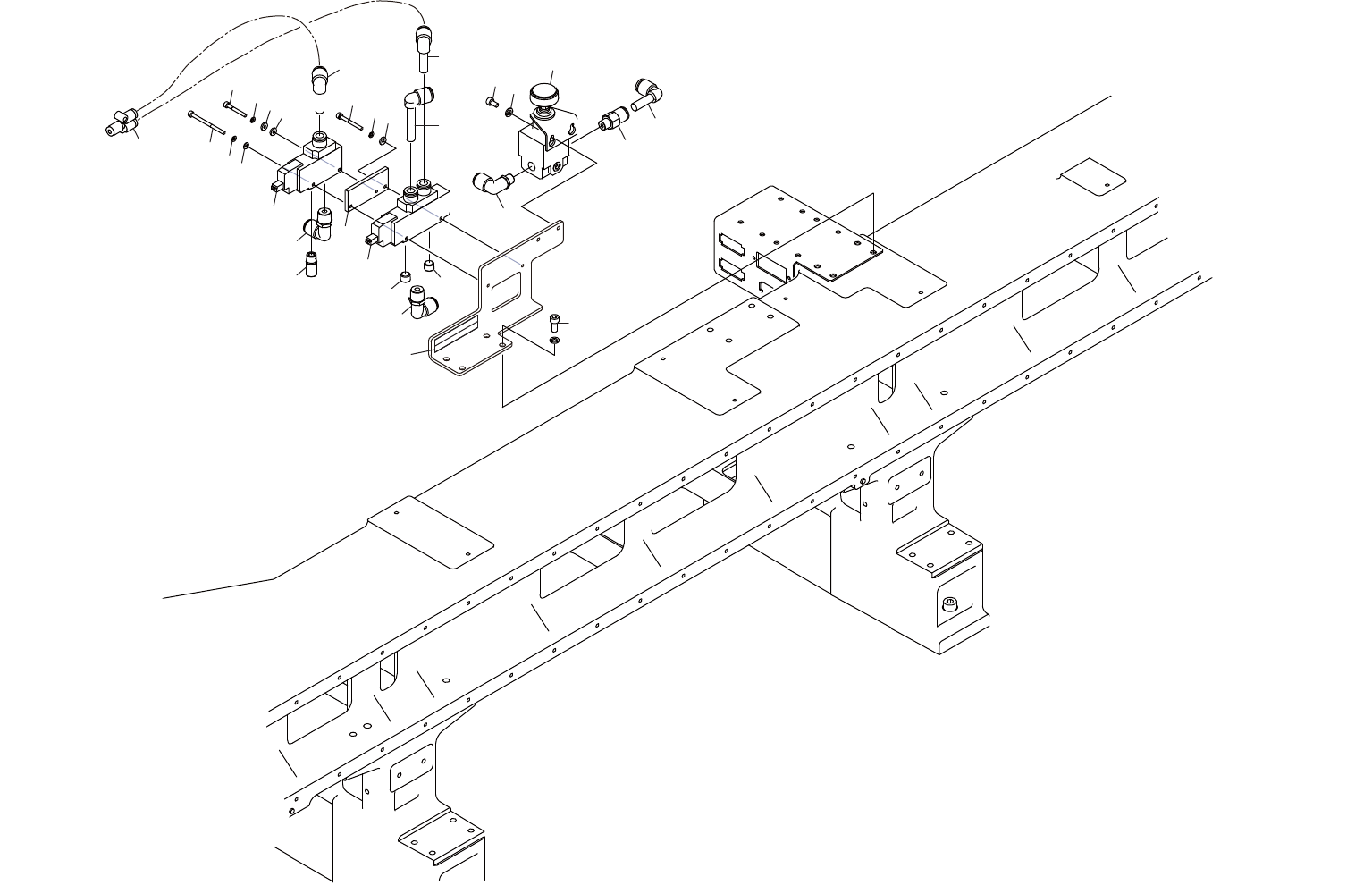
AGGSY9165
ࢢ࣮ࣝሬᕸᶵ⬟⏝࢚࣮ᶵჾ
31(80$7,&3$576IRU*/8(3$67((48,30(17
318
PTS-XPFL-05.1JE

PNEUMATIC PARTS for GLUE PASTE EQUIPMENT
グルー塗布機能用エアー機器
AGGSY9165
No. Drg.No. & Code No. QTY Description Rating Materials Remarks
番号 図番 & コード番号 個数 品名 規格 材質 備考
1 GGSY2791 1 BKT BKT FE
1.1 GGPI0201 1 NAMEPLATE 銘板 OT
2 H5299A 4 BOLT, HEX SOCKET ボルト 六角穴 M05X012 FE
3 W1023A 4 WASHER, LOCK ワッシャ スプリング 5M/M FE
4 H1031C 1 VALVE, PRESSURE REDUCING バルブ 減圧 IR1010-01B OT
5 H5287A 2 BOLT, HEX SOCKET ボルト 六角穴 M04X008 ゼンネジ FE
6 W1022A 2 WASHER, LOCK ワッシャ スプリング 4M/M FE
7 H1031B 1 VALVE, CHECK バルブ チェック AKH08A-01S OT
8 Y3079S 1 UNION, ELBOW ユニオン エルボ KQ2L08-01S OT
9 H1125C 1 VALVE, SOL バルブ SOL VQZ3121-5L-C8 OT
10 GGSY2650 1 PLATE プレート AL
11 H1125B 1 VALVE, SOL バルブ SOL VQZ342-5L-C8 OT
12 H5283T 1 BOLT, HEX SOCKET ボルト 六角穴 M03X045 FE
13 W1021A 1 WASHER, LOCK ワッシャ スプリング 3M/M FE
14 W1040R 1 WASHER, FLAT ワッシャ 平 3M/MX0.5X7(1W-3)(3カ クロ) FE
15 H5281A 1 BOLT, HEX SOCKET ボルト 六角穴 M03X025 FE
16 W1021A 1 WASHER, LOCK ワッシャ スプリング 3M/M FE
17 W1042A 2 WASHER, FLAT ワッシャ 平 4W- 3 FE
18 H5282A 1 BOLT, HEX SOCKET ボルト 六角穴 M03X030 FE
19 W1021A 1 WASHER, LOCK ワッシャ スプリング 3M/M FE
20 W1042A 1 WASHER, FLAT ワッシャ 平 4W- 3 FE
21 Y30812 1 UNION, ELBOW ユニオン エルボ KQ2W08-99 OT
22 A4066R 3 ELBOW エルボ KQ2L08-99 OT
23 Y3079T 2 UNION, ELBOW ユニオン エルボ KQ2L08-02S OT
24 A3034A 2 PLUG 埋栓 PT1/8 OT
25 S1056E 1 SILENCER サイレンサ AN103-01 OT
26 K5586A 1 CONNECTOR コネクタ KQ2U08-00 OT
319
PTS-XPFL-05.1JE

BEDHEAD
CONVEYOR
5
9
10
11
12
13
14
6
7
8
6
7
8
1
2
3
4
16
17
18
16
17
18
16
17
18
16
17
18
2QGGBR000100
ᦙ㏦ᅛᐃ㒊ရ
7UDQVSRUWEUDFNHW
320
PTS-XPFL-05.1JE