PTS-XPFL-05.1JE - 第67页
ࡇࡢ࣮࣌ࢪࡣࣈࣛࣥࢡ࣮࣌ࢪ࡛ࡍࠋ This page intentionally blank. 67 PTS-XPFL-05.1JE

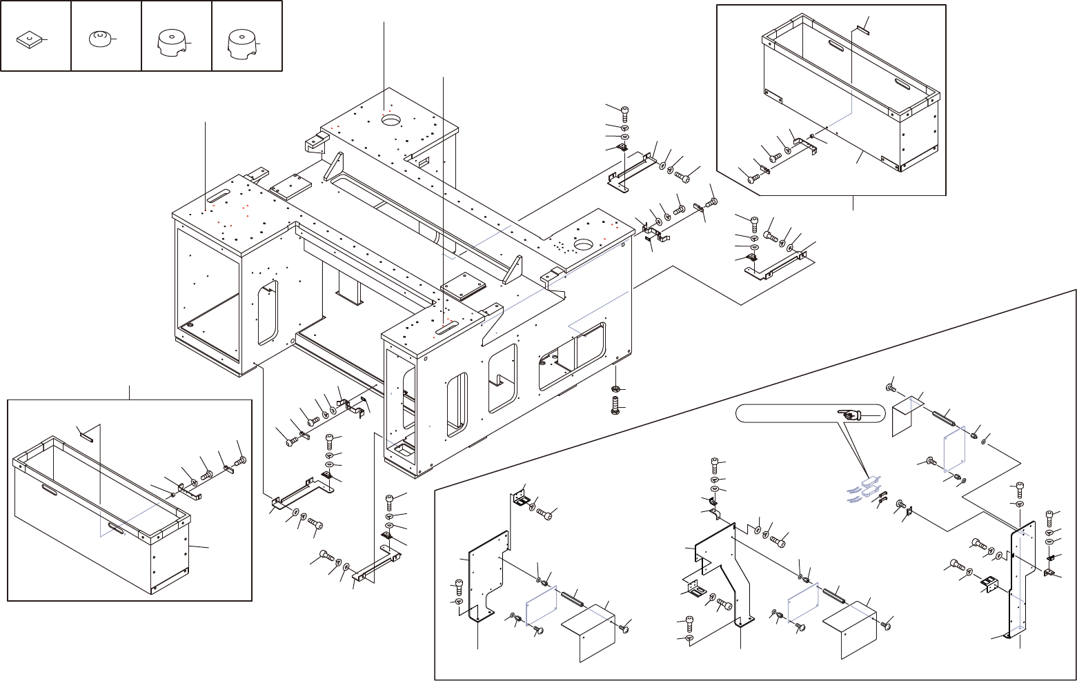
BED 2/5
ベッド 2/5 2QGGBA000102
No. Drg.No. & Code No. QTY Description Rating Materials Remarks
番号 図番 & コード番号 個数 品名 規格 材質 備考
39 H5288A 2 BOLT, HEX SOCKET ボルト 六角穴 M04X010 FE
40 W1022A 2 WASHER, LOCK ワッシャ スプリング 4M/M FE
41 W1041A 2 WASHER, FLAT ワッシャ 平 4M/MX0.8X9(1W-4) FE
42 N10796 2 NUT, HEX ナット 六角 M04(3カ クロ) FE
43 DEAB1264 1 GUIDE, TAPE ガイド テープ FE
44 H5299A 3 BOLT, HEX SOCKET ボルト 六角穴 M05X012 FE
45 W1023A 3 WASHER, LOCK ワッシャ スプリング 5M/M FE
46 W1040W 3 WASHER, FLAT ワッシャ 平 6M/MX1.6X12.5(1W-6)(3カ クロ) FE
66
PTS-XPFL-05.1JE
ࡇࡢ࣮࣌ࢪࡣࣈࣛࣥࢡ࣮࣌ࢪ࡛ࡍࠋ
This page intentionally blank.
67
PTS-XPFL-05.1JE

H=900mm H=912mm H=950mm H=962mm
H=965mm
AA
AA
BB
BB
CC
CC
Ref. MFU_CLAMP 2/2
7
1
2
3
4
6
5
8
9
1
7
3
4
6
5
8
9
2
20
23
22
21
17
18
19
16
24
27
26
25
15
14
11
12
13
10
25
26
27
24
10
13
12
11
14
15
15.1
17
18
19
16
24
27
26
25
24
27
26
25
21
22
23
20
28
29
30
32
31
33
15.1
34
35
36
37
37
38
38
39
39
40
41
41
42
42
42
42
43
43
43
43
44
44
45
46
47
48
48
49
50
51
51
52
52
53
53
54
55
56
57
58
59
60
61
62
63
64
65
66
67
67
68
68
69
69
70
71
72
72
73
73
74
75
2QGGBA000102
࣋ࢵࢻ
%('
68
PTS-XPFL-05.1JE