00194932-20 User Manual CAN Test Box-Error Frame Diagnostic unit_en - 第113页
1 - 1 13 Edition 10/2 018 SIPLACE CAN Bus 11 3 4.12.2 Machine CAN Bus structure SX2 / DX2 (f rom MA No.N001/May 2015) Fig. 4.12 - 3 Machine CAN Bus structur e SX/DX 2

1 - 112
SIPLACE CAN Bus Edition 10/2018
112
4.12.1 Machine CAN Bus structure SX1 / DX1 (from MA No.N001/May 2015)
Fig. 4.12 - 2 Machine CAN Bus structure SX/DX 1

1 - 113
Edition 10/2018 SIPLACE CAN Bus
113
4.12.2 Machine CAN Bus structure SX2 / DX2 (from MA No.N001/May 2015)
Fig. 4.12 - 3 Machine CAN Bus structure SX/DX 2

1 - 114
SIPLACE CAN Bus Edition 10/2018
114
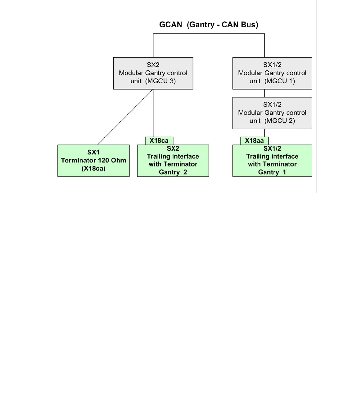
4.12.3 Gantry CAN Bus structure SX1/2 and DX 1/2
The Gantry CAN Bus is not used at the moment.In case of troubleshooting machine problems or
changing connector you have to know and check the CAN Bus. (see circuit diagram, too).
Fig. 4.12 - 4 GCAN Bus SIPLACE SX1/2 and DX 1/2