00194932-20 User Manual CAN Test Box-Error Frame Diagnostic unit_en - 第118页
1 - 1 18 SIPLACE CAN Bus Edition 10/2018 11 8 4.13.2 Machine CAN Bus structure SX2 / DX2 (from MA No.P001/June 2016) Fig. 4.13 - 3 Machine CAN Bus structure SX/DX 2

1 - 117
Edition 10/2018 SIPLACE CAN Bus
117
4.13.1 Machine CAN Bus structure SX1 / DX1 (from MA No.P001/June 2016)
Fig. 4.13 - 2 Machine CAN Bus structure SX/DX 1

1 - 118
SIPLACE CAN Bus Edition 10/2018
118
4.13.2 Machine CAN Bus structure SX2 / DX2 (from MA No.P001/June 2016)
Fig. 4.13 - 3 Machine CAN Bus structure SX/DX 2

1 - 119
Edition 10/2018 SIPLACE CAN Bus
119
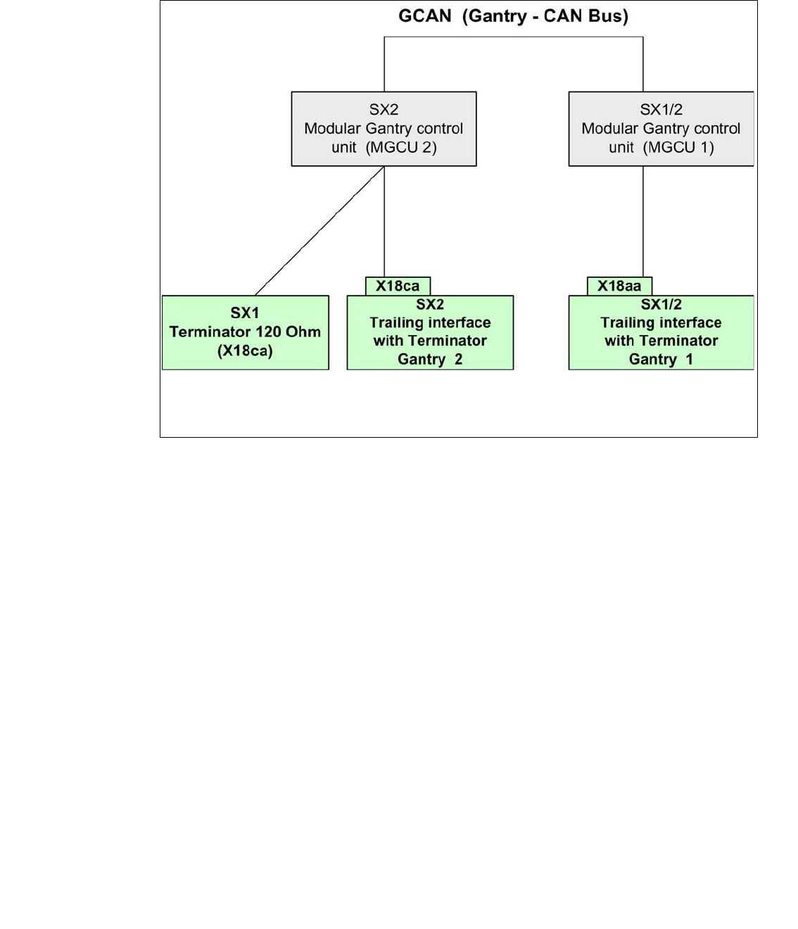
4.13.3 Gantry CAN Bus structure SX1/2 and DX 1/2
The Gantry CAN Bus is not used at the moment.In case of troubleshooting machine problems or
changing connector you have to know and check the CAN Bus. (see circuit diagram, too).
Fig. 4.13 - 4 GCAN Bus SIPLACE SX1/2 and DX 1/2