00194932-20 User Manual CAN Test Box-Error Frame Diagnostic unit_en - 第143页
1 - 143 Edition 10/2 018 SIPLACE CAN Bus 143 4.16.3 Machine CAN Bus structure X3 S (fro m MA No.H001/May 2015) The CIN Box with 4 CAN Bus connectors are able to support each location via one CAN Bus con- netor . T herefo…

1 - 142
SIPLACE CAN Bus Edition 10/2018
142
Fig. 4.16 - 4 CAN Bus Structure X4i S and X4 S circuit diagram 90012160-xx
1RWH
1RWH
1RWH
1RWH
&$17HUPLQDWLQJ5HVLVWRU2KP
&$17HUPLQDWLQJ5HVLVWRU2KP
&$17HUPLQDWLQJ5HVLVWRU2KP
&$17HUPLQDWLQJ5HVLVWRU2KP
6HWWKH',3VZLWFKHVWR
6HWWKH',3VZLWFKHVWR
6HWWKH',3VZLWFKHVWR
6HWWKH',3VZLWFKHVWR
21SRVLWLRQ WHUPLQDWHG
21SRVLWLRQ WHUPLQDWHG
21SRVLWLRQ WHUPLQDWHG
21SRVLWLRQ WHUPLQDWHG
3ODFHPHQWDUHD
3ODFHPHQWDUHD
3ODFHPHQWDUHD
3ODFHPHQWDUHD
&$1EXVZLULQJ
&$1EXVZLULQJ
&$1EXVZLULQJ
&$1EXVZLULQJ
:LUHQRZLULQJ'6XESLQ
1&
*1'
&$1B/
&$1B+
*1'
1&
1&
1&
1&
3ODFHPHQWDUHD
3ODFHPHQWDUHD
3ODFHPHQWDUHD
3ODFHPHQWDUHD
:3&
:3&
:3&
:3&
;DR
;DR
;DR
;DR;DS
;DS
;DS
;DS
0&$1
0&$1
0&$1
0&$1
21
21
21
21 21
21
21
21
2)) 2))
;6HU6
6;
21
21
21
21 21
21
21
21
2)) 2))
;6HU6
6;
/$12KP 2KP
%R[3&'L
[3&,H
&RQWUROFRPSXWHU
&RQWUROFRPSXWHU
&RQWUROFRPSXWHU
&RQWUROFRPSXWHU
3&
3&
3&
3&
,2FRQWUROXQLW,,;6HULHV6FSO
,2FRQWUROXQLW,,;6HULHV6FSO
,2FRQWUROXQLW,,;6HULHV6FSO
,2FRQWUROXQLW,,;6HULHV6FSO
'LVWULEXWRU
'LVWULEXWRU
'LVWULEXWRU
'LVWULEXWRU
$TE
$TE
$TE
$TE
&$1,QWHUIDFH&,1
&$1,QWHUIDFH&,1
&$1,QWHUIDFH&,1
&$1,QWHUIDFH&,1
&,1
&,1
&,1
&,1
0&$1
0&$1
0&$1
0&$1
0&$1
0&$1
0&$1
0&$1
/$1
/$1
/$1
/$1
/$1&,1
/$1&,1
/$1&,1
/$1&,1
&$1&,1
&$1&,1
&$1&,1
&$1&,1
0*&8
0*&8
0*&8
0*&8
3RVLWLRQFRQWUROOHU
3RVLWLRQFRQWUROOHU
3RVLWLRQFRQWUROOHU
3RVLWLRQFRQWUROOHU
JDQWU\D[LV0*&8
JDQWU\D[LV0*&8
JDQWU\D[LV0*&8
JDQWU\D[LV0*&8
;<$[LVDQG<$[LV
;<$[LVDQG<$[LV
;<$[LVDQG<$[LV
;<$[LVDQG<$[LV
;2F
;2F
;2F
;2F
0&$1
;2F0*&8
;2F0*&8
;2F0*&8
;2F0*&8
;
;
;
;
0&$1
;
;
;
;
*&$1B
*DQWU\
7UDLOLQJ,QWHUIDFH
7UDLOLQJ,QWHUIDFH
7UDLOLQJ,QWHUIDFH
7UDLOLQJ,QWHUIDFH
DD
DD
DD
DD
;DD
;DD
;DD
;DD
;GP
;GP
;GP
;GP
;IS
;IS
;IS
;IS
IS
IS
IS
IS
;)&89;6HULHV
;)&89;6HULHV
;)&89;6HULHV
;)&89;6HULHV
&27L/RFDWLRQ
&27L/RFDWLRQ
&27L/RFDWLRQ
&27L/RFDWLRQ
;
;
;
;
;
;
;
;
&27L
&27L
&27L
&27L
'RFNLQJXQLW
'RFNLQJXQLW
'RFNLQJXQLW
'RFNLQJXQLW
2SWLRQDO
2SWLRQDO
2SWLRQDO
2SWLRQDO
0DQXDOB7DEOH
0DQXDOB7DEOH
0DQXDOB7DEOH
0DQXDOB7DEOH
07B/('PLQ/('PD[
07B/('PLQ/('PD[
07B/('PLQ/('PD[
07B/('PLQ/('PD[
WRFRQQHFWHG/RFDWLRQ
WRFRQQHFWHG/RFDWLRQ
WRFRQQHFWHG/RFDWLRQ
WRFRQQHFWHG/RFDWLRQ
'RFNLQJXQLW
'RFNLQJXQLW
'RFNLQJXQLW
'RFNLQJXQLW
&27L
&27L
&27L
&27L
NS
NS
NS
NS
;)&89;6HULHV
;)&89;6HULHV
;)&89;6HULHV
;)&89;6HULHV
&27L/RFDWLRQ
&27L/RFDWLRQ
&27L/RFDWLRQ
&27L/RFDWLRQ
;NS
;NS
;NS
;NS
;
;
;
;
*&$1B
;
;
;
;
0&$1
*DQWU\
7UDLOLQJ,QWHUIDFH
7UDLOLQJ,QWHUIDFH
7UDLOLQJ,QWHUIDFH
7UDLOLQJ,QWHUIDFH
GD
GD
GD
GD
;GD
;GD
;GD
;GD
;DD
;DD
;DD
;DD
;
;
;
;
;GD
;GD
;GD
;GD
;
;
;
;
0*&8
0*&8
0*&8
0*&8
3RVLWLRQFRQWUROOHU
3RVLWLRQFRQWUROOHU
3RVLWLRQFRQWUROOHU
3RVLWLRQFRQWUROOHU
JDQWU\D[LV0*&8
JDQWU\D[LV0*&8
JDQWU\D[LV0*&8
JDQWU\D[LV0*&8
;<$[LVDQG<$[LV
;<$[LVDQG<$[LV
;<$[LVDQG<$[LV
;<$[LVDQG<$[LV
;6 ;$[LV
;$[LVDQG;$[LV
;$[LVDQG;$[LV
;$[LVDQG;$[LV
;$[LVDQG;$[LV
3RVLWLRQFRQWUROOHUJDQWU\D[LV0*&8
3RVLWLRQFRQWUROOHUJDQWU\D[LV0*&8
3RVLWLRQFRQWUROOHUJDQWU\D[LV0*&8
3RVLWLRQFRQWUROOHUJDQWU\D[LV0*&8
0*&8
0*&8
0*&8
0*&8
;2F
;2F
;2F
;2F
)'%(60
;8F
;8F
;8F
;8F
)'%(60
;8F
;8F
;8F
;8F
)'%(60
;2F0*&8
;2F0*&8
;2F0*&8
;2F0*&8
;8F0*&8
;8F0*&8
;8F0*&8
;8F0*&8
;8F0*&8
;8F0*&8
;8F0*&8
;8F0*&8
;8F0*&8
;8F0*&8
;8F0*&8
;8F0*&8
5-
;
;
;
;
'6XESLQ
;
;
;
;
;'68%
;'68%
;'68%
;'68%
*&$1
;
;
;
;
*&$1
;
;
;
;
;2F
;2F
;2F
;2F
)'%'LDJ
0+&88+0
;2F0*&8
;2F0*&8
;2F0*&8
;2F0*&8
;2F
;2F
;2F
;2F
)'%'LDJ
0+&88+0
0*&8
0*&8
0*&8
0*&8
'LDJQRVWLF
LQWHUIDFH
0*&8
&$1&,1
&$1&,1
&$1&,1
&$1&,1
;8F
;8F
;8F
;8F
0&$1
;8F0*&8
;8F0*&8
;8F0*&8
;8F0*&8
;DP
;DP
;DP
;DP
;8F
;8F
;8F
;8F
)'%*DQWU\
;8F0*&8
;8F0*&8
;8F0*&8
;8F0*&8
;2F
;2F
;2F
;2F
)'%(60
;2F0*&8
;2F0*&8
;2F0*&8
;2F0*&8
;EP
;EP
;EP
;EP
;2F
;2F
;2F
;2F
0&$1
;2F0*&8
;2F0*&8
;2F0*&8
;2F0*&8
0&$1
0&$1
0&$1
0&$1
&$1&,1
&$1&,1
&$1&,1
&$1&,1
;8F
;8F
;8F
;8F
0&$1
;2F
;2F
;2F
;2F
)'%+HDG
0+&88+0
;
;
;
;
)'%
;2F0*&8
;2F0*&8
;2F0*&8
;2F0*&8 ;DD
;DD
;DD
;DD
KS
KS
KS
KS
;)&89;6HULHV
;)&89;6HULHV
;)&89;6HULHV
;)&89;6HULHV
&27L/RFDWLRQ
&27L/RFDWLRQ
&27L/RFDWLRQ
&27L/RFDWLRQ
'RFNLQJXQLW
'RFNLQJXQLW
'RFNLQJXQLW
'RFNLQJXQLW
&27L
&27L
&27L
&27L
;KS
;KS
;KS
;KS
;JS
;JS
;JS
;JS
JS
JS
JS
JS
;)&89;6HULHV
;)&89;6HULHV
;)&89;6HULHV
;)&89;6HULHV
&27L/RFDWLRQ
&27L/RFDWLRQ
&27L/RFDWLRQ
&27L/RFDWLRQ
&27L
&27L
&27L
&27L
'RFNLQJXQLW
'RFNLQJXQLW
'RFNLQJXQLW
'RFNLQJXQLW
;
;
;
;
0&$1
;
;
;
;
*&$1B
*DQWU\
7UDLOLQJ,QWHUIDFH
7UDLOLQJ,QWHUIDFH
7UDLOLQJ,QWHUIDFH
7UDLOLQJ,QWHUIDFH
ED
ED
ED
ED
;ED
;ED
;ED
;ED
;
;
;
;
*&$1
;
;
;
;
0&$1
*DQWU\
7UDLOLQJ,QWHUIDFH
7UDLOLQJ,QWHUIDFH
7UDLOLQJ,QWHUIDFH
7UDLOLQJ,QWHUIDFH
FD
FD
FD
FD
;FD
;FD
;FD
;FD
;ED
;ED
;ED
;ED
;
;
;
;
;
;
;
;
;FD
;FD
;FD
;FD
0&$1
:
:
:
:
)ODWURXQGFDEOH
[
PP
;
;
;
;
;
;
;
;
;'68%
;'68%
;'68%
;'68%
;
;
;
;
)'%
;GD
;GD
;GD
;GD
;3
;3
;3
;3
/$1
;
;
;
;
&$1
&$16(59,&(
&$16(59,&(
&$16(59,&(
&$16(59,&(
;'68%
;'68%
;'68%
;'68%
;8F
;8F
;8F
;8F
)'%(60
;2F0*&8
;2F0*&8
;2F0*&8
;2F0*&8
0*&8
0*&8
0*&8
0*&8
'LDJQRVWLF
LQWHUIDFH
0*&8
;TE
;TE
;TE
;TE
&$1&,1
&$1&,1
&$1&,1
&$1&,1
;2F
;2F
;2F
;2F
0&$1
;8F
;8F
;8F
;8F
0&$1
;8F
;8F
;8F
;8F
)'%*DQWU\
*&$1B
;2F
;2F
;2F
;2F
)'%'LDJ
0+&88+0
;
;
;
;
)'%
;ED
;ED
;ED
;ED
;2F
;2F
;2F
;2F
)'%
;
;
;
;
)'%
;FD
;FD
;FD
;FD
;2F0*&8
;2F0*&8
;2F0*&8
;2F0*&8
0*&8
0*&8
0*&8
0*&8
'LDJQRVWLF
LQWHUIDFH
0*&8
;2F0*&8
;2F0*&8
;2F0*&8
;2F0*&8
;8F0*&8
;8F0*&8
;8F0*&8
;8F0*&8
;'68%
;'68%
;'68%
;'68%
'LDJQRVLV0*&8
:
:
:
:
3DWFKFDEOH&$7H
PP
2SWLRQDOIRU6HUYLFH
;2F0*&8
;2F0*&8
;2F0*&8
;2F0*&8 ;8F0*&8
;8F0*&8
;8F0*&8
;8F0*&8
;8F0*&8
;8F0*&8
;8F0*&8
;8F0*&8
;2F
;2F
;2F
;2F
)'%+HDG
0+&88+0
;2F0*&8
;2F0*&8
;2F0*&8
;2F0*&8
;FP
;FP
;FP
;FP
&RQYH\RU
&RQYH\RU
&RQYH\RU
&RQYH\RU
DR
DR
DR
DR
2SWLRQDO
2SWLRQDO
2SWLRQDO
2SWLRQDO
VLQJOH&RQYH\RUULJKW
VLQJOH&RQYH\RUULJKW
VLQJOH&RQYH\RUULJKW
VLQJOH&RQYH\RUULJKW
VLQJOH&RQYH\RUOHIW
VLQJOH&RQYH\RUOHIW
VLQJOH&RQYH\RUOHIW
VLQJOH&RQYH\RUOHIW
&$16(59,&(
&$16(59,&(
&$16(59,&(
&$16(59,&(
0&$1
:
:
:
:
)ODWURXQGFDEOH
[
PP
0&$1
:
:
:
:
)ODWURXQGFDEOH
[
PP
0&$1
:
:
:
:
)ODWURXQGFDEOH
[
PP
0&$1
:
:
:
:
)ODWURXQGFDEOH
[
PP
PP
[
)ODWURXQGFDEOH
:
:
:
:
0&$1
0&$1
:
:
:
:
)ODWURXQGFDEOH
[
PP
0&$1
:
:
:
:
)ODWURXQGFDEOH
[
PP
;TE
;TE
;TE
;TE
0&$1
:
:
:
:
)ODWURXQGFDEOH
[
PP
0&$1
:
:
:
:
)ODWURXQGFDEOH
[
PP
&$1B6(59,&(
&$1B6(59,&(
&$1B6(59,&(
&$1B6(59,&(
0&$1
:
:
:
:
)ODWURXQGFDEOH
[
PP
0&$1
:
:
:
:
)ODWURXQGFDEOH
[
PP
0&$1
:
:
:
:
)ODWURXQGFDEOH
[
PP
PP
[
)ODWURXQGFDEOH
:
:
:
:
0&$1
0&$1
:
:
:
:
)ODWURXQGFDEOH
[
PP
/$1*&$1DQG
:
:
:
:
3DWFKFDEOH&$7H
P
*&$1DQG
:
:
:
:
)ODWURXQGFDEOH
[
PP
*&$1B
:
:
:
:
)ODWURXQGFDEOH
[
PP
)'%+&8*DQWU\
:
:
:
:
3DWFKFDEOH&$7H
PP
)'%+&8JDQWU\
:
:
:
:
3DWFKFDEOH&$7H
PP
'LDJQRVLV0*&8
:
:
:
:
3DWFKFDEOH&$7H
PP
2SWLRQDOIRU6HUYLFH
)'%+&8JDQWU\
:
:
:
:
3DWFKFDEOH&$7H
P
*&$1B
:
:
:
:
3DWFKFDEOH&$7H6)73
P
)'%+&8JDQWU\
:
:
:
:
3DWFKFDEOH&$7H
P
0&$1
:
:
:
:
)ODWURXQGFDEOH
[
PP
*&$1DQG
:
:
:
:
)ODWURXQGFDEOH
[
PP
*&$1DQG
:
:
:
:
)ODWURXQGFDEOH
[
PP
0&$1
:
:
:
:
)ODWURXQGFDEOH
[
PP
0&$1
:
:
:
:
)ODWURXQGFDEOH
[
PP
PP
[
)ODWURXQGFDEOH
:
:
:
:
0&$1
PP
[
)ODWURXQGFDEOH
:
:
:
:
0&$1
&$1B6(59,&(
&$1B6(59,&(
&$1B6(59,&(
&$1B6(59,&(
'LDJQRVLV0*&8
:
:
:
:
3DWFKFDEOH&$7H
PP
2SWLRQDOIRU6HUYLFH
PP
[
)ODWURXQGFDEOH
:
:
:
:
0&$1
0&$1
:
:
:
:
)ODWURXQGFDEOH
[
PP
)'%0*&8DQG0*&8
:
:
:
:
3DWFKFDEOH&$7H6)73
P
PP
[
)ODWURXQGFDEOH
:
:
:
:
0&$1
0&$1
:
:
:
:
)ODWURXQGFDEOH
[
PP
0&$1
:
:
:
:
)ODWURXQGFDEOH
[
PP
)'%0*&8DQG0*&8
:
:
:
:
3DWFKFDEOH&$7H6)73
P
2SWLRQIU6HUYLFH
$GDSWHU
'6XEWR5-
'68%
'68%
'68%
'68%
2SWLRQIU6HUYLFH
$GDSWHU
'6XEWR5-
'68%
'68%
'68%
'68%
;DS
;DS
;DS
;DS ;DR
;DR
;DR
;DR
9'&
32:(5
;3&
;3&
;3&
;3&
P
3DWFKFDEOH&$7H6)73
:
:
:
:
;
;
;
;
&$1
*$0&$1
*$B0*&8B;6
(QG7HUPLQDWLRQ
*$*&$1
(QG7HUPLQDWLRQ
*$*&$1
(QG7HUPLQDWLRQ
*$0&$1
*$B0*&8B;6
(QG7HUPLQDWLRQ
VW&$0
VW&$0/RF&$1
2SWLRQDO
2SWLRQDO
2SWLRQDO
2SWLRQDO
6WDWLRQDU\,&)&FDPHUDV
6WDWLRQDU\,&)&FDPHUDV
6WDWLRQDU\,&)&FDPHUDV
6WDWLRQDU\,&)&FDPHUDV
/RFDWLRQ
/RFDWLRQ
/RFDWLRQ
/RFDWLRQ
&27L&$1287
&27L
&27L&$1,1
&27L
07BPLQ/(' &$1287
07BPLQ/(' &$1,1
07B-7)[ &$1287
07B-7)
07B-7)[ &$1,1
07B-7)
VW&$0
&27L &$1)&B&$0
2SWLRQDOEHWZHHQFRQQHFWLRQ
)&&DPHUD/RFDWLRQ
;B;B
&27L&$1287
&27L
&27L&$1,1
&27L
2SWLRQDO
2SWLRQDO
2SWLRQDO
2SWLRQDO
6WDWLRQDU\,&)&FDPHUDV
6WDWLRQDU\,&)&FDPHUDV
6WDWLRQDU\,&)&FDPHUDV
6WDWLRQDU\,&)&FDPHUDV
/RFDWLRQ
/RFDWLRQ
/RFDWLRQ
/RFDWLRQ
VW&$0/RF&$1
VW&$0
2SWLRQDO
2SWLRQDO
2SWLRQDO
2SWLRQDO
6WDWLRQDU\,&)&FDPHUDV
6WDWLRQDU\,&)&FDPHUDV
6WDWLRQDU\,&)&FDPHUDV
6WDWLRQDU\,&)&FDPHUDV
/RFDWLRQ
/RFDWLRQ
/RFDWLRQ
/RFDWLRQ
VW&$0/RF&$1
VW&$0
&27L&$1287
&27L
&27L&$1,1
&27L
&27L&$1287
&27L
&27L&$1,1
&27L
*$0&$1
*$B0*&8B;6
(QG7HUPLQDWLRQ
*$*&$1
(QG7HUPLQDWLRQ
*$*&$1
(QG7HUPLQDWLRQ
*$0&$1
*$B0*&8B;6
(QG7HUPLQDWLRQ
VW&$0
&27L &$1)&B&$0
2SWLRQDOEHWZHHQFRQQHFWLRQ
)&&DPHUD/RFDWLRQ
;B;B
VW&$0
VW&$0/RF&$1
2SWLRQDO
2SWLRQDO
2SWLRQDO
2SWLRQDO
6WDWLRQDU\,&)&FDPHUDV
6WDWLRQDU\,&)&FDPHUDV
6WDWLRQDU\,&)&FDPHUDV
6WDWLRQDU\,&)&FDPHUDV
/RFDWLRQ
/RFDWLRQ
/RFDWLRQ
/RFDWLRQ
&2&$1,1
GXDO&RQYH\RU
&2
&2&$1,1O
VLQJOH&RQYH\RUOHIW
&2
&2&$1,1U
VLQJOH&RQYH\RUULJKW
&2
&2&$1287
GXDO&RQYH\RU
&2
&2&$1287U
VLQJOH&RQYH\RUULJKW
&2
&2&$1287O
VLQJOH&RQYH\RUOHIW
&2
/DQHB&,1
&,132:(5
',&$1B',
',',
',&$1B',
',',
&$1B%XVBZLULQJ
&+&75/
07B:3& &$1287
07B:3&
07B:3& &$1,1
07B:3&

1 - 143
Edition 10/2018 SIPLACE CAN Bus
143
4.16.3 Machine CAN Bus structure X3 S (from MA No.H001/May 2015)
The CIN Box with 4 CAN Bus connectors are able to support each location via one CAN Bus con-
netor. Therefore the physical lenght of the CAN Bus cable could reduce, so this improved the qua-
lity of the CAN Bus communication between the CIN Box and the other subsystems.
In case of troubleshooting of the CAN Bus, it is important to know the wiring between the MGCU‘s.
This is the result from the differnt number of gantries and the 2-fold and 3-fold MGCU.
Fig. 4.16 - 5 Machine CAN Bus X3 S

1 - 144
SIPLACE CAN Bus Edition 10/2018
144
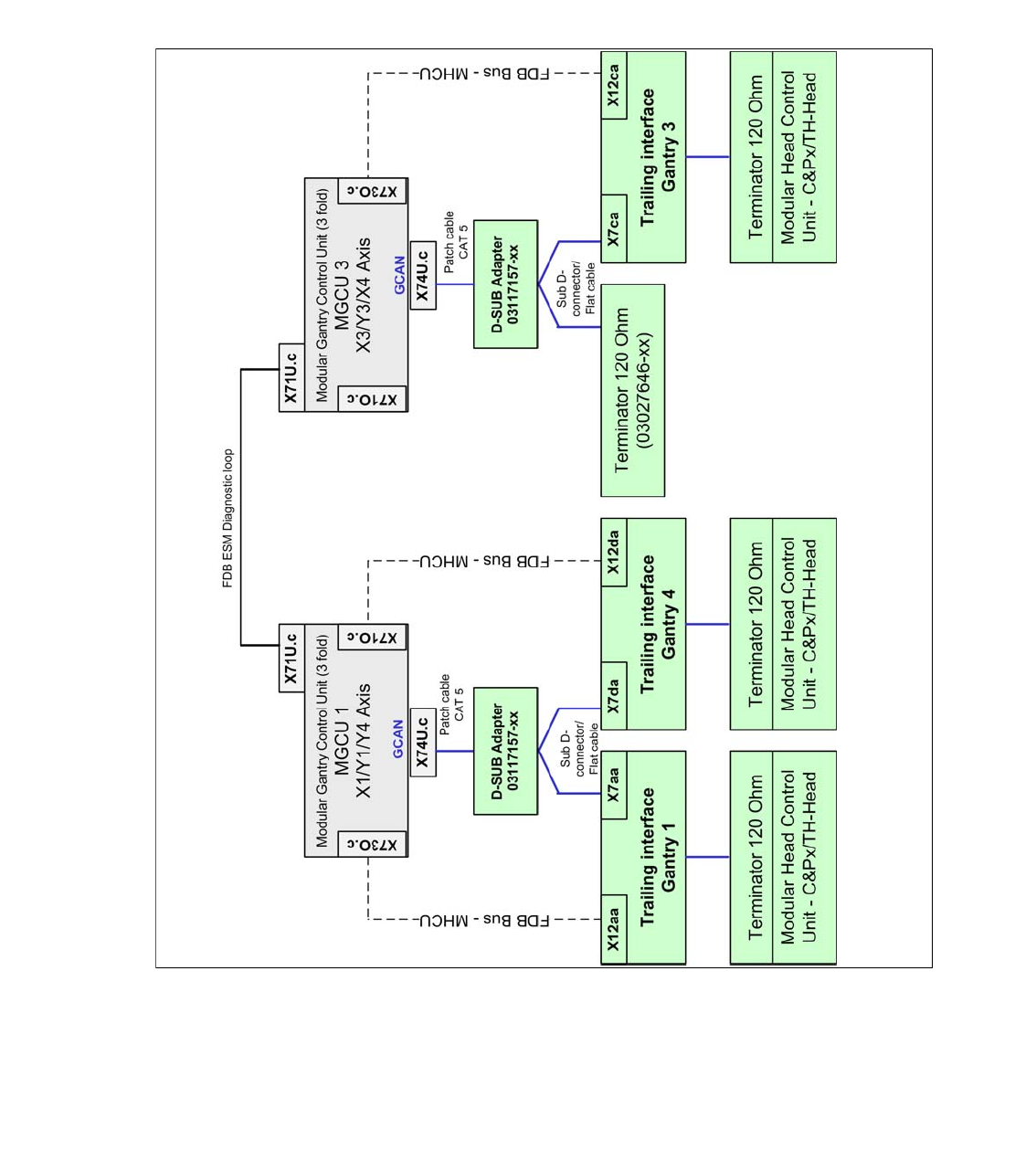
4.16.4 Gantry CAN Bus SIPLACE X3 S (from MA No.H001/May 2015)
The GCAN-Bus is responsible for the communication between the Modular Gantry Control Unit‘s
(MGCU´s) and the Modular Head Control Units (MHCU‘s) for gantries in one placement area (e.g.
Head-CAN-Diagnose or SIRIO-communication).
In case of troubleshooting, machine problems or swap connectors you have to know and check
the Gantry CAN Bus, too. (see circuit diagram, too)
Fig. 4.16 - 6 Gantry CAN Bus SIPLACE X3 S