00194932-20 User Manual CAN Test Box-Error Frame Diagnostic unit_en - 第149页
1 - 149 Edition 10/2 018 SIPLACE CAN Bus 149 4.17 CAN Bus structure SIPLACE E-Series The E-Series machine operate with two separate CAN Bus networks (CAN1 / CAN2). Both networks have a speed of 1MBit/s. CAN Bus card in t…

1 - 148
SIPLACE CAN Bus Edition 10/2018
148
Fig. 4.16 - 10 CAN Bus Structure X2 S circuit diagram 90012160-xx
1RWH
1RWH
1RWH
1RWH
&$17HUPLQDWLQJ5HVLVWRU2KP
&$17HUPLQDWLQJ5HVLVWRU2KP
&$17HUPLQDWLQJ5HVLVWRU2KP
&$17HUPLQDWLQJ5HVLVWRU2KP
6HWWKH',3VZLWFKHVWR
6HWWKH',3VZLWFKHVWR
6HWWKH',3VZLWFKHVWR
6HWWKH',3VZLWFKHVWR
21SRVLWLRQ WHUPLQDWHG
21SRVLWLRQ WHUPLQDWHG
21SRVLWLRQ WHUPLQDWHG
21SRVLWLRQ WHUPLQDWHG
3ODFHPHQWDUHD
3ODFHPHQWDUHD
3ODFHPHQWDUHD
3ODFHPHQWDUHD
&$1EXVZLULQJ
&$1EXVZLULQJ
&$1EXVZLULQJ
&$1EXVZLULQJ
:LUHQRZLULQJ'6XESLQ
1&
*1'
&$1B/
&$1B+
*1'
1&
1&
1&
1&
3ODFHPHQWDUHD
3ODFHPHQWDUHD
3ODFHPHQWDUHD
3ODFHPHQWDUHD
:3&
:3&
:3&
:3&
;DR
;DR
;DR
;DR
;DS
;DS
;DS
;DS
0&$1
0&$1
0&$1
0&$1
21
21
21
21 21
21
21
21
2)) 2))
;6HU6
6;
21
21
21
21 21
21
21
21
2)) 2))
;6HU6
6;
/$12KP 2KP
*DQWU\QRWPRXQWHG
*DQWU\QRWPRXQWHG
*DQWU\QRWPRXQWHG
*DQWU\QRWPRXQWHG
*DQWU\QRWPRXQWHG
*DQWU\QRWPRXQWHG
*DQWU\QRWPRXQWHG
*DQWU\QRWPRXQWHG
;EP
;EP
;EP
;EP
;
;
;
;
0&$1
:
:
:
:
)ODWURXQGFDEOH
[
PP
0&$1
:
:
:
:
)ODWURXQGFDEOH
[
PP
0&$1
:
:
:
:
)ODWURXQGFDEOH
[
PP
;8F0*&8
;8F0*&8
;8F0*&8
;8F0*&8
QF
QF
QF
QF
;8F0*&8
;8F0*&8
;8F0*&8
;8F0*&8
QF
QF
QF
QF
0&$1
:
:
:
:
)ODWURXQGFDEOH
[
PP
0&$1
:
:
:
:
)ODWURXQGFDEOH
[
PP
,2FRQWUROXQLW,,;6HULHV6FSO
,2FRQWUROXQLW,,;6HULHV6FSO
,2FRQWUROXQLW,,;6HULHV6FSO
,2FRQWUROXQLW,,;6HULHV6FSO
'LVWULEXWRU
'LVWULEXWRU
'LVWULEXWRU
'LVWULEXWRU
$TE
$TE
$TE
$TE
&$1,QWHUIDFH&,1
&$1,QWHUIDFH&,1
&$1,QWHUIDFH&,1
&$1,QWHUIDFH&,1
&,1
&,1
&,1
&,1
0&$1
0&$1
0&$1
0&$1
0&$1
0&$1
0&$1
0&$1
/$1
/$1
/$1
/$1
&$1&,1
&$1&,1
&$1&,1
&$1&,1
;2F
;2F
;2F
;2F
0&$1
;2F0*&8
;2F0*&8
;2F0*&8
;2F0*&8
;
;
;
;
0&$1
;
;
;
;
*&$1B
*DQWU\
7UDLOLQJ,QWHUIDFH
7UDLOLQJ,QWHUIDFH
7UDLOLQJ,QWHUIDFH
7UDLOLQJ,QWHUIDFH
DD
DD
DD
DD
;DD
;DD
;DD
;DD
;GP
;GP
;GP
;GP
;
;
;
;
;
;
;
;
'RFNLQJXQLW
'RFNLQJXQLW
'RFNLQJXQLW
'RFNLQJXQLW
&27L
&27L
&27L
&27L
NS
NS
NS
NS
;)&89;6HULHV
;)&89;6HULHV
;)&89;6HULHV
;)&89;6HULHV
&27L/RFDWLRQ
&27L/RFDWLRQ
&27L/RFDWLRQ
&27L/RFDWLRQ
;NS
;NS
;NS
;NS
;GD
;GD
;GD
;GD
;DD
;DD
;DD
;DD
;
;
;
;
;GD
;GD
;GD
;GD
;
;
;
;
5-
;
;
;
;
'6XESLQ
;
;
;
;
;2F
;2F
;2F
;2F
)'%'LDJ
0+&88+0
0*&8
0*&8
0*&8
0*&8
'LDJQRVWLF
LQWHUIDFH
0*&8
;DP
;DP
;DP
;DP
;8F
;8F
;8F
;8F
)'%*DQWU\
*&$1B
;8F0*&8
;8F0*&8
;8F0*&8
;8F0*&8
QF
QF
QF
QF
0&$1
0&$1
0&$1
0&$1
&$1&,1
&$1&,1
&$1&,1
&$1&,1
;
;
;
;
)'%
KS
KS
KS
KS
;)&89;6HULHV
;)&89;6HULHV
;)&89;6HULHV
;)&89;6HULHV
&27L/RFDWLRQ
&27L/RFDWLRQ
&27L/RFDWLRQ
&27L/RFDWLRQ
'RFNLQJXQLW
'RFNLQJXQLW
'RFNLQJXQLW
'RFNLQJXQLW
&27L
&27L
&27L
&27L
;KS
;KS
;KS
;KS
;ED
;ED
;ED
;ED
;
;
;
;
*&$1
;
;
;
;
0&$1
*DQWU\
7UDLOLQJ,QWHUIDFH
7UDLOLQJ,QWHUIDFH
7UDLOLQJ,QWHUIDFH
7UDLOLQJ,QWHUIDFH
FD
FD
FD
FD
;FD
;FD
;FD
;FD
;ED
;ED
;ED
;ED
;
;
;
;
;
;
;
;
;FD
;FD
;FD
;FD
0&$1
:
:
:
:
)ODWURXQGFDEOH
[
PP
;
;
;
;
;'68%
;'68%
;'68%
;'68%
;
;
;
;
&$1
;
;
;
;
&$1
&$16(59,&(
&$16(59,&(
&$16(59,&(
&$16(59,&(
'6XESRO
;TE
;TE
;TE
;TE
&$1&,1
&$1&,1
&$1&,1
&$1&,1
;
;
;
;
)'%
;FD
;FD
;FD
;FD
0*&8
0*&8
0*&8
0*&8
'LDJQRVWLF
LQWHUIDFH
0*&8
;2F0*&8
;2F0*&8
;2F0*&8
;2F0*&8
;FP
;FP
;FP
;FP
&RQYH\RU
&RQYH\RU
&RQYH\RU
&RQYH\RU
DR
DR
DR
DR
2SWLRQDO
2SWLRQDO
2SWLRQDO
2SWLRQDO
VLQJOH&RQYH\RUULJKW
VLQJOH&RQYH\RUULJKW
VLQJOH&RQYH\RUULJKW
VLQJOH&RQYH\RUULJKW
VLQJOH&RQYH\RUOHIW
VLQJOH&RQYH\RUOHIW
VLQJOH&RQYH\RUOHIW
VLQJOH&RQYH\RUOHIW
&$16(59,&(
&$16(59,&(
&$16(59,&(
&$16(59,&(
'6XESRO
0&$1
:
:
:
:
)ODWURXQGFDEOH
[
PP
0&$1
:
:
:
:
)ODWURXQGFDEOH
[
PP
0&$1
:
:
:
:
)ODWURXQGFDEOH
[
PP
PP
[
)ODWURXQGFDEOH
:
:
:
:
0&$1
0&$1
:
:
:
:
)ODWURXQGFDEOH
[
PP
0&$1
:
:
:
:
)ODWURXQGFDEOH
[
PP
;TE
;TE
;TE
;TE
0&$1
:
:
:
:
)ODWURXQGFDEOH
[
PP
0&$1
:
:
:
:
)ODWURXQGFDEOH
[
PP
&$1B6(59,&(
&$1B6(59,&(
&$1B6(59,&(
&$1B6(59,&(
'6XESRO
0&$1
:
:
:
:
)ODWURXQGFDEOH
[
PP
0&$1
:
:
:
:
)ODWURXQGFDEOH
[
PP
PP
[
)ODWURXQGFDEOH
:
:
:
:
0&$1
0&$1
:
:
:
:
)ODWURXQGFDEOH
[
PP
*&$1DQG
:
:
:
:
)ODWURXQGFDEOH
[
PP
*&$1DQG
:
:
:
:
)ODWURXQGFDEOH
[
PP
0&$1
:
:
:
:
)ODWURXQGFDEOH
[
PP
0&$1
:
:
:
:
)ODWURXQGFDEOH
[
PP
PP
[
)ODWURXQGFDEOH
:
:
:
:
0&$1
PP
[
)ODWURXQGFDEOH
:
:
:
:
0&$1
&$1B6(59,&(
&$1B6(59,&(
&$1B6(59,&(
&$1B6(59,&(
'6XESRO
PP
[
)ODWURXQGFDEOH
:
:
:
:
0&$1
0&$1
:
:
:
:
)ODWURXQGFDEOH
[
PP
;DS
;DS
;DS
;DS ;DR
;DR
;DR
;DR
53LQ
;75
;75
;75
;75
7HUPLQDWLQJ
5HVLVWRU
53LQ
;75
;75
;75
;75
7HUPLQDWLQJ
5HVLVWRU
;2F0*&8
;2F0*&8
;2F0*&8
;2F0*&8
QF
QF
QF
QF
PP
[
)ODWURXQGFDEOH
:
:
:
:
0&$1
%R[3&'L
[3&,H
&RQWUROFRPSXWHU
&RQWUROFRPSXWHU
&RQWUROFRPSXWHU
&RQWUROFRPSXWHU
3&
3&
3&
3&
;3
;3
;3
;3
/$1
&$1&,1
&$1&,1
&$1&,1
&$1&,1
;2F0*&8
;2F0*&8
;2F0*&8
;2F0*&8
;DD
;DD
;DD
;DD
)'%+&8JDQWU\
:
:
:
:
3DWFKFDEOH&$7H
PP
2SWLRQIU6HUYLFH
$GDSWHU
'6XEWR5-
'68%
'68%
'68%
'68%
2SWLRQIU6HUYLFH
$GDSWHU
'6XEWR5-
'68%
'68%
'68%
'68%
/$1&,1
/$1&,1
/$1&,1
/$1&,1
;3&
;3&
;3&
;3&
P
3DWFKFDEOH&$7H6)73
:
:
:
:
;'68%
;'68%
;'68%
;'68%
*&$1
;
;
;
;
*&$1
;
;
;
;
)'%0*&8DQG0*&8
:
:
:
:
3DWFKFDEOH&$7H6)73
P
'LDJQRVLV0*&8
:
:
:
:
3DWFKFDEOH&$7H
PP
2SWLRQDOIRU6HUYLFH
*&$1DQG
:
:
:
:
)ODWURXQGFDEOH
[
PP
*&$1B
:
:
:
:
)ODWURXQGFDEOH
[
PP
'LDJQRVLV0*&8
:
:
:
:
3DWFKFDEOH&$7H
PP
2SWLRQDOIRU6HUYLFH
)'%+&8JDQWU\
:
:
:
:
3DWFKFDEOH&$7H
P
;2F0*&8
;2F0*&8
;2F0*&8
;2F0*&8
;2F0*&8
;2F0*&8
;2F0*&8
;2F0*&8
;2F0*&8
;2F0*&8
;2F0*&8
;2F0*&8
0*&8
0*&8
0*&8
0*&8
3RVLWLRQFRQWUROOHUJDQWU\D[LV0*&8
3RVLWLRQFRQWUROOHUJDQWU\D[LV0*&8
3RVLWLRQFRQWUROOHUJDQWU\D[LV0*&8
3RVLWLRQFRQWUROOHUJDQWU\D[LV0*&8
$60
<;$[LV
<;$[LV
<;$[LV
<;$[LV
0*&8
0*&8
0*&8
0*&8
3RVLWLRQFRQWUROOHUJDQWU\D[LV0*&8
3RVLWLRQFRQWUROOHUJDQWU\D[LV0*&8
3RVLWLRQFRQWUROOHUJDQWU\D[LV0*&8
3RVLWLRQFRQWUROOHUJDQWU\D[LV0*&8
$60
<;$[LV
<;$[LV
<;$[LV
<;$[LV
;8F
;8F
;8F
;8F
)'%(60
;2F
;2F
;2F
;2F
)'%'LDJ
0+&88+0
;8F
;8F
;8F
;8F
)'%*DQWU\
*&$1B
;2F
;2F
;2F
;2F
0&$1
;2F
;2F
;2F
;2F
)'%+HDG
0+&88+0
;8F0*&8
;8F0*&8
;8F0*&8
;8F0*&8
;'68%
;'68%
;'68%
;'68%
/$1*&$1DQG
:
:
:
:
3DWFKFDEOH&$7H
P
;8F0*&8
;8F0*&8
;8F0*&8
;8F0*&8
;'68%
;'68%
;'68%
;'68%
*&$1B
:
:
:
:
3DWFKFDEOH&$7H6)73
P
53LQ
;75
;75
;75
;75
7HUPLQDWLQJ
5HVLVWRU
53LQ
;75
;75
;75
;75
7HUPLQDWLQJ
5HVLVWRU
;8F0*&8
;8F0*&8
;8F0*&8
;8F0*&8
;8F0*&8
;8F0*&8
;8F0*&8
;8F0*&8
;8F0*&8;6
;2F
;2F
;2F
;2F
)'%+HDG
0+&88+0
;8F
;8F
;8F
;8F
)'%(60
;JS
;JS
;JS
;JS
JS
JS
JS
JS
;)&89;6HULHV
;)&89;6HULHV
;)&89;6HULHV
;)&89;6HULHV
&27L/RFDWLRQ
&27L/RFDWLRQ
&27L/RFDWLRQ
&27L/RFDWLRQ
&27L
&27L
&27L
&27L
'RFNLQJXQLW
'RFNLQJXQLW
'RFNLQJXQLW
'RFNLQJXQLW
;IS
;IS
;IS
;IS
IS
IS
IS
IS
;)&89;6HULHV
;)&89;6HULHV
;)&89;6HULHV
;)&89;6HULHV
&27L/RFDWLRQ
&27L/RFDWLRQ
&27L/RFDWLRQ
&27L/RFDWLRQ
&27L
&27L
&27L
&27L
'RFNLQJXQLW
'RFNLQJXQLW
'RFNLQJXQLW
'RFNLQJXQLW
2SWLRQDO
2SWLRQDO
2SWLRQDO
2SWLRQDO
0DQXDOB7DEOH
0DQXDOB7DEOH
0DQXDOB7DEOH
0DQXDOB7DEOH
07B/('PLQ/('PD[
07B/('PLQ/('PD[
07B/('PLQ/('PD[
07B/('PLQ/('PD[
WRFRQQHFWHG/RFDWLRQ
WRFRQQHFWHG/RFDWLRQ
WRFRQQHFWHG/RFDWLRQ
WRFRQQHFWHG/RFDWLRQ
2SWLRQDO
2SWLRQDO
2SWLRQDO
2SWLRQDO
6WDWLRQDU\,&)&FDPHUDV
6WDWLRQDU\,&)&FDPHUDV
6WDWLRQDU\,&)&FDPHUDV
6WDWLRQDU\,&)&FDPHUDV
/RFDWLRQ
/RFDWLRQ
/RFDWLRQ
/RFDWLRQ
VW&$0/RF&$1
VW&$0
*$0&$1
*$B0*&8B;6
(QG7HUPLQDWLRQ
*$*&$1
(QG7HUPLQDWLRQ
VW&$0
VW&$0/RF&$1
2SWLRQDO
2SWLRQDO
2SWLRQDO
2SWLRQDO
6WDWLRQDU\,&)&FDPHUDV
6WDWLRQDU\,&)&FDPHUDV
6WDWLRQDU\,&)&FDPHUDV
6WDWLRQDU\,&)&FDPHUDV
/RFDWLRQ
/RFDWLRQ
/RFDWLRQ
/RFDWLRQ
&27L&$1287
&27L
&27L&$1,1
&27L
2SWLRQDO
2SWLRQDO
2SWLRQDO
2SWLRQDO
6WDWLRQDU\,&)&FDPHUDV
6WDWLRQDU\,&)&FDPHUDV
6WDWLRQDU\,&)&FDPHUDV
6WDWLRQDU\,&)&FDPHUDV
/RFDWLRQ
/RFDWLRQ
/RFDWLRQ
/RFDWLRQ
VW&$0/RF&$1
VW&$0
&27L&$1287
&27L
&27L&$1,1
&27L
*$*&$1
(QG7HUPLQDWLRQ
*$0&$1
*$B0*&8B;6
(QG7HUPLQDWLRQ
VW&$0
&27L &$1)&B&$0
2SWLRQDOEHWZHHQFRQQHFWLRQ
)&&DPHUD/RFDWLRQ
;B;B
VW&$0
VW&$0/RF&$1
2SWLRQDO
2SWLRQDO
2SWLRQDO
2SWLRQDO
6WDWLRQDU\,&)&FDPHUDV
6WDWLRQDU\,&)&FDPHUDV
6WDWLRQDU\,&)&FDPHUDV
6WDWLRQDU\,&)&FDPHUDV
/RFDWLRQ
/RFDWLRQ
/RFDWLRQ
/RFDWLRQ
&2&$1,1
GXDO&RQYH\RU
&2
&2&$1,1O
VLQJOH&RQYH\RUOHIW
&2
&2&$1,1U
VLQJOH&RQYH\RUULJKW
&2
&2&$1287
GXDO&RQYH\RU
&2
&2&$1287U
VLQJOH&RQYH\RUULJKW
&2
&2&$1287O
VLQJOH&RQYH\RUOHIW
&2
VW&$0
&27L &$1)&B&$0
2SWLRQDOEHWZHHQFRQQHFWLRQ
)&&DPHUD/RFDWLRQ
;B;B
07B-7)[ &$1287
07B-7)
07B-7)[ &$1,1
07B-7)
&27L&$1287
&27L
&27L&$1,1
&27L
07B:3& &$1287
07B:3&
07B:3& &$1,1
07B:3&
&27L&$1,1
&27L
07BPLQ/(' &$1,1
&27L&$1287
&27L
07BPLQ/(' &$1287

1 - 149
Edition 10/2018 SIPLACE CAN Bus
149
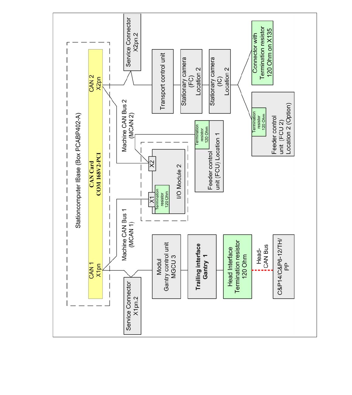
4.17 CAN Bus structure SIPLACE E-Series
The E-Series machine operate with two separate CAN Bus networks (CAN1 / CAN2).
Both networks have a speed of 1MBit/s.
CAN Bus card in the IBase Box PC ABP402-A 4
The CAN Bus card COM168V2-PCI (03079973) is a PCI plug-in card and is located in the BoxPC.
For easy accessible service on both connected machine CAN cables (CAN 1 / CAN 2) there is an
SUB-D9 connector attached.
Fig. 4.17 - 1 CAN Bus card COM168V2-PCI (03079973-0x)
(1) L1- flash, during the canals will be initiali-
zed, after that the LED is ON (RUN Status)
(2) L2 - flash
(3) L3 - shows communication on CAN Bus 1 (4) L4 - shows communication on CAN Bus 2
(5) CAN 1 - connector CAN Bus 1 X1pn (6) CAN 2 - connector CAN Bus 2 X2pn
Pin assignment of the SUB-D9
interface:
PIN 1 – not used
PIN 2 – CAN Low
PIN 3 – CAN Ground
PIN 4 – not used
PIN 5 – not used
PIN 6 – CAN Ground
PIN 7 – CAN High
PIN 8 – not used
PIN 9 – not used

1 - 150
SIPLACE CAN Bus Edition 10/2018
150
4.17.1 Machine CAN Bus Structure E-Serie
The SIPLACE E-Series Machine use general the same parts like the X-Series S and SX-Series
Machine from May 2015. That are the 3-fold MGCU (control of 3 main axes), MHCU (control of
the head axes) and the I/O Module 2. The machine can be configured as single sided (only loca-
tion 1)or double sided machine (with location 1 and 2). The outcome of this is the following CAN
Bus structure:
Fig. 4.17 - 2 Machine CAN Bus SIPLACE E-Series