00194932-20 User Manual CAN Test Box-Error Frame Diagnostic unit_en - 第162页
1 - 162 SIPLACE CAN Bus Edition 10/2018 162 4.19.2 Machine CAN Bus Structure TX 1 (from MA No . T A 500 January 2015) On the SIPLACE TX Machine there are three CA N Bus networks which co mmu nicate to the s ub- systems.T…

1 - 161
Edition 10/2018 SIPLACE CAN Bus
161
Fig. 4.19 - 3 Machine CAN Bus SIPLACE TX2i/2 circuit diagram90012154-01
*&$1
*&$1
*&$1
*&$1
&$1EXVZLULQJ
&$1EXVZLULQJ
&$1EXVZLULQJ
&$1EXVZLULQJ
:LUHQRZLULQJ'6XESLQ
1&
*1'
&$1B/
&$1B+
*1'
1&
1&
1&
1&
0&$1/RFDWLRQ
0&$1/RFDWLRQ
0&$1/RFDWLRQ
0&$1/RFDWLRQ0&$1/RFDWLRQ
0&$1/RFDWLRQ
0&$1/RFDWLRQ
0&$1/RFDWLRQ
QRWXVHG
7HUPLQDWLRQ
7HUPLQDWLRQ
7HUPLQDWLRQ
7HUPLQDWLRQ
6&$1 21
6&$1 21
6&$1 21
6&$1 21
6&$1 21
6&$1 21
6&$1 21
6&$1 21
6&$1 21
6&$1 21
6&$1 21
6&$1 21
61RWXVHG
61RWXVHG
61RWXVHG
61RWXVHG
&$1%XVWHUPLQDWLRQ
&$1%XVWHUPLQDWLRQ
&$1%XVWHUPLQDWLRQ
&$1%XVWHUPLQDWLRQ
'LS6ZLWFK6
'XDO&RQYH\RU
'XDO&RQYH\RU
'XDO&RQYH\RU
'XDO&RQYH\RU
21 21
2)) 2))
;6HU6
6;
21 21
2)) 2))
;6HU6
6;
/$12KP 2KP
2))
2))
2))
2)) 2))
2))
2))
2))7;
7;
7;
7; 2))
2))
2))
2)) 2))
2))
2))
2)) 7;
7;
7;
7;
1RWH
1RWH
1RWH
1RWH
7HUPLQDWLRQYLD,2B'LVWULEXWRUBERDUG
7HUPLQDWLRQYLD,2B'LVWULEXWRUBERDUG
7HUPLQDWLRQYLD,2B'LVWULEXWRUBERDUG
7HUPLQDWLRQYLD,2B'LVWULEXWRUBERDUG
([WHUQ&RQQHFWRUSODWH
3&
3&
3&
3&
&RQWURO&RPSXWRU
&RQWUROFRPSXWHU%R[3&'L[3&,H
&RQWUROFRPSXWHU%R[3&'L[3&,H
&RQWUROFRPSXWHU%R[3&'L[3&,H
&RQWUROFRPSXWHU%R[3&'L[3&,H
&+&75/
',
',
',
',
,2FRQWUROXQLW
,2FRQWUROXQLW
,2FRQWUROXQLW
,2FRQWUROXQLW
'LVWULEXWRUDVVHPEO\7;
'LVWULEXWRUDVVHPEO\7;
'LVWULEXWRUDVVHPEO\7;
'LVWULEXWRUDVVHPEO\7;
'LVWULEXWRU
',
;3
;3
;3
;3
/$1
;
;
;
;
&$1
&$1&,1
&$1&,1
&$1&,1
&$1&,1
;B&$1',
;B&$1',
;B&$1',
;B&$1',
:
:
:
:
)ODWURXQGFDEOH
[
PP
0*&8
0*&8
0*&8
0*&8
*DQWU\
3RVLWLRQFRQWUROOHU
3RVLWLRQFRQWUROOHU
3RVLWLRQFRQWUROOHU
3RVLWLRQFRQWUROOHU
JDQWU\D[LV0*&8
JDQWU\D[LV0*&8
JDQWU\D[LV0*&8
JDQWU\D[LV0*&8
&+*$
;2F
;2F
;2F
;2F
0&$1&$1
;2F0*&8
;2F0*&8
;2F0*&8
;2F0*&8
;&2$
;&2$
;&2$
;&2$ ;&2$
;&2$
;&2$
;&2$
;
;
;
;
$
$
$
$
3&%/DQH
3&%/DQH
3&%/DQH
3&%/DQH
763[[
&2/
;
;
;
;
;&27L
;&27L
;&27L
;&27L
:
:
:
:
)ODWURXQGFDEOH
[
PP
;B&$1',
;B&$1',
;B&$1',
;B&$1',
&$1&,1
&$1&,1
&$1&,1
&$1&,1
7,
7,
7,
7,
*DQWU\
7UDLOLQJLQWHUIDFH
7UDLOLQJLQWHUIDFH
7UDLOLQJLQWHUIDFH
7UDLOLQJLQWHUIDFH
&+*$
;2F
;2F
;2F
;2F
0&$1&$1
;2F0*&8
;2F0*&8
;2F0*&8
;2F0*&8
;8F
;8F
;8F
;8F
*&$1
0*&8
0*&8
0*&8
0*&8
*DQWU\
3RVLWLRQFRQWUROOHU
3RVLWLRQFRQWUROOHU
3RVLWLRQFRQWUROOHU
3RVLWLRQFRQWUROOHU
JDQWU\D[LV0*&8
JDQWU\D[LV0*&8
JDQWU\D[LV0*&8
JDQWU\D[LV0*&8
&+*$
;8F
;8F
;8F
;8F
*&$1
;7,
;7,
;7,
;7,
;
;
;
;
0&$1
:
:
:
:
)ODWURXQGFDEOH
[
PP
;&27L
;&27L
;&27L
;&27L ;&27L
;&27L
;&27L
;&27L
PP
[
)ODWURXQGFDEOH
:
:
:
:
;
;
;
;
*&$1
;
;
;
;
*&$1
;7,
;7,
;7,
;7,
;,&
;,&
;,&
;,&
;,&
;,&
;,&
;,&
:
:
:
:
)ODWURXQGFDEOH
[
PP
7,
7,
7,
7,
*DQWU\
7UDLOLQJLQWHUIDFH
7UDLOLQJLQWHUIDFH
7UDLOLQJLQWHUIDFH
7UDLOLQJLQWHUIDFH
&+*$
;8F0*&8
;8F0*&8
;8F0*&8
;8F0*&8
;7,
;7,
;7,
;7,
;8F0*&8
;8F0*&8
;8F0*&8
;8F0*&8
PP
[
)ODWURXQGFDEOH
:
:
:
:
PP
[
)ODWURXQGFDEOH
:
:
:
:
:
:
:
:
)ODWURXQGFDEOH
[
PP
:
:
:
:
)ODWURXQGFDEOH
[
PP
:
:
:
:
)ODWURXQGFDEOH
[
PP
:
:
:
:
)ODWURXQGFDEOH
[
PP
:
:
:
:
)ODWURXQGFDEOH
[
PP
;&27L
;&27L
;&27L
;&27L
;7,
;7,
;7,
;7,
;B&$1',
;B&$1',
;B&$1',
;B&$1',
:
:
:
:
)ODWURXQGFDEOH
[
PP
&$1&,1
&$1&,1
&$1&,1
&$1&,1
',&
',&
',&
',&
&RQQHFWRUILHOG
&+',
&$1',&
&$1',&
&$1',&
&$1',&&$1',&
&$1',&
&$1',&
&$1',&&$1',&
&$1',&
&$1',&
&$1',&
&$1',&
&$1',&
&$1',&
&$1',& &$1',&
&$1',&
&$1',&
&$1',&
:
:
:
:
)ODWURXQGFDEOH
[
PP
:
:
:
:
)ODWURXQGFDEOH
[
PP
:
:
:
:
)ODWURXQGFDEOH
[
PP
&$1',&
&$1',&
&$1',&
&$1',&
:
:
:
:
)ODWURXQGFDEOH
[
PP
:
:
:
:
)ODWURXQGFDEOH
[
PP
:
:
:
:
)ODWURXQGFDEOH
[
PP
&$7$6)735'
:
:
:
:
;33&
;33&
;33&
;33&
5-
/$1&,1
/$1&,1
/$1&,1
/$1&,1
5-
;B
;B
;B
;B
&$16HUYLFH
;
;
;
;
&$1
;
;
;
;
&$1
;B
;B
;B
;B
&$16HUYLFH
;B
;B
;B
;B
&$16HUYLFH
5
6
$
$
$
$
3&%/DQH
3&%/DQH
3&%/DQH
3&%/DQH
763[[
&2/
:
:
:
:
;6
;6
;6
;6
,QWHUQDO&$1%86
,QWHUQDO&$1%86
,QWHUQDO&$1%86
,QWHUQDO&$1%86
;
;
;
;
;$
;$
;$
;$
;$
;$
;$
;$
;
;
;
;
;)&8
;)&8
;)&8
;)&8
)&8
)&8
)&8
)&8
;)&89
/RFDWLRQ
&27L/RF
&27L
&27L
&27L
&27L
'RFNLQJXQLW
'RFNLQJXQLW
'RFNLQJXQLW
'RFNLQJXQLW
;
;
;
;
&$1B
>%DVHPDFKLQH@
;&27L
;&27L
;&27L
;&27L
&$1B,Q
;&27L
;&27L
;&27L
;&27L
&$1B2XW
;)&8
;)&8
;)&8
;)&8
)&8
)&8
)&8
)&8
;)&89
/RFDWLRQ
&27L/RF
&27L
&27L
&27L
&27L
'RFNLQJXQLW
'RFNLQJXQLW
'RFNLQJXQLW
'RFNLQJXQLW
;
;
;
;
&$1B
>%DVHPDFKLQH@
;&27L
;&27L
;&27L
;&27L
&$1B,Q
;&27L
;&27L
;&27L
;&27L
&$1B2XW
;
;
;
;
0&$1
-3
-3
-3
-3
&$1EXVH[W
7HUPLQDWLRQ5
2))
7HUPLQDWLRQLVRQWKH
&RQQHFWRU&$1(;7
-3 2))
VWDUWLQJFDEOHH[WHQVLRQ:
&,1
&,1
&,1
&,1
&RQWURO&RPSXWRU
&$1,QWHUIDFH&,1
&$1,QWHUIDFH&,1
&$1,QWHUIDFH&,1
&$1,QWHUIDFH&,1
&+&75/
/$1
/$1
/$1
/$1
&$1
&$1
&$1
&$1
/RFDWLRQ
&$1
&$1
&$1
&$1
/RFDWLRQ
&$1
&$1
&$1
&$1
QRWXVHG
&$1
&$1
&$1
&$1
&RQYH\RU
-3
-3
-3
-3
&$1EXVH[W
7HUPLQDWLRQ5
2))
:
:
:
:
)ODWURXQGFDEOH
[
PP
53LQ
;75
;75
;75
;75
7HUPLQDWRU2KP
'6XESLQIHPDOH
&$1(;7
&$1(;7
&$1(;7
&$1(;7
VW&$0/RF&$1
VW&$0
VW&$0
VW&$0/RF
VW&$0/RF
&$1B+
&$1B+
&$1B+
&$1B/
&$1B/
&$1B/
1& 1&
7HUPLQDWLRQ7HUPLQDWLRQ7HUPLQDWLRQ,2&2175 ,2&2175
*$0&$1
*$
(QG7HUPLQDWLRQ
*$*&$1
*$
(QG7HUPLQDWLRQ
*$0&$1
*$
(QG7HUPLQDWLRQ
*$*&$1
*$
(QG7HUPLQDWLRQ
&$1B%XVBZLULQJ
&+&75/
&$1B',
&$1B',
&$1B',
&$1/DQH
&2
*$0*&80&$1
&+*$
*$0*&8*&$1
&+*$
*$0*&80&$1
&+*$
*$0*&8*&$1
&+*$
&$1(;7
&2

1 - 162
SIPLACE CAN Bus Edition 10/2018
162
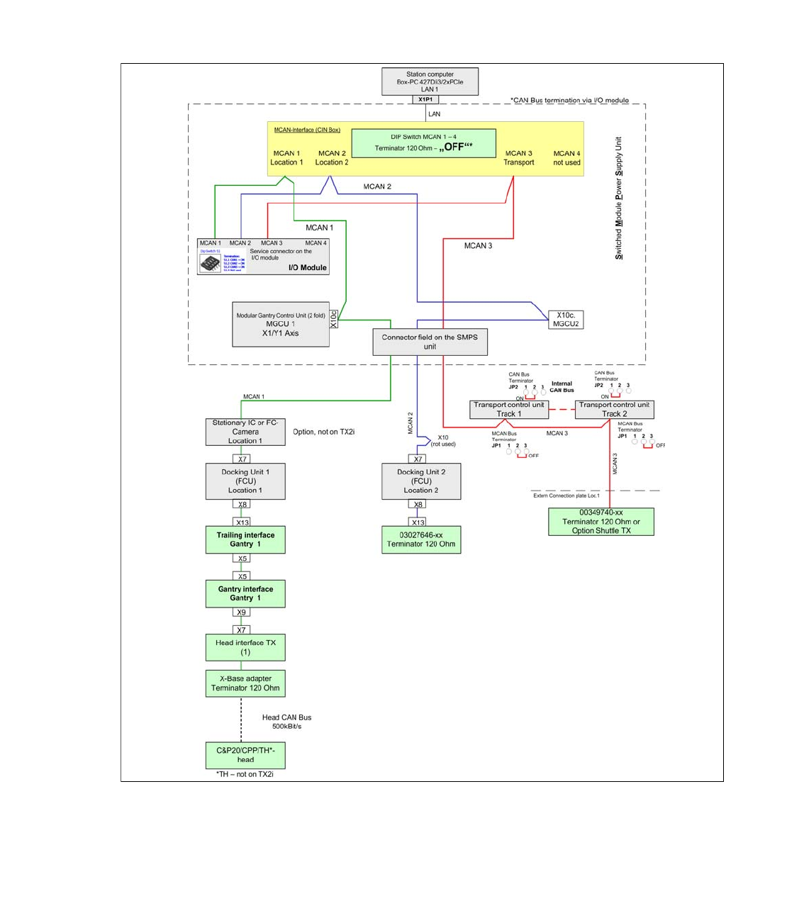
4.19.2 Machine CAN Bus Structure TX1 (from MA No. TA 500 January 2015)
On the SIPLACE TX Machine there are three CAN Bus networks which communicate to the sub-
systems.The service connector for each CAN Bus network are placed directly on the I/O module.
The following overview shows the structure of the CAN Bus. The MCAN 1 communicate with all
subsystems in location 1 (MGCU, FCU, stationary camera, gantry 1). The MCAN 2 communicate
with all subsystems in location 2 (MGCU, FCU, gantry 2) and the MCAN 3 is responsible for the
Transport control unit and the option shuttle extension TX.
Changes to the previous version of TX, is the Jumper setting on the TSP track 2 and an additional
Terminator.
Fig. 4.19 - 4 Machine CAN Bus SIPLACE TX1

1 - 163
Edition 10/2018 SIPLACE CAN Bus
163
Fig. 4.19 - 5 Machine CAN Bus SIPLACE TX1 circuit diagram90012154-01
*&$1
*&$1
*&$1
*&$1
&$1EXVZLULQJ
&$1EXVZLULQJ
&$1EXVZLULQJ
&$1EXVZLULQJ
:LUHQRZLULQJ'6XESLQ
1&
*1'
&$1B/
&$1B+
*1'
1&
1&
1&
1&
0&$1/RFDWLRQ
0&$1/RFDWLRQ
0&$1/RFDWLRQ
0&$1/RFDWLRQ0&$1/RFDWLRQ
0&$1/RFDWLRQ
0&$1/RFDWLRQ
0&$1/RFDWLRQ
QRWXVHG
7HUPLQDWLRQ
7HUPLQDWLRQ
7HUPLQDWLRQ
7HUPLQDWLRQ
6&$1 21
6&$1 21
6&$1 21
6&$1 21
6&$1 21
6&$1 21
6&$1 21
6&$1 21
6&$1 21
6&$1 21
6&$1 21
6&$1 21
61RWXVHG
61RWXVHG
61RWXVHG
61RWXVHG
&$1%XVWHUPLQDWLRQ
&$1%XVWHUPLQDWLRQ
&$1%XVWHUPLQDWLRQ
&$1%XVWHUPLQDWLRQ
'LS6ZLWFK6
'XDO&RQYH\RU
'XDO&RQYH\RU
'XDO&RQYH\RU
'XDO&RQYH\RU
21 21
2)) 2))
;6HU6
6;
21 21
2)) 2))
;6HU6
6;
/$12KP 2KP
2))
2))
2))
2)) 2))
2))
2))
2))7;
7;
7;
7; 2))
2))
2))
2)) 2))
2))
2))
2)) 7;
7;
7;
7;
1RWH
1RWH
1RWH
1RWH
7HUPLQDWLRQYLD,2B'LVWULEXWRUBERDUG
7HUPLQDWLRQYLD,2B'LVWULEXWRUBERDUG
7HUPLQDWLRQYLD,2B'LVWULEXWRUBERDUG
7HUPLQDWLRQYLD,2B'LVWULEXWRUBERDUG
([WHUQ&RQQHFWRUSODWH
0*&8
QRWXVHG
*DQWU\
QRWPRXQWHG
3&
3&
3&
3&
&RQWURO&RPSXWRU
&RQWUROFRPSXWHU%R[3&'L[3&,H
&RQWUROFRPSXWHU%R[3&'L[3&,H
&RQWUROFRPSXWHU%R[3&'L[3&,H
&RQWUROFRPSXWHU%R[3&'L[3&,H
&+&75/
',
',
',
',
,2FRQWUROXQLW
,2FRQWUROXQLW
,2FRQWUROXQLW
,2FRQWUROXQLW
'LVWULEXWRUDVVHPEO\7;
'LVWULEXWRUDVVHPEO\7;
'LVWULEXWRUDVVHPEO\7;
'LVWULEXWRUDVVHPEO\7;
'LVWULEXWRU
',
;3
;3
;3
;3
/$1
;
;
;
;
&$1
&$1&,1
&$1&,1
&$1&,1
&$1&,1
;B&$1',
;B&$1',
;B&$1',
;B&$1',
:
:
:
:
)ODWURXQGFDEOH
[
PP
0*&8
0*&8
0*&8
0*&8
*DQWU\
3RVLWLRQFRQWUROOHU
3RVLWLRQFRQWUROOHU
3RVLWLRQFRQWUROOHU
3RVLWLRQFRQWUROOHU
JDQWU\D[LV0*&8
JDQWU\D[LV0*&8
JDQWU\D[LV0*&8
JDQWU\D[LV0*&8
&+*$
;2F
;2F
;2F
;2F
0&$1&$1
;2F0*&8
;2F0*&8
;2F0*&8
;2F0*&8
;&27L
;&27L
;&27L
;&27L
:
:
:
:
)ODWURXQGFDEOH
[
PP
;B&$1',
;B&$1',
;B&$1',
;B&$1',
&$1&,1
&$1&,1
&$1&,1
&$1&,1
;2F0*&8
;2F0*&8
;2F0*&8
;2F0*&8
;8F
;8F
;8F
;8F
*&$1
;7,
;7,
;7,
;7,
:
:
:
:
)ODWURXQGFDEOH
[
PP
;&27L
;&27L
;&27L
;&27L ;&27L
;&27L
;&27L
;&27L
PP
[
)ODWURXQGFDEOH
:
:
:
:
;
;
;
;
*&$1
;7,
;7,
;7,
;7,
;,&
;,&
;,&
;,&
;,&
;,&
;,&
;,&
:
:
:
:
)ODWURXQGFDEOH
[
PP
7,
7,
7,
7,
*DQWU\
7UDLOLQJLQWHUIDFH
7UDLOLQJLQWHUIDFH
7UDLOLQJLQWHUIDFH
7UDLOLQJLQWHUIDFH
&+*$
;8F0*&8
;8F0*&8
;8F0*&8
;8F0*&8
;7,
;7,
;7,
;7,
;8F0*&8
;8F0*&8
;8F0*&8
;8F0*&8
PP
[
)ODWURXQGFDEOH
:
:
:
:
PP
[
)ODWURXQGFDEOH
:
:
:
:
:
:
:
:
)ODWURXQGFDEOH
[
PP
:
:
:
:
)ODWURXQGFDEOH
[
PP
:
:
:
:
)ODWURXQGFDEOH
[
PP
:
:
:
:
)ODWURXQGFDEOH
[
PP
:
:
:
:
)ODWURXQGFDEOH
[
PP
;&27L
;&27L
;&27L
;&27L
;7,
;7,
;7,
;7,
;B&$1',
;B&$1',
;B&$1',
;B&$1',
:
:
:
:
)ODWURXQGFDEOH
[
PP
&$1&,1
&$1&,1
&$1&,1
&$1&,1
',&
',&
',&
',&
&RQQHFWRUILHOG
&+',
&$1',&
&$1',&
&$1',&
&$1',&&$1',&
&$1',&
&$1',&
&$1',&&$1',&
&$1',&
&$1',&
&$1',&
&$1',&
&$1',&
&$1',&
&$1',& &$1',&
&$1',&
&$1',&
&$1',&
:
:
:
:
)ODWURXQGFDEOH
[
PP
:
:
:
:
)ODWURXQGFDEOH
[
PP
:
:
:
:
)ODWURXQGFDEOH
[
PP
&$1',&
&$1',&
&$1',&
&$1',&
:
:
:
:
)ODWURXQGFDEOH
[
PP
:
:
:
:
)ODWURXQGFDEOH
[
PP
:
:
:
:
)ODWURXQGFDEOH
[
PP
&$7$6)735'
:
:
:
:
;33&
;33&
;33&
;33&
5-
/$1&,1
/$1&,1
/$1&,1
/$1&,1
5-
;B
;B
;B
;B
&$16HUYLFH
;
;
;
;
&$1
;
;
;
;
&$1
;B
;B
;B
;B
&$16HUYLFH
;B
;B
;B
;B
&$16HUYLFH
5
6
;)&8
;)&8
;)&8
;)&8
)&8
)&8
)&8
)&8
;)&89
/RFDWLRQ
&27L/RF
&27L
&27L
&27L
&27L
'RFNLQJXQLW
'RFNLQJXQLW
'RFNLQJXQLW
'RFNLQJXQLW
;
;
;
;
&$1B
>%DVHPDFKLQH@
;&27L
;&27L
;&27L
;&27L
&$1B,Q
;&27L
;&27L
;&27L
;&27L
&$1B2XW
;)&8
;)&8
;)&8
;)&8
)&8
)&8
)&8
)&8
;)&89
/RFDWLRQ
&27L/RF
&27L
&27L
&27L
&27L
'RFNLQJXQLW
'RFNLQJXQLW
'RFNLQJXQLW
'RFNLQJXQLW
;
;
;
;
&$1B
>%DVHPDFKLQH@
;&27L
;&27L
;&27L
;&27L
&$1B,Q
;&27L
;&27L
;&27L
;&27L
&$1B2XW
;
;
;
;
0&$1
&,1
&,1
&,1
&,1
&RQWURO&RPSXWRU
&$1,QWHUIDFH&,1
&$1,QWHUIDFH&,1
&$1,QWHUIDFH&,1
&$1,QWHUIDFH&,1
&+&75/
/$1
/$1
/$1
/$1
&$1
&$1
&$1
&$1
/RFDWLRQ
&$1
&$1
&$1
&$1
/RFDWLRQ
&$1
&$1
&$1
&$1
QRWXVHG
&$1
&$1
&$1
&$1
&RQYH\RU
:
:
:
:
)ODWURXQGFDEOH
[
PP
53LQ
;75
;75
;75
;75
7HUPLQDWLQJ
5HVLVWRU
53LQ
;75
;75
;75
;75
7HUPLQDWLQJ
5HVLVWRU
53LQ
;75
;75
;75
;75
7HUPLQDWRU2KP
'6XESLQIHPDOH
&$1(;7
&$1(;7
&$1(;7
&$1(;7
;&2$
;&2$
;&2$
;&2$
;&2$
;&2$
;&2$
;&2$
;
;
;
;
$
$
$
$
3&%/DQH
3&%/DQH
3&%/DQH
3&%/DQH
763[[
&2/
;
;
;
;
$
$
$
$
3&%/DQH
3&%/DQH
3&%/DQH
3&%/DQH
763[[
&2/
:
:
:
:
;6
;6
;6
;6
,QWHUQDO&$1%86
,QWHUQDO&$1%86
,QWHUQDO&$1%86
,QWHUQDO&$1%86
;
;
;
;
;$
;$
;$
;$
;$
;$
;$
;$
;
;
;
;
-3
-3
-3
-3
&$1EXVH[W
7HUPLQDWLRQ5
2))
7HUPLQDWLRQLVRQWKH
&RQQHFWRU&$1(;7
-3 2))
VWDUWLQJFDEOHH[WHQVLRQ:
-3
-3
-3
-3
&$1EXVH[W
7HUPLQDWLRQ5
2))
VW&$0/RF&$1
&$1B+
&$1B+
&$1B+
&$1B/
&$1B/
&$1B/
1& 1&
7HUPLQDWLRQ7HUPLQDWLRQ7HUPLQDWLRQ,2&2175 ,2&2175
*$0&$1
*$
(QG7HUPLQDWLRQ
*$*&$1
*$
(QG7HUPLQDWLRQ
&$1B%XVBZLULQJ
&$1B',
&$1B',
&$1B',
&$1/DQH
&2
*$0*&80&$1
&+*$
*$0*&8*&$1
&+*$
*$0*&80&$1
&+*$
*$0*&8*&$1
&+*$
&$1(;7
&2