00194932-20 User Manual CAN Test Box-Error Frame Diagnostic unit_en - 第49页
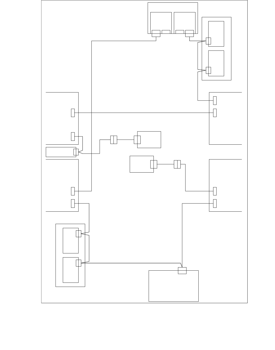
1 - 49 Edition 10/2 018 SIPLACE CAN Bus 49 4.5.4 HF CAN Bus structure wi th old Cable Harness,KSP352 (SW505/V ers.2/Cu rrent) CAN Bus structure with SW 505.xx and COM assembly 2xKSP 352 ; with old cable harness (la- beli…

1 - 48
SIPLACE CAN Bus Edition 10/2018
48
Fig. 4.5 - 5 HF CAN Bus structure (one CAN Bus per PA with old cable harness, KSP 352 and SW 505) Vers.1
X 2 r d
C A N
C A N I / O - M o d u l
0 0 3 5 5 0 5 1 ( r b )
X 1 r b
C A N
S u b D i s t r i b u t o r
0 3 0 0 1 5 3 2 ( r a )
X 2 r d X 1 r b
V i s i o n C o n t r o l - U n i t
0 0 3 6 3 9 6 1 ( q d )
C A N
M a i n D i s t r i b u t o r
0 3 0 0 1 5 3 1 ( q a )
X 2 q d
X 2 q d
C A N
X 1 q b
X 1 q b
A x i s U n i t 0 3 0 1 3 9 7 0
C o m p u t e r U n i t
0 3 0 0 2 1 1 0
S c h l e p p I n t e r f a c e P 1
0 0 3 5 3 5 9 3
X 4 0 a a
C A N
( a a )
S c h l e p p I n t e r f a c e P 2
0 0 3 5 3 5 9 3
X 4 0 b a
C A N
( b a )
E i n z u g 2 E i n z u g 1
E i n z u g 3 E i n z u g 4
C O M - B g . l i n k s
X 9 s q
C A N
X 9 s q
X 4 0 b a
X 4 0 a a
X 7 p n
X 1 2 5X 1 2 6
C A N - I nC A N - O u t
X 1 1 5X 1 1 6
C A N - I nC A N - O u t
X 1 3 5 X 1 3 6 X 1 4 5X 1 4 6
C A N - I n C A N - O u t C A N - I nC A N - O u t
C A N
L P - S t e u e r u n g
X 2 2 a o
C A N - B u s 1 : C o m p u t e r U n i t - E i n z u g 2
0 3 0 0 3 5 6 0
C A N - B u s 1 :
E i n z u g 2 - M a i n D i s t . - A x i s U n i t - E i n z u g 3
0 3 0 0 3 5 6 1
C A N - B u s 1 : E i n z u g 3 - S c h l e p p I n t e r f a c e
0 3 0 0 3 5 6 2
C A N - B u s 2 : E i n z u g 4 - E i n z u g 1
0 3 0 0 3 5 6 4
0 3 0 0 3 5 6 5
C A N - B u s 2 :
E i n z u g 1 - L P - S t e u e r u n g - S c h l e p p I n t e r f a c e
C A N - B u s 2 : C o m p u t e r U n i t - S u b D i s t r . - E i n z u g 4
0 3 0 0 3 5 6 3
X 7 p nX 6 p n
C A N I / O - M o d u l
0 0 3 5 5 0 5 1 ( q b )
V i s i o n C o n t r o l - U n i t
0 0 3 6 3 9 6 1 ( r d )
X 2 2 a o
X 4 0 b a
X 4 0 b a
0 3 0 2 6 5 1 1
X 4 0 a a
0 3 0 2 6 5 1 1
X 4 0 a a
C O M - B g . r e c h t s
X 6 p o
X 7 p oX 6 p o
f r e if r e i
C A N - B u s 1C A N - B u s 2
X 9 : J u m p e r g e s t e c k t
( A b s c h l u s s -
w i d e r s t a n d 1 2 0 O h m )
X 9 : J u m p e r g e s t e c k t
( A b s c h l u s s -
w i d e r
s t a n d 1 2 0 O h m )
SIPLACE HF with old cable harness
Modified CAN-Bus-wiring

1 - 49
Edition 10/2018 SIPLACE CAN Bus
49
4.5.4 HF CAN Bus structure with old Cable Harness,KSP352
(SW505/Vers.2/Current)
CAN Bus structure with SW 505.xx and COM assembly 2xKSP 352; with old cable harness (la-
beling on cable = 0300xxxx-0x); one CAN Bus for each placement area.
Fig. 4.5 - 6 HF CAN Bus structure (one CAN Bus per PA with old cable harness, KSP 352 and SW 505) Vers.2
SMP BUS
MC
MC
Trailing cable-
Interface
Gantry 1
Trailing cable-
Interface
Gantry 3 *
CAN Bus cable 2
COT 3
Tape cutter
CAN Bus cable 1
Computer Unit
For each Placementarea one CAN Bus !
* with SW 505 Gantry 2 is changed to Gantry 3
old trailling cable !
new circuit diagram!
Transport
Control
unit
COT 1
Tape cutter
Axis unit
PA 2
Vision
Section 2
CAN I/O
Main Module
Main Distributer Section 2
Control unit
Section 2
CAN E/
A
Modu
l
Sektor
4
CAN E/
A
Modu
l
Sektor
4
CAN E/
A
Modu
l
Sektor
4
CAN I/O
SUB Module
Section 4
Vision
Control unit
SUB Distributor Section 4
Section 4
COT 2 / MTC
Tape cutter
COT 4 / MTC
Tape cutter
C
O
M
U
n
i
t
K
S
P
3
5
2
(
l
e
f
t
)
C
O
M
U
n
i
t
K
S
P
3
5
2
(
r
i
g
h
t
)
x7pn x6po
Head board(C500)
Gantry 1
Terminator
(120 OHM)
Head board(C500)
Gantry 3 *
Terminator
(120 OHM)
Jumper X9
Terminator
(120 OHM)
Jumper X9
Terminator
(120 OHM)
x7pn x6pn
CAN BUS
Power Fail signal

1 - 50
SIPLACE CAN Bus Edition 10/2018
50
!
Fig. 4.5 - 7 HF CAN Bus structure (one CAN Bus per PA with old cable harness, KSP 352 and SW 505) Vers.2
X 2 r d
C A N
C A N I / O - M o d u l
0 0 3 5 5 0 5 1 ( r b )
X 1 r b
C A N
S u b D i s t r i b u t o r
0 3 0 0 1 5 3 2 ( r a )
X 2 r d X 1 r b
V i s i o n C o n t r o l - U n i t
0 0 3 6 3 9 6 1 ( q d )
C A N
M a i n D i s t r i b u t o r
0 3 0 0 1 5 3 1 ( q a )
X 2 q d
X 2 q d
C A N
X 1 q b
X 1 q b
A x i s U n i t 0 3 0 1 3 9 7 0
C o m p u t e r U n i t 0 3 0 0 2 1 1 0
m i t K S P - C O M 3 5 2
S c h l e p p I n t e r f a c e P 1
0 0 3 5 3 5 9 3
X 4 0 a a
C A N
( a a )
S c h l e p p I n t e r f a c e P 2
0 0 3 5 3 5 9 3
X 4 0 b a
C A N
( b a )
E i n z u g 2 E i n z u g 1
E i n z u g 3 E i n z u g 4
C O M - B g . l i n k s
X 9 s q
C A N
X 9 s q
X 4 0 b a
X 4 0 a a
X 7 p n
X 1 2 5X 1 2 6
C A N - I nC A N - O u t
X 1 1 5X 1 1 6
C A N - I nC A N - O u t
X 1 3 5 X 1 3 6 X 1 4 5X 1 4 6
C A N - I n C A N - O u t C A N - I nC A N - O u t
C A N
L P - S t e u e r u n g
X 2 2 a o
C A N - B u s 1 : C o m p u t e r U n i t - E i n z u g 2
0 3 0 0 3 5 6 0
C A N - B u s 1 :
E i n z u g 2 - M a i n D i s t . - A x i s U n i t - E i n z u g 3
0 3 0 0 3 5 6 1
C A N - B u s 1 : E i n z u g 3 - S c h l e p p I n t e r f a c e
0 3 0 0 3 5 6 2
C A N - B u s 2 : E i n z u g 4 - E i n z u g 1
0 3 0 0 3 5 6 4
0 3 0 0 3 5 6 5
C A N - B u s 2 :
E i n z u g 1 - L P - S t e u e r u n g - S c h l e p p I n t e r f a c e
C A N - B u s 2 : C o m p u t e r U n i t - S u b D i s t r . - E i n z u g 4
0 3 0 0 3 5 6 3
X 7 p nX 6 p n
C A N I / O - M o d u l
0 0 3 5 5 0 5 1 ( q b )
V i s i o n C o n t r o l - U n i t
0 0 3 6 3 9 6 1 ( r d )
X 2 2 a o
X 4 0 b a
X 4 0 b a
0 3 0 2 6 5 1 1
X 4 0 a a
0 3 0 2 6 5 1 1
X 4 0 a a
C O M - B g . r e c h t s
X 6 p n
X 7 p oX 6 p o
C A N - B u s 1 C A N - B u s 2
X 9 : J u m p e r g e s t e c k t
( A b s c h l u s s -
w i d e r s t a n d 1 2 0 O h m )
X 9 : J u m p e r g e s t e c k t
( A b s c h l u s s -
w i d e r
s t a n d 1 2 0 O h m )
S t
B u
X 7 p n X 6 p o
0 3 0 3 2 3 3 9
K a b e l : C A N - B U S P o w e r F a i l B r ü c k e