RX-7_RX-7R-Rev09PDFA - 第105页
A-85 A23-3 【 RX-7R 】シングル搬送レーン -2 【 RX-7R 】 Single Conveyor lane-2 イラスト番号 Ref.No. 品番 Part Number Description 品名 個数 Q'ty 備考 Remarks 1 EZ1-492-249-1 1 SENSOR ASSY センサ ASSY (バツク アツプ ピン 2) 1 2 EZ4-447-052-1 1 UNION (K…

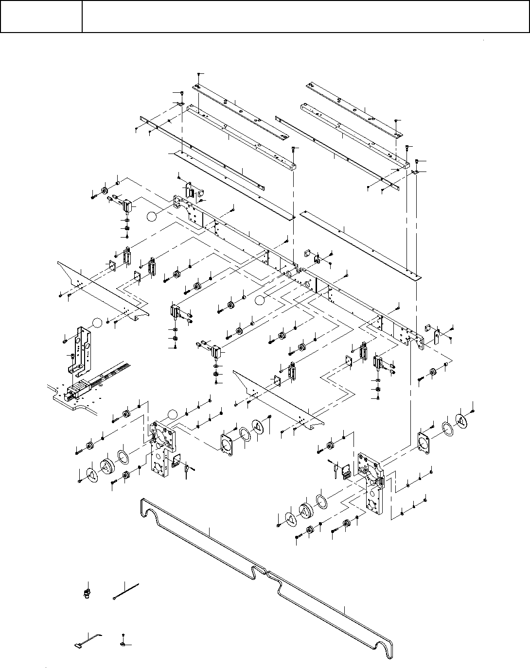
A-84
A23-3
【RX-7R】シングル搬送レーン 2
【RX-7R】Single Conveyor lane - 2
19
7
4
19
21
16
15
14
14
11
7
9
4
9
2
2
2
43
42
44
48
51
13
25
A
A
2
48
35
21
34
22
52
52
51
35
35
49
25
49
3
19
6
12
19
19
14
5
41
37
38
38
37
41
36
39
41
41
36
39
41
37
38
41
37
38
2
2
4
7
19
9
19
7
9
2
4
2
1
1
10
19
19
10
47
47
19
10
19
10
47
47
8
8
54
54
54
54
41
36
39
41
36
39
26
26
38
37
41
37
38
40
37
38
40
40
38
37
40
38
37
41
37
38
43
42
44
31
28
29
29
27
30
31
31
28
29
31
30
27
29
44
42
43
44
42
43
45
54
45
54
B
B
24
53
35
22
33
32
32
18
19
19
18
19
19
18
18

A-85
A23-3
【RX-7R】シングル搬送レーン-2
【RX-7R】Single Conveyor lane-2
イラスト番号
Ref.No.
品番
Part Number
Description
品名
個数
Q'ty
備考
Remarks
1 EZ1-492-249-11 SENSOR ASSY センサ ASSY (バツク アツプ ピン 2) 1
2 EZ4-447-052-11 UNION (KQ2H02-M3G) HALF ハ-フ ユニオン (KQ2H02-M3G) 8
3 402-00903 CONVEYOR RAIL_LANE2 コンベアーレール_レーン 2 1
4 402-00912 JOINT(A)CYLINDER シリンダージョイント(A) 4
5 402-00985 SENSOR BRACKET(1) センサーブラケット(1) 1
6 402-00986 SENSOR BRACKET(2) センサーブラケット(2) 1
7 EZ4-454-328-01 STOPPER CLAMP クランプ ストツパ 4
8 402-00911 CLAMP BRACKET クランプブラケット 2
9 EZ4-454-500-01 CYLINDER (CDUJB8-11-DCP6468P) シリンダ (CDUJB8-11-DCP6468P) 4
10 EZ4-454-501-01 GUIDE (LWLG9C1R52BS1EB09) ガイド (LWLG9C1R52BS1EB09) 4
11 EZ4-455-733-01 WYE (KJU02-00) UNION ユニオン ワイ (KJU02-00) 4
12 402-00987 SENSOR BRACKET(3) センサーブラケット(3) 1
13 EZ4-701-529-01 TIE MOUNT (MB1) タイマウント (MB1) 14
14 EZ4-702-261-02 BOLT HEXAGON SOCKET (M3X6) ロツカク アナツキ サラ ボルト (M3X6) 6
15 EZ4-716-434-11 TIE INSULOCK(AB100 BLACK) インシユロツク タイ(AB100 クロ) 14
16 EZ7-630-003-55 TUBE (TU0212B-20) 2MMX20M BLK チユーブ(TU0212B-20) 2MMX20M BLK 7.6
17 EZ7-682-247-09 SCREW +K 3X6 SCREW +K 3X6 14
18 EZ7-683-401-04 BOLT HEXAGON SOCKET 3X4 6 カクアナツキボルト 3X4 16
19 EZ7-683-403-04 BOLT HEXAGON SOCKET 3X6 6 カクアナツキボルト 3X6 34
20 EZ7-683-404-04 BOLT HEXAGON SOCKET 3X8 6 カクアナツキボルト 3X8 16
21 EZ7-683-421-04 BOLT HEXAGON SOCKET 4X12 6 カクアナツキボルト(C4X12) 8
22 402-00906 GUIDE RAIL_PC BOARD キバンガイドレール 2
23 SL-6041292-TN SCREW M4 L=12 座金付き六角穴ボルト M4 L=12 8
24 SM-6040802-TN SCREW M4X0.7 L=8 ロッカクアナ ボルト M4X0.7 L=8 2
25 SM-6040602-TN SCREW ロッカクアナ ボルト 2
26 400-00863 CONVEYOR_BELT_S コンベアベルト S 2
27 400-00840 DRIVE_PULLEY_R ドライブプーリ R 2
28 E2160-721-000 PULLEY FLANGE プーリフランジ 2
29 E3931-750-000 PULLEY WASHER プーリ スラスト ワッシャ 4
30 401-92967 PULLEY FLANGE(2) プーリーフランジ(2) 2
31 SL-6030892-TN SCREW M3 L=8 座金付き六角穴ボルト M3 L=8 12
32 402-00989 PLATE_BELT SUPPORT ベルトサポートプレート 2
33 402-00990 PLATE_PC BOARD GUIDE(1) キバンガイドプレート(1) 1
34 402-00991 PLATE_PC BOARD GUIDE(2) キバンガイドプレート(2) 1
35 402-03944 SCREW M2.5 L=6 サラネジ M2.5 L=6 10
36 E2111-715-0A0 CONVEYOR PULLEY ASM. ハンソウプーリ(クミ) 4
37 E2089-721-0A0 CONVEYOR PULLEY B ASM. ハンソウプーリ B クミ 10
38 402-00909 COLLAR(1)PULLEY プーリーカラー(1) 10
39 402-00910 COLLAR(2)PULLEY プーリーカラー(2) 4
40 SM-4042001-SC SCREW M4X0.7 L=20 ナベコネジ M4X0.7 L=20 4
41 SM-4041601-SC SCREW M4X0.7 L=16 ナベコネジ M4X0.7 L=16 10
42 NM-6040001-SC NUT M4X0.7 TYPE1 六角 ナット M4X×0.7 1 種 4
43 WP-0430801-SC WASHER M4 ヒラザガネ M4 4
44 WS-0410002-KN SPRING WASHER M4 バネザガネ M4 4
45 402-00988 PLATE_PULLEY HOLDER プーリーホルダープレート 2
46 402-01124 CENTER BRACKET(1) センターブラケット(1) 1
47 402-02038 SPACER GUIDE ガイドスペーサー 4
48 402-02219 WASHER_PC BOARD GUIDE キバンガイドヨウワッシャー 8
49 402-00992 SUPPORT_PC BOARD GUIDE キバンガイドサポート 2
50 402-02057 HAXAGON BOLT M4X0.7 L=20 ロッカクボルト M4X0.7 L=20 2
51 SM-1030552-TN PLATE SCREW M3 L=5 サラネジ M3 L=5 8
52 402-08797 RETAINER(2)_PC BOARD(FIXED) キバンオサエ 2(コテイ) 2
53 SM-6040602-TN SCREW ロッカクアナ ボルト 4
54 EZ7-683-408-04 BOLT HEXAGON SOCKET 3X16 6 カクアナツキボルト 3X16 8

A-86
A24-1
【RX-7】搬送レーン 3
【RX-7】Conveyor lane - 3