RX-7_RX-7R-Rev09PDFA - 第115页
A-94 A25-2 【 RX-7R 】デュアル搬送レ ーン -4 【 RX-7R 】 Dual Conveyor lane - 4 イラスト番号 Ref.No. 品番 Part Number Description 品名 個数 Q'ty 備考 Remarks 1 EZ4-447-052-1 1 UNION (KQ2H02-M3G) HALF ハ-フ ユニオン (KQ2H02-M3G) 8 2 402-01 172 CONVE…

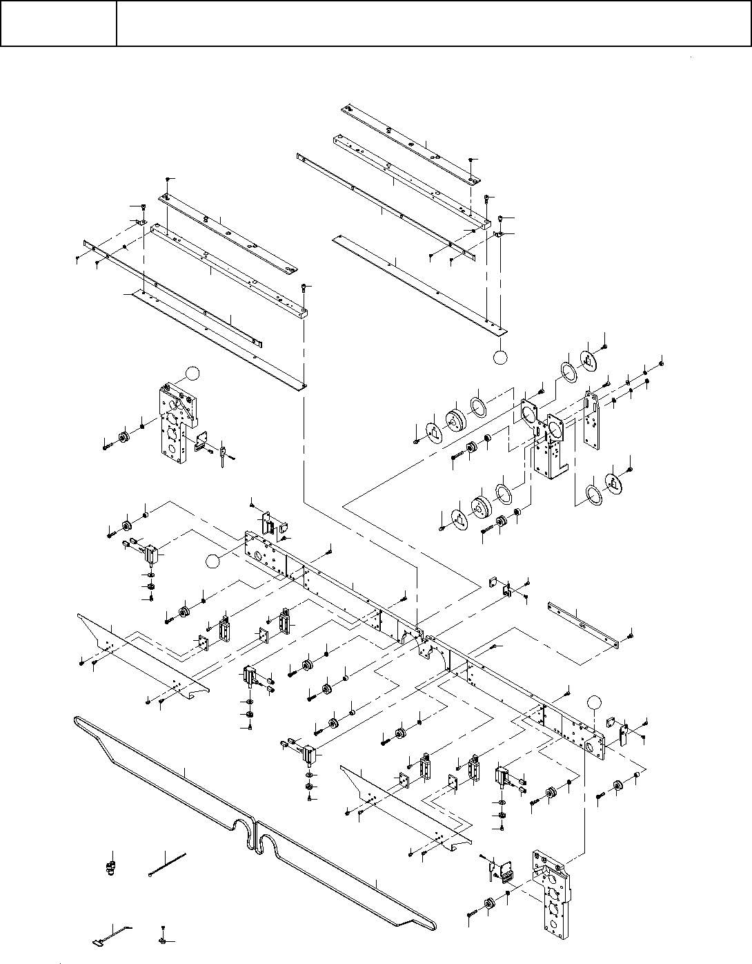
A-93
A25-2
【RX-7R】デュアル搬送レーン 4
【RX-7R】Dual Conveyor lane - 4
17
6
3
17
51
14
13
12
12
10
6
8
3
8
1
1
1
38
40
11
45
A
A
1
38
52
51
29
26
44
44
40
52
52
39
45
39
2
17
5
20
17
17
12
4
49
31
32
32
31
49
30
33
49
49
30
33
49
31
32
49
31
32
1
1
3
6
17
8
17
6
8
1
3
1
9
17
17
9
37
37
17
9
17
9
37
37
7
7
50
50
50
50
49
30
33
49
30
33
49
32
31
25
22
23
23
21
24
25
36
34
35
36
34
35
52
26
28
27
27
49
32
31
21
25
24
23
31
48
47
31
48
47
41
45
23
22
25
53
B
B
42
43
46
54
54
19
19
16
17
16
17
16
17
16
17

A-94
A25-2
【RX-7R】デュアル搬送レーン-4
【RX-7R】Dual Conveyor lane - 4
イラスト番号
Ref.No.
品番
Part Number
Description
品名
個数
Q'ty
備考
Remarks
1 EZ4-447-052-11 UNION (KQ2H02-M3G) HALF ハ-フ ユニオン (KQ2H02-M3G) 8
2 402-01172 CONVEYOR RAIL_LANE3_4 コンベアーレール(レーン 3_4) 1
3 402-00912 JOINT(A)CYLINDER シリンダージョイント(A) 4
4 402-00985 SENSOR BRACKET(1) センサーブラケット(1) 1
5 402-00986 SENSOR BRACKET(2) センサーブラケット(2) 1
6 EZ4-454-328-01 STOPPER CLAMP クランプ ストツパ 4
7 402-00911 CLAMP BRACKET クランプブラケット 2
8 EZ4-454-500-01 CYLINDER (CDUJB8-11-DCP6468P) シリンダ (CDUJB8-11-DCP6468P) 4
9 EZ4-454-501-01 GUIDE (LWLG9C1R52BS1EB09) ガイド (LWLG9C1R52BS1EB09) 4
10 EZ4-455-733-01 WYE (KJU02-00) UNION ユニオン ワイ (KJU02-00) 4
11 EZ4-701-529-01 TIE MOUNT (MB1) タイマウント (MB1) 14
12 EZ4-702-261-02 BOLT HEXAGON SOCKET (M3X6) ロツカク アナツキ サラ ボルト (M3X6) 6
13 EZ4-716-434-11 TIE INSULOCK(AB100 BLACK) インシユロツク タイ(AB100 クロ) 14
14 EZ7-630-003-55 TUBE (TU0212B-20) 2MMX20M BLK TUBE (TU0212B-20) 2MMX20M BLK 11.52
15 EZ7-682-247-09 SCREW +K 3X6 SCREW +K 3X6 14
16 EZ7-683-401-04 BOLT HEXAGON SOCKET 3X4 6 カクアナツキボルト 3X4 16
17 EZ7-683-403-04 BOLT HEXAGON SOCKET 3X6 6 カクアナツキボルト 3X6 34
18 EZ7-683-404-04 BOLT HEXAGON SOCKET 3X8 6 カクアナツキボルト 3X8 8
19 400-00863 CONVEYOR_BELT_S コンベアベルト S 2
20 402-00987 SENSOR BRACKET(3) センサーブラケット(3) 1
21 400-00840 DRIVE_PULLEY_R ドライブプーリ R 2
22 E2160-721-000 PULLEY FLANGE
プーリフランジ
2
23 E3931-750-000 PULLEY WASHER プーリ スラスト ワッシャ 4
24 401-92967 PULLEY FLANGE(2) プーリーフランジ(2) 2
25 SL-6030892-TN SCREW M3 L=8 座金付き六角穴ボルト M3 L=8 12
26 402-00906 GUIDE RAIL_PC BOARD キバンガイドレール 2
27 402-00989 PLATE_BELT SUPPORT ベルトサポートプレート 2
28 402-00990 PLATE_PC BOARD GUIDE(1) キバンガイドプレート(1) 1
29 402-00991 PLATE_PC BOARD GUIDE(2) キバンガイドプレート(2) 1
30 E2111-715-0A0 CONVEYOR PULLEY ASM. ハンソウプーリ(クミ) 4
31 E2089-721-0A0 CONVEYOR PULLEY B ASM. ハンソウプーリ B クミ 8
32 402-00909 COLLAR(1)PULLEY プーリーカラー(1) 6
33 402-00910 COLLAR(2)PULLEY プーリーカラー(2) 4
34 NM-6040001-SC NUT M4X0.7 TYPE1 六角 ナット M4X×0.7 1 種 2
35 WP-0430801-SC WASHER M4 ヒラザガネ M4 2
36 WS-0410002-KN SPRING WASHER M4 バネザガネ M4 2
37 402-02038 SPACER GUIDE ガイドスペーサー 4
38 402-02219 WASHER_PC BOARD GUIDE キバンガイドヨウワッシャー 8
39 402-00992 SUPPORT_PC BOARD GUIDE キバンガイドサポート 2
40 SM-1030552-TN PLATE SCREW M3 L=5 サラネジ M3 L=5 8
41 402-09121 CENTER SUPPORT(3) センターサポート(3) 1
42 402-09253 REINFORCING PLATE ホキョウプレート 1
43 402-09280 REINFORCING BAR ホキョウバー 1
44 402-08797 RETAINER(2)_PC BOARD(FIXED) キバンオサエ 2(コテイ) 2
45 SM-6040602-TN SCREW ロッカクアナ ボルト 4
46 EZ2-584-956-01 BOLT (CBSST4-6) テイトウ ロツカク アナツキ ボルト (CBSST4-6) 4
47 E2055-721-000 PULLEY SPACER プーリスペーサ 2
48 SM-4042501-SC SCREW M4X0.7 L=25 ナベコネジ M4X0.7 L=25 2
49 SM-4041601-SC SCREW M4X0.7 L=16 ナベコネジ M4X0.7 L=16 10
50 EZ7-683-408-04 BOLT HEXAGON SOCKET 3X16 6 カクアナツキボルト 3X16 8
51 EZ7-683-421-04 BOLT HEXAGON SOCKET 4X12 6 カクアナツキボルト(C4X12) 8
52 402-03944 SCREW M2.5 L=6 サラネジ M2.5 L=6 10
53 SM-6041002-TP SCREW M4X0.7 L=10 六角穴ボルト M4X0.7 L=10 2
54 EZ1-492-251-11 SENSOR ASSY センサ ASSY (バツク アツプ ピン 4) 1

A-95
A26-1
【RX-7】コンベア モータ部
【RX-7】Conveyor motor
21
3
3
21
7
21
21
11
13
12
14
9
22
21
8
6
20
8
22
19
15
16
15
16
19
19
13
12
14
19
14
12
13
19
14
12
13
13
19
15
1
18
17
3
5
10
10
7
21
3
3
43
43
50
50
41
41
40
42
44
45
44
45
48
49
47
49
48
28
27
27
26
27
27
24
29
38
37
35
23
38
29
33
34
36
36
36
32
30
31
30
32
36
34
33
36
36
35
37
29
38
27
25
27
31
46
39
48
49
47
49
48
46
40
42
18
17
21
7
3
16
12
14
15
16
19
21
7
2
4