Jutze AOI使用手册 - 第15页
Jutze™ Rev:1.0 15 故障及解决方案 1 , Mark E r ro r 对策:首先确认故障信息 1 ) 确认 PCB 送板方向是否正确位置到位 ---- NG ,按正确方向再次放置 2 ) PCB 放置方向正确 --- 确认 Mark 点位置是否被污染或是严重氧化 3 ) 以上类容均 OK ---- 确认程序 Mark 库是否需要调整 2 ,设备无法操作 对策:首先确认故障信息 1 ) 确认伺服指示灯是否亮 ---- N…

Jutze™ Rev:1.0
13
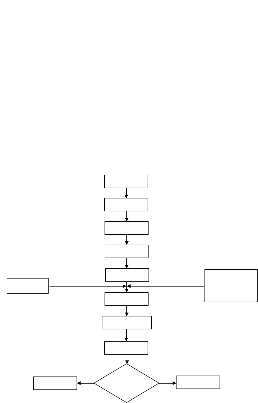
MI2000 转产操作流程
1, 按键盘 E(在 Powerepair 维修界面,并确认 START 按钮指示灯由亮变灭)
显示器界面由 Powerepair 自动切换到 CVImage 界面
2, 文件---打开程序(快捷工具栏打开程序)---选择程序后---确定
3, 调整轨道宽度(松开左侧固定螺丝后,调整到合适位置后从新锁定)
4, 调整 PCB 前后方向的长度(松开固定螺丝,以右侧 PCBA 固定在斜坡位置为基准)
5, 按键盘 R----正常检查模式----确定(确认 START 按钮闪烁)-----按 Start
6, N/A
Mark error
按
E
输出程式
到维修站
选择程序
正常模式确认
调整轨宽
按 R
按
Start
钮
Powerepair
CVImage
Powerepair
异常归零
1:Safe sensor
2:E-Stop
CVImage

Jutze™ Rev:1.0
14
快捷键介绍
1,R =运行---自动(CVImage 检查程序界面下起作用)
2,E=运行---停止(CVImage/PoweRepair 界面均可以使用)
3,N/A
4,
5,操作员权限:帐户及密码
质量问题
没质量
窗口 OK
窗口 NG
N/A
N/A

Jutze™ Rev:1.0
15
故障及解决方案
1,Mark Error
对策:首先确认故障信息
1) 确认 PCB 送板方向是否正确位置到位----NG,按正确方向再次放置
2) PCB 放置方向正确---确认 Mark 点位置是否被污染或是严重氧化
3) 以上类容均 OK----确认程序 Mark 库是否需要调整
2,设备无法操作
对策:首先确认故障信息
1) 确认伺服指示灯是否亮----NG,确认紧急停止按钮是否被压下—Yes
按顺时针旋转红色纽松开紧急停(等待 2-3 秒)----归零
2) 伺服灯常亮---查看系统是否有报错
3,Over Limit Sensor Error
对策:首先确认故障信息
1) 检查 PCB 轨道长宽的定位是否正常(Y 向 过于超出)
4,系统报错(发送/不发送)
对策:记录当前信息
注解:SMT QC
S----Surface 表面 Q----Quality 品质
M---Mounted 安装 C----Control 控制
T----Technology 技术
AOI 英文的全称
A---Automatic 自动
O---Optical 视觉
I----Inspection 检查