00196509-02_UM_X-Serie_SR705_HU - 第304页
Feladatok a gépen Üzemeltetési útmutató SIPLACE X-sorozat A SIPLACE-gépsor lekapcsolása Az SR .70x.xx szoftververziótól Kiadás 01/2011 304 5.4 A SIPLACE-gépsor lekapcsolása VIGYÁZA T A gépsor lekapcsolá sa el ő tt feltét…

Üzemeltetési útmutató SIPLACE X-sorozat Feladatok a gépen
Az SR.70x.xx szoftververziótól Kiadás 01/2011 A SIPLACE-gépsor bekapcsolása
303
5
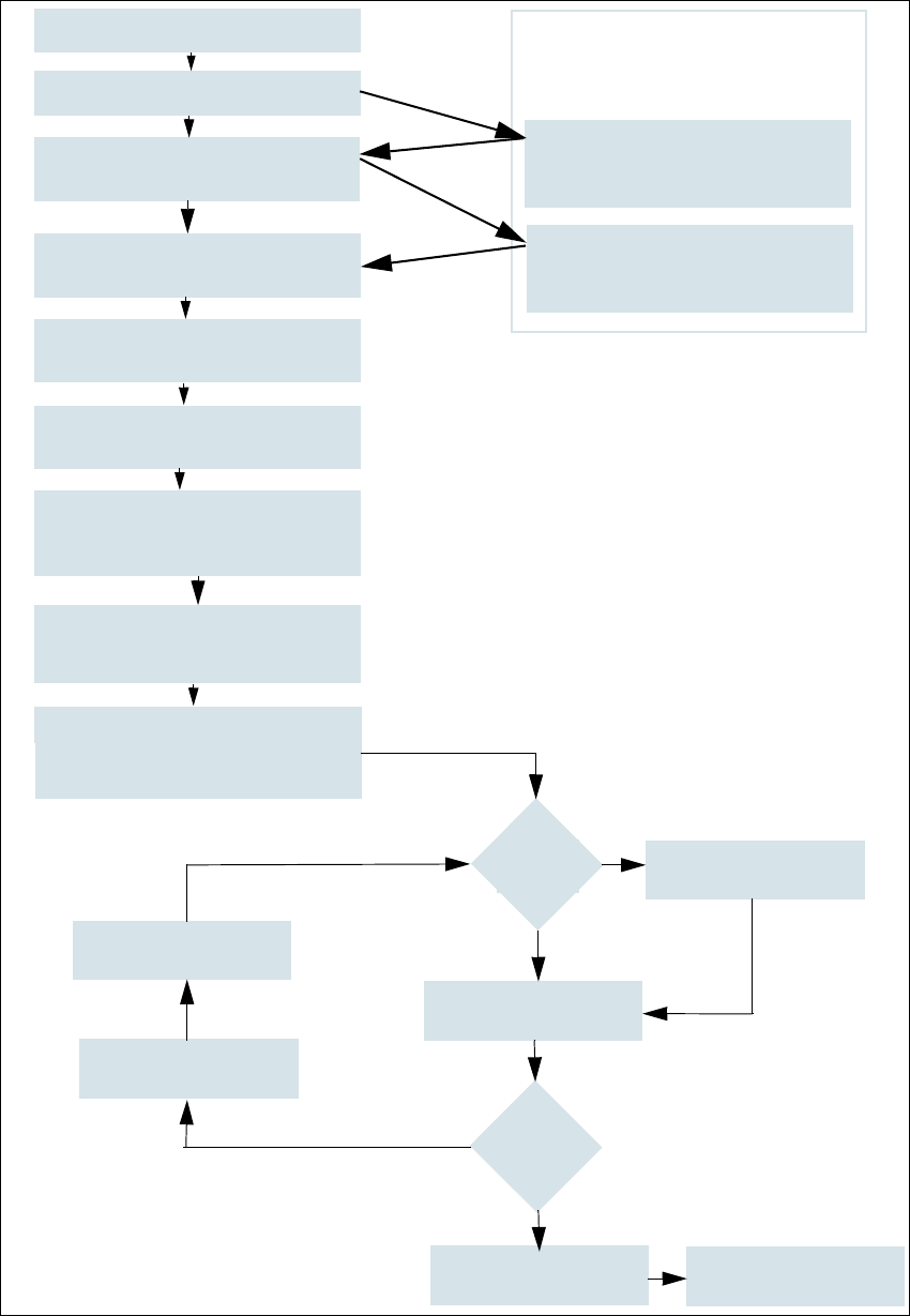
5.3 - 2 ábra "A SIPLACE-gépsor bekapcsolása" folyamatábra
Állomás-számítógép
Bekapcsolás
A felszerelés ellenőrzése
(szállítók állítása)
Jelek betanítása
(teach)
A nyomtatott áramkör
adatainak betöltése
Indító gomb megnyomása
Várakozás referencia felvételre
Nyomtatott áramköri lap
behelyezése
Várakozás NYÁK-ra
Felszerelés ellenőrzése
(ha az asztal pirossal van jelölve)
Jelek
rendben?
Adagoló-
hiba
Beültetés
Felszerelés
ellenőrzése
Nyomsáv telerakása
Beültetés
NYÁK a kimeneti
szalagra
Dőlt betűs írás: Az állomás
hajtja végre, ill. jelenti
Igen
Igen
Nem
Nem
Előírások a gépre
Download-Assistent (letöltésvezérlő)
Programozórendszer
feladatok
Az átszerelés nyugtázása
a letöltésvezérlőkön
Pipettaellenőrzés
Esetl. pipettakonfiguráció
módosítása

Feladatok a gépen Üzemeltetési útmutató SIPLACE X-sorozat
A SIPLACE-gépsor lekapcsolása Az SR.70x.xx szoftververziótól Kiadás 01/2011
304
5.4 A SIPLACE-gépsor lekapcsolása
VIGYÁZAT
A gépsor lekapcsolása előtt feltétlenül vegye figyelembe az alább leírt eljárásokat. 5
5.4.1 Az állomások lekapcsolása
Az állomások lekapcsolásához a következők szerint járjon el:
Fejezze be az összes beültetési folyamatot úgy, hogy egy nyomtatott áramköri lap se legyen
már a gépben.
Ellenőrizze, hogy az összes beültetőfej Z-tengelye a felső véghelyzetében van-e.
Ellenőrizze, hogy vannak-e még alkatrészek az adagolófejeken és adott esetben távolítsa el
azokat.
Zárja be az állomásszámítógép-szoftvert a
Beállítások --> Gépbeállítások --> Gép leállítása... nézetben
Ha a számítógép leállt, akkor kapcsolja ki az állomást a főkapcsolóval.
5.4.2 A SIPLACE Pro (Windows) befejezése
Menjen a SIPLACE Pro menüsorában a Tárgy --> Kilépés pontra.
Zárjon be minden egyéb programot a számítógépen.
Menjen a Windows Startmenü alatt található Leállítás pontra.

Üzemeltetési útmutató SIPLACE X-sorozat Feladatok a gépen
Az SR.70x.xx szoftververziótól Kiadás 01/2011 A kezelőfelület
305
5.5 A kezelőfelület
A kezelőfelület az alább ismertetett területekre van felosztva.
Példaként nézzük az X4I-gép "Gyártás" nézetének kezelőfelületét.
5
5.5 - 1 ábra A kezelőfelület összetevői a "Gyártás" nézetben (a SIPLACE X4I példáján)
(1) Címsor
(2) Állapotmező (állapot- és hibajelzés)
(3) Feldolgozási terület / kijelzési terület
(4) Ikonsor
(5) Információs sor
(6) A módosított konfigurációk és kiegészítő opciók kijelzése, pl. vonalkód üzemmód
5.5.1 Állapotmező
Az állapotmezőben látható a gép pillanatnyi állapota, az utoljára fellépett hiba és a végrehajtandó
művelet.
Az állapotmező jobb oldalán állapottól függően a következő ikonok jelennek meg:
1
2
3
4
5
6