00196511-02_UM_X-Serie_SR705_RU - 第304页
Руководство по эксплуатации SIPLACE серия X Задачи при эксплуатации маши ны ПО - версия SR.70x.xx и выше Отключение линии SIPLA CE Издание 01/2011 304 5.4 Отклю чение линии SIPLACE ОС Т ОРО ЖНО Пере д отк л юче н и е м л…

Руководство по эксплуатации SIPLACE серия X
ПО-версия SR.70x.xx и выше Задачи при эксплуатации машины
Издание 01/2011 Запуск линии SIPLACE
303
5
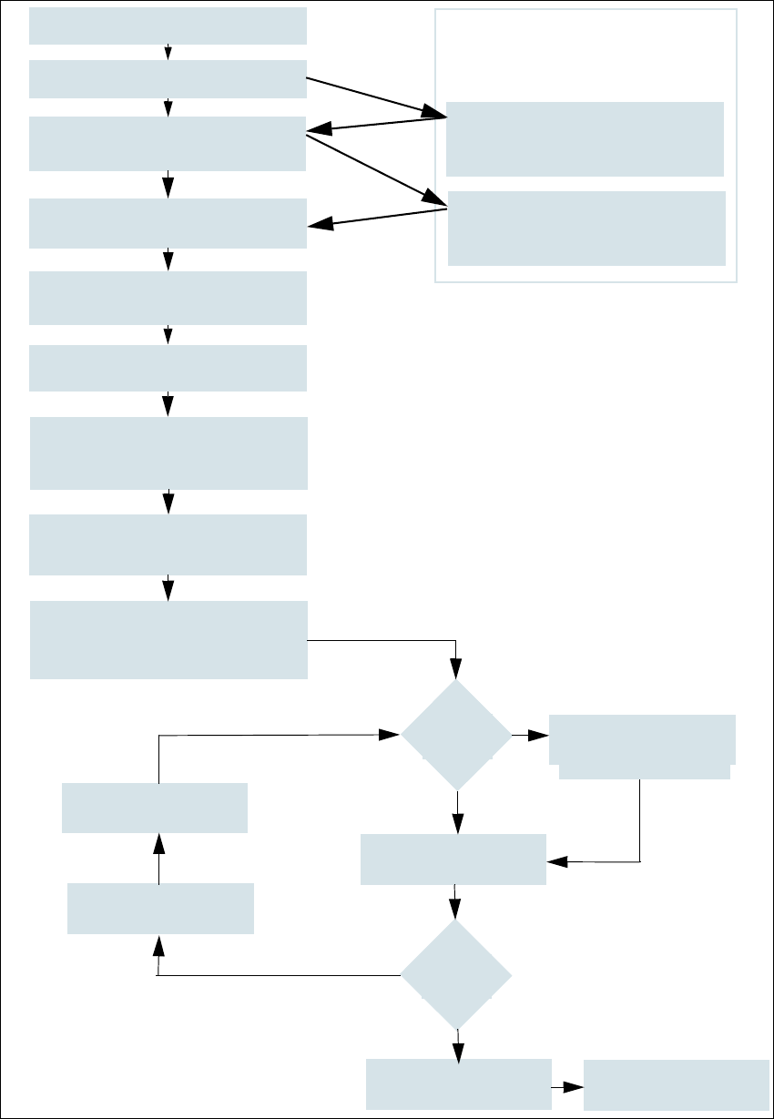
Pис. 5.3 - 2 Структурная диаграмма "Запуск линии SIPLACE"
Компьютер станции
ВКЛЮЧИТЬ
Проверьте оснащение
(установите подающие модули)
Выполнить програм-
мирование марок
врежиме обучения
Загрузка данных для ПП
Нажмите кнопку пуска
Дождитесь завершения
контрольного прогона
Подавать печатную плату
Ожидайте печатную плату
Проверьте настройки
(если стол имеет "красную"
маркировку)
При необходимости, изменить
конфигурацию присосов
Проверка присосов
Марки
OK?
Ошибка
дорожки
Монтаж
Выполнить
проверку настроек
Полностью
загрузить дорожки
Монтаж
ПП в выводной
конвейер
Сообщения в курсивном шрифте:
подготавливает и отправляет станция
Да
Да
Нет
Нет
Преднастройки для машины
Помощник загрузки
Система программирования
данные
Подтверждение переналадки на
помощнике загрузки

Руководство по эксплуатации SIPLACE серия X
Задачи при эксплуатации машины ПО-версия SR.70x.xx и выше
Отключение линии SIPLACE Издание 01/2011
304
5.4 Отключение линии SIPLACE
ОСТОРОЖНО
Перед отключением линии необходимо в обязательном порядке выполнить следующие
действия. 5
5.4.1 Отключите станции
Перед отключением станции выполните следующие действия:
завершите все монтажные работы - в машине не должны находиться печатные платы;
убедитесь в том, что оси Z всех головок находятся в крайнем верхнем положении.
Проверьте, не находятся ли на монтажных головках какие-либо компоненты и снимите
их, при необходимости.
Завершите работу с программным обеспечением станции через закладку "Вид"
Настройки --> Настройки машины --> Выключение машины..
После выключения компьютера выполните отключение машины на пункте главного вы-
ключателя.
5.4.2 Завершить работу SIPLACE Pro (Windows)
На панели меню SIPLACE Pro откройте Объект --> Завершить.
Закройте все программы на компьютере.
В меню "Пуск" Windows нажмите вкладку Завершение работы.

Руководство по эксплуатации SIPLACE серия X
ПО-версия SR.70x.xx и выше Задачи при эксплуатации машины
Издание 01/2011 Панель управления
305
5.5 Панель управления
Панель управления разделяется на описанные далее зоны.
В качестве примера приведена панель управления машины X4I - вкладка "Вид" -
"Производство".
5
Pис. 5.5 - 1 Компоненты панели управления на вкладке "Вид" - "Производство" (на примере SIPLACE X4I)
(1) Строка-заголовок
(2) Поле состояния (индикатор состояния и ошибок)
(3) Зона обработки/ диапазон индикации
(4) Строка символов
(5) Строка информации
(6) Индикация измененных конфигураций и дополнительных опций, например, режим
штрих-кода
5.5.1 Поле состояния
В поле состояния отображается актуальное состояние машины, последние возникшие
ошибки и выполняемая операция.
На правой стороне поля состояния, в зависимости от состояния, отображаются следующие
символы:
1
2
3
4
5
6