OM-1460-001_w - 第63页
60 0709-001-(M867WMM-1021) 多機能ヘッド M 回路図 (2) 3 M SSG 3 M SSG U SSG U SSG 3 M U 3 M SSG SSG 3 M 3 M -X141P1 -A141 -X1412D -X1412C -X1412A -X1412B -M142 -M141 P5G P5 P48G P48G P48G P48M P48M P48M 4 CNP2D CNP2C CNP2B CNP2A C…

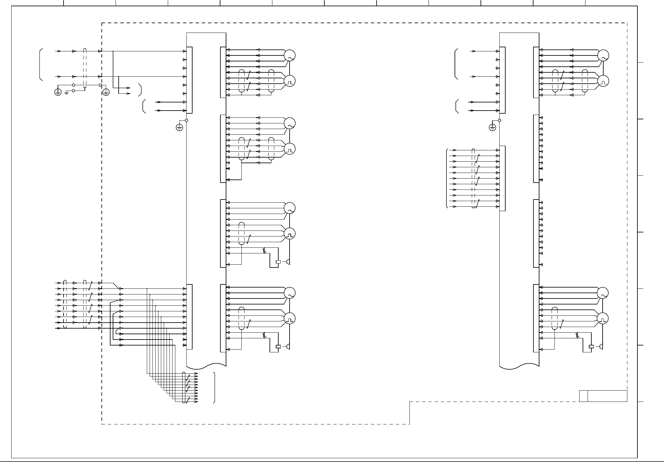
59
0709-001-(M867WMM-1011)
多機能ヘッド M 回路図 (1)
3
M
SSG
3
M
SSG
U
SSG
U
SSG
3
M
U
3
M
SSG
SSG
3
M
3
M
-X141P1
-A141
-X1412D
-X1412C
-X1412A
-X1412B
-X1411A
-M142
-M141
P5G
P5
P48G
P48G
P48G
P48M
P48M
P48M
4
CNP2D
CNP2C
CNP2B
CNP2A
CNP1
1
2
3
5
7
6
8
MRR
SHD
P5G
MR
P5
V
E
U
W
W
U
E
V
P5
MR
P5G
SHD
B2
MRR
B1
MRR
SHD
P5G
MR
P5
V
E
U
W
B1
B2
W
U
E
V
P5
MR
P5G
SHD
MRR
B2
B1
-M142
-M141
48D3A
10DA
8
6
7
5
48V
GND
3
2
1
CNP1
4
P48M
P48M
P48M
P48G
P48G
P48G
P5
P5G
-A145
-X145P1
-M142
B1
B2
MRR
SHD
P5G
MR
P5
V
E
U
W
B2
B1
W
U
E
V
P5
MR
P5G
SHD
MRR
B1
MRR
B2
SHD
P5G
MR
P5
V
E
U
W
CNP2B
CNP2C
CNP2D
-X1452B
-X1452C
-X1452D
-M141
W
U
E
V
P5
MR
P5G
SHD
MRR
CNP2A -X1452A
EMTRE
STRE
SD
LG
RD
EMG
/RD
/TD
TD
SD
/EMG
11
14
6
CN1A
5
1
3
10
9
2
8
7
-X1451A
EMTRE
STRE
SD
LG
RD
EMG
/RD
/TD
TD
SD
/EMG
11
14
6
CN1A
5
1
3
10
9
2
8
7
/EMG
SD
TD
/TD
/RD
EMG
RD
LG
SD
STRE
EMTRE
-A145
CN1Aへ
EMTRE
STRE
SD
LG
RD
EMG
/RD
/TD
TD
SD
/EMG
CN1Aへ
-A141
:4
:12
:6
:11
:5
:7
:1
:8
:2
:2
:8
:1
:7
:5
:11
:6
:12
:4
:2
:8
:1
:7
:5
:11
:6
:12
:4
HM-G300(1)
U
P5
P5G
GND
48V
10DA
48D3A
[BL/01/12E]
[MM/12/5B]
48V
GND
-X311A
7
8
2
9
10
3
1
5
6
14
11
<Robot Cable>
-X187C1
:9
:1
:4
:7
:12
:10
:2
:15
:SD
:2
:12
:7
:14
:4
:11
-X8301:1
:17
:FG
[F-/13/6A]
-X12507
P5
P5G
[MM/12/5C]
CNP1へ
-A145
[MM/11/9A]
[MM/11/3B]
[MM/11/9C]
[MM/11/4G]
Servo Motor AMP Servo Motor AMP
<Robot Cable>
-X12501-X231P1
:1
:2
:5
:6
:15
:14
:18
:16
:19
:21
:20
:17
:22
ノズル2 L軸
ノズル3 Z軸
8
7
2
1
3
6
1
1
12
9
4
4
9
12
1
1
6
3
1
2
7
8
8
7
2
1
3
6
1
1
12
9
4
9
10
8
5
3
1
2
6
7
青
青
黄
白
赤
白
緑
黒
赤
黒
赤
緑
赤
黄
白
青
青
白
5
黒
緑
橙
黄
白
茶
灰
白
赤
5
白
灰
茶
白
黄
橙
緑
赤
黒
5
ノズル2 Z軸
ノズル3 L軸
DC48V
主回路電源
ノズル1 Z軸
5
黒
赤
緑
橙
黄
白
茶
灰
白
5
5
4
9
12
11
6
3
1
2
7
8
8
7
2
1
3
6
11
12
9
4
4
9
12
1
1
6
3
1
2
7
8
ノズル1 L軸
7
6
2
1
3
5
8
10
9
赤
黒
緑
白
橙
白
黄
灰
灰
黄
白
橙
白
緑
黒
赤
灰
黄
白
橙
白
緑
黒
赤赤
黒
緑
白
赤
白
黄
青
青
(上段) (下段)
DC5V
制御回路電源
主回路電源
DC48V
-U28(X2B1)
CPU2-L
FB-U83(ID:1)
SSCNET
DC5V
制御回路電源
-U28(X2B2)
1
2 3 4 5 6 7 8 9 10 11 12
A
B
C
D
E
F
G
H

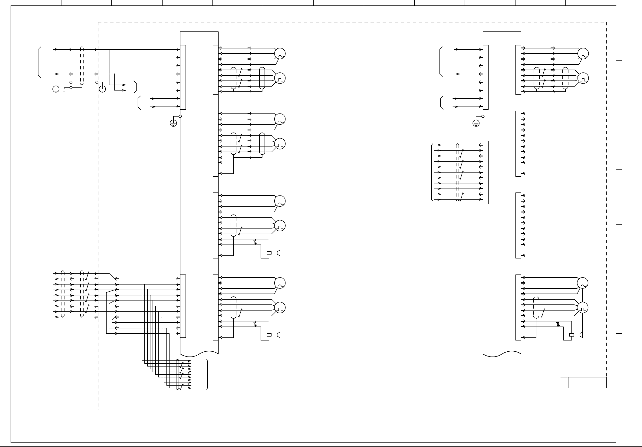
60
0709-001-(M867WMM-1021)
多機能ヘッド M 回路図 (2)
3
M
SSG
3
M
SSG
U
SSG
U
SSG
3
M
U
3
M
SSG
SSG
3
M
3
M
-X141P1
-A141
-X1412D
-X1412C
-X1412A
-X1412B
-M142
-M141
P5G
P5
P48G
P48G
P48G
P48M
P48M
P48M
4
CNP2D
CNP2C
CNP2B
CNP2A
CNP1
1
2
3
5
7
6
8
MRR
SHD
P5G
MR
P5
V
E
U
W
W
U
E
V
P5
MR
P5G
SHD
B2
MRR
B1
MRR
SHD
P5G
MR
P5
V
E
U
W
B1
B2
W
U
E
V
P5
MR
P5G
SHD
MRR
B2
B1
-M142
-M141
48D3B
10DB
8
6
7
5
48V
GND
3
2
1
CNP1
4
P48M
P48M
P48M
P48G
P48G
P48G
P5
P5G
-A145
-X145P1
-M142
B1
B2
MRR
SHD
P5G
MR
P5
V
E
U
W
B2
B1
W
U
E
V
P5
MR
P5G
SHD
MRR
B1
MRR
B2
SHD
P5G
MR
P5
V
E
U
W
CNP2B
CNP2C
CNP2D
-X1452B
-X1452C
-X1452D
-M141
W
U
E
V
P5
MR
P5G
SHD
MRR
CNP2A -X1452A
EMTRE
STRE
SD
LG
RD
EMG
/RD
/TD
TD
SD
/EMG
11
14
6
CN1A
5
1
3
10
9
2
8
7
EMTRE
STRE
SD
LG
RD
EMG
/RD
/TD
TD
SD
/EMG
11
14
6
CN1A
5
1
3
10
9
2
8
7
/EMG
SD
TD
/TD
/RD
EMG
RD
LG
SD
STRE
EMTRE
-A145
CN1Aへ
EMTRE
STRE
SD
LG
RD
EMG
/RD
/TD
TD
SD
/EMG
CN1Aへ
-A141
:4
:12
:6
:11
:5
:7
:1
:8
:2
:2
:8
:1
:7
:5
:11
:6
:12
:4
:2
:8
:1
:7
:5
:11
:6
:12
:4
HM-G300(2)
U
P5
P5G
GND
48V
10DB
48D3B
[BL/01/12E]
[MM/22/5B]
48V
GND
-X311A
7
8
2
9
10
3
1
5
6
14
11
<Robot Cable>
-X187C1
:9
:1
:4
:7
:12
:10
:2
:15
:SD
-X12507
P5
P5G
[MM/22/5C]
CNP1へ
-A145
[MM/21/9A]
[MM/21/3B]
[MM/21/9C]
[MM/21/4G]
Servo Motor AMP Servo Motor AMP
:3
:13
:8
:16
:6
:11
-X8301:1
:18
:FG
[F-/13/6B]
<Robot Cable>
-X12501-X231P1
:1
:2
:5
:6
:15
:14
:18
:16
:19
:21
:20
:17
:22
-X1411A
-X1451A
ノズル2 L軸
ノズル3 Z軸
8
7
2
1
3
6
11
12
9
4
4
9
12
11
6
3
1
2
7
8
8
7
2
1
3
6
11
12
9
4
9
10
8
5
3
1
2
6
7
青
青
黄
白
赤
白
緑
黒
赤
黒
赤
緑
赤
黄
白
青
青
白
5
黒
緑
橙
黄
白
茶
灰
白
赤
5
白
灰
茶
白
黄
橙
緑
赤
黒
5
ノズル2 Z軸
ノズル3 L軸
DC48V
主回路電源
ノズル1 Z軸
5
黒
赤
緑
橙
黄
白
茶
灰
白
5
5
4
9
12
1
1
6
3
1
2
7
8
8
7
2
1
3
6
1
1
12
9
4
4
9
12
1
1
6
3
1
2
7
8
ノズル1 L軸
7
6
2
1
3
5
8
10
9
赤
黒
緑
白
橙
白
黄
灰
灰
黄
白
橙
白
緑
黒
赤
灰
黄
白
橙
白
緑
黒
赤赤
黒
緑
白
赤
白
黄
青
青
(上段) (下段)
DC5V
制御回路電源
主回路電源
DC48V
-U28(X2B1)
CPU2-L
FB-U83(ID:1)
SSCNET
DC5V
制御回路電源
-U28(X2B2)
1
2 3 4 5 6 7 8 9 10 11 12
A
B
C
D
E
F
G
H

61
0709-001-(M867WMM-1031)
多機能ヘッド M 回路図 (3)
3
M
SSG
3
M
SSG
U
SSG
U
SSG
3
M
U
3
M
SSG
SSG
3
M
3
M
-X141P1
-A141
-X1412D
-X1412C
-X1412A
-X1412B
-M142
-M141
P5G
P5
P48G
P48G
P48G
P48M
P48M
P48M
4
CNP2D
CNP2C
CNP2B
CNP2A
CNP1
1
2
3
5
7
6
8
MRR
SHD
P5G
MR
P5
V
E
U
W
W
U
E
V
P5
MR
P5G
SHD
B2
MRR
B1
MRR
SHD
P5G
MR
P5
V
E
U
W
B1
B2
W
U
E
V
P5
MR
P5G
SHD
MRR
B2
B1
-M142
-M141
48D3C
10DC
8
6
7
5
48V
GND
3
2
1
CNP1
4
P48M
P48M
P48M
P48G
P48G
P48G
P5
P5G
-A145
-X145P1
-M142
B1
B2
MRR
SHD
P5G
MR
P5
V
E
U
W
B2
B1
W
U
E
V
P5
MR
P5G
SHD
MRR
B1
MRR
B2
SHD
P5G
MR
P5
V
E
U
W
CNP2B
CNP2C
CNP2D
-X1452B
-X1452C
-X1452D
-M141
W
U
E
V
P5
MR
P5G
SHD
MRR
CNP2A -X1452A
EMTRE
STRE
SD
LG
RD
EMG
/RD
/TD
TD
SD
/EMG
11
14
6
CN1A
5
1
3
10
9
2
8
7
EMTRE
STRE
SD
LG
RD
EMG
/RD
/TD
TD
SD
/EMG
11
14
6
CN1A
5
1
3
10
9
2
8
7
/EMG
SD
TD
/TD
/RD
EMG
RD
LG
SD
STRE
EMTRE
-A145
CN1Aへ
EMTRE
STRE
SD
LG
RD
EMG
/RD
/TD
TD
SD
/EMG
CN1Aへ
-A141
:4
:12
:6
:11
:5
:7
:1
:8
:2
:2
:8
:1
:7
:5
:11
:6
:12
:4
:2
:8
:1
:7
:5
:11
:6
:12
:4
HM-G300(3)
U
P5
P5G
GND
48V
10DC
48D3C
[BR/01/12D]
[MM/32/5B]
48V
GND
-X311A
7
8
2
9
10
3
1
5
6
14
11
<Robot Cable>
-X187C1
:9
:1
:4
:7
:12
:10
:2
:15
:SD
-X12507
P5
P5G
[MM/32/5C]
CNP1へ
-A145
[MM/31/9A]
[MM/31/3B]
[MM/31/9C]
[MM/31/4G]
Servo Motor AMP Servo Motor AMP
:2
:12
:7
:14
:4
:11
-X8301:1
:17
:FG
[F-/23/6A]
<Robot Cable>
-X12501-X231P1
:1
:2
:5
:6
:15
:14
:18
:16
:19
:21
:20
:17
:22
-X1411A
-X1451A
ノズル2 L軸
ノズル3 Z軸
8
7
2
1
3
6
11
12
9
4
4
9
12
11
6
3
1
2
7
8
8
7
2
1
3
6
11
12
9
4
9
10
8
5
3
1
2
6
7
青
青
黄
白
赤
白
緑
黒
赤
黒
赤
緑
赤
黄
白
青
青
白
5
黒
緑
橙
黄
白
茶
灰
白
赤
5
白
灰
茶
白
黄
橙
緑
赤
黒
5
ノズル2 Z軸
ノズル3 L軸
DC48V
主回路電源
ノズル1 Z軸
5
黒
赤
緑
橙
黄
白
茶
灰
白
5
5
4
9
12
1
1
6
3
1
2
7
8
8
7
2
1
3
6
1
1
12
9
4
4
9
12
1
1
6
3
1
2
7
8
ノズル1 L軸
7
6
2
1
3
5
8
10
9
赤
黒
緑
白
橙
白
黄
灰
灰
黄
白
橙
白
緑
黒
赤
灰
黄
白
橙
白
緑
黒
赤赤
黒
緑
白
赤
白
黄
青
青
(上段) (下段)
DC5V
制御回路電源
主回路電源
DC48V
-U28(X2B1)
DC5V
制御回路電源
-U28(X2B2)
CPU2-R
FD-U83(ID:1)
SSCNET
1
2 3 4 5 6 7 8 9 10 11 12
A
B
C
D
E
F
G
H