P-186-003e - 第99页
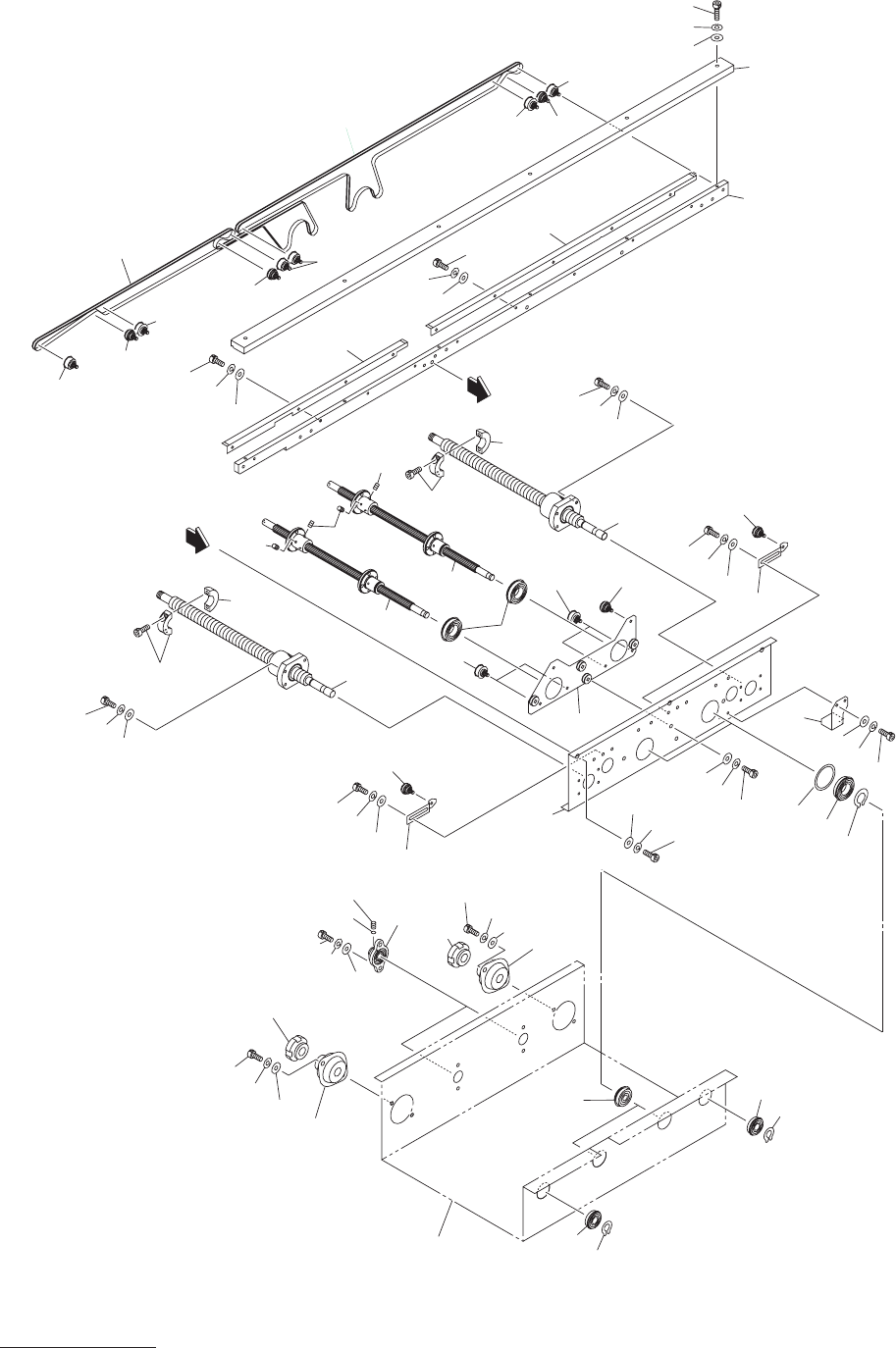
Key No. P AR T No. P AR T NAME Q’ty REMARKS NOTE MODEL TCM-X1 10 0507-002 97 H-2 101 630 001 1548 BEARING,RADIAL 2 6200ZZNR 809H--010-101 102 630 120 2778 PLA TE(MAE) 1 809H--010-102 103 630 097 3532 PLA TE,LOCA TE(R) 1 …

MODEL TCM-X110
0306-001
96
R
コンベア部
R CONVEYOR SECTION
Fig. H-2
可動側コンベアシュート
Movable Side Conveyor Chute
132
107
106
105
124
132
107
106
105
124
132
121
102
126
132
127
127
126
132
135
135
126
132
114
112
111
116
113
115
11
5
11
5
135
135
122
104
112
105
106
107
103
119
11
8
11
7
119
11
8
11
7
113
147
147
147
147
116
117
11
8
125
108
109
11
0
130
133
118
11
7
134
101
140
137
139
138
140
139
138
140
139
138
145
146
141
142
145
146
143
144
143
144
See Fig.H-1
Key No.1
A
A
123
149
148
123
149
148

Key No. PART No. PART NAME Q’ty REMARKS
NOTE
MODEL TCM-X110
0507-002
97
H-2
101 630 001 1548 BEARING,RADIAL 2 6200ZZNR 809H--010-101
102 630 120 2778 PLATE(MAE) 1 809H--010-102
103 630 097 3532 PLATE,LOCATE(R) 1 809H--010-103
104 630 120 3034 PLATE,LOCATE 1 809H--010-104
105 411 141 4107 WASHER V 5X10X1 8 809H--010-105
106 411 141 6705 WASHER SPR 5 8 809H--010-106
107 630 000 7763 BOLT,HEX-SCT 8 809H--010-107
108 411 141 4305 WASHER V 6X12.5X1.6 3 809H--010-108
109 411 141 3001 WASHER SPR 6 3 809H--010-109
110 630 000 7886 BOLT,HEX-SCT 3 809H--010-110
111 630 030 5913 COLLAR 2 809H--010-111
112 630 001 1531 BEARING,RADIAL 4 6904ZZNR 809H--010-112
113 630 120 0903 GUIDE,LINEAR 2 809H--010-113
114 411 000 7805 RING C 20 2 809H--010-114
115 630 000 8883 SET SCREW 4 809H--010-115
116 630 120 0903 GUIDE,LINEAR 2 809H--010-116
117 411 141 4008 WASHER V 4X9X0.8 16 809H--010-117
118 411 141 2905 WASHER SPR 4 16 809H--010-118
119 630 000 7657 BOLT,HEX-SCT 8 809H--010-119
121 630 124 0725 GUIDE(MAE) 1 809H--010-121
122 630 120 2570 PLATE 1 809H--010-122
123 630 000 7640 BOLT,HEX-SCT 9 809H--010-123
124 630 116 5141 PLATE 2 809H--010-124
125 630 000 7602 BOLT,HEX-SCT 2 809H--010-125
126 630 092 6224 PULLEY,FLAT 4 809H--010-126
127 630 120 0408 BELT,FLAT 2 809H--010-127
130 630 120 2884 CHUTE(R MAE) 1 809H--010-130
131 630 075 6302 SPACER 2 809H--010-131
132 630 092 6231 PULLEY,FLAT 6 809H--010-132
133 630 120 2891 CHUTE(L MAE) 1 809H--010-133
134 630 000 7664 BOLT,HEX-SCT 6 809H--010-134
135 630 092 6217 PULLEY,FLAT 7 809H--010-135
137 630 008 5303 BEARING,UNIT 2 UFL000 809H--010-137
138 411 141 4305 WASHER V 6X12.5X1.6 8 809H--010-138
139 411 141 3001 WASHER SPR 6 8 809H--010-139
140 630 000 7879 BOLT,HEX-SCT 8 809H--010-140
141 630 000 8920 SET SCREW 2 809H--010-141
142 630 053 5419 COLLAR 2 809H--010-142
143 630 001 1432 BEARING,RADIAL 2 6001ZZNR 809H--010-143
144 411 000 7300 RING C 12 2 809H--010-144
145 630 031 0566 BEARING,UNIT 2 BPFL1 809H--010-145
146 630 031 0573 NUT 2 809H--010-146
147 630 035 6618 MECH PARTS (SET COLLARS) 1 809H--010-147
148 411 141 5906 WASHER F 4X8X0.8 9 809H--010-148
149 411 141 2905 WASHER SPR 4 9 809H--010-149

MODEL TCM-X110
0507-002
98
R
コンベア部
R CONVEYOR SECTION
Fig. H-3
電装ボックス
R Electrical Box R
259
260
258
See Fig.G-4
Key No.316
202
201
281
282
283
284
270
285
286
287
252
271
272
273
251
258
259
260
276
275
274
261