5OM-1625-003_w.pdf - 第59页
5OM-1603 1-4 Pneumatic and Mounting Diagrams 1 102-003-(01200) Main Body (Mounting Diagram) No. Name Q’ty No. Name Q’ty No. Name Q’ty No. Name Q’ty 1 Air Supply Unit 1 2-6 Regulator 1 3-4 Bush 1 1-1 Combination Unit 1 2-…

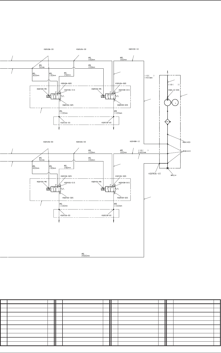
5OM-1603
1-3
Pneumatic and Mounting Diagrams
1102-003-(01200)
Main Body (Pneumatic Diagram)
3
14
12
12
11
14
18
5
11
11
11
14
11
4
1919
181919
Head (1) Beam Relay Panel Head (1)
Head (2) Beam Relay Panel Head (2)
Blue
Blue
Blue
Exhaust
No. Name Q’ty No. Name Q’ty No. Name Q’ty No. Name Q’ty
1 Air Supply Unit 1 5 Solenoid Valve Unit 1 18 Different Straight 2
2 Air Supply Unit 1 6 Manifold Unit 1 19 Union Y 13
2-1 Vacuum Gauge 1 7 Manifold Unit 1 20 Different Cheese 1
2-2 Combination Unit 1 11 Tube
φ
6 2
2-3 Pressure Switch 1 12 Tube
φ
8 2
2-4 Pressure Gauge 1 13 Tube
φ
10 1
2-6 Regulator 1 14 Tube
φ
10BU 1
2-7 Regulator 1 15 Straight 1
3 Vacuum Pump Unit 1 16 Straight 4
4 Solenoid Valve Unit 1 17 Different Straight 1

5OM-1603
1-4
Pneumatic and Mounting Diagrams
1102-003-(01200)
Main Body (Mounting Diagram)
No. Name Q’ty No. Name Q’ty No. Name Q’ty No. Name Q’ty
1 Air Supply Unit 1 2-6 Regulator 1 3-4 Bush 1
1-1 Combination Unit 1 2-7 Regulator 1 3-5 Universal Quick 3
1-2 Female/Male Elbow 1 2-9 Half Union 2 3-6 Plug 1
1-3 Single-Ended Hose Nipple 1
2-10
Half Union 1 3-7 Elbow Union 1
1-4 Half Union 1
2-11
Elbow Union 1 3-8 Reducer 1
2 Air Supply Unit 1
2-12
Elbow Union 2
2-1 Vacuum Gauge 1
2-13
Elbow Union 1
2-2 Combination Unit 1
2-14
Elbow Union 2
2-3 Pressure Switch 1 3 Vacuum Pump Unit 1
2-4 Pressure Gauge 1 3-1 Vacuum Pump 1
1-4
1-1
1-3
1-2
2-3
2-10
2-7
2-6
2-12
2-7
2-9
2-1
2-4
2-13
2-14
2-14
2-2
2-12
3-6
3-5
3-4
3-1
3-1
3-8
3-7
3
1
2

5OM-1603
1-5
Pneumatic and Mounting Diagrams
1102-003-(01200)
Main Body (Mounting Diagram)
No. Name Q’ty No. Name Q’ty No. Name Q’ty No. Name Q’ty
4 Solenoid Valve Unit 1 5-4 Half Union 1 7-2 Straight Elbow 2
4-1 Solenoid Valve 2 5-5 Half Union 3 7-3 Reducer Elbow 1
4-3 Half Union 2 5-6 Half Union 1 7-4 Plug 1
4-4 Half Union 1 5-7 Half Union 1
4-5 Half Union 3 6 Manifold Unit 1
4-6 Half Union 1 6-1 Manifold 1
4-7 Half Union 1 6-2 Straight Elbow 2
5 Solenoid Valve Unit 1 6-3 Reducer Elbow 1
5-1 Solenoid Valve 2 7 Manifold Unit 1
5-3 Half Union 2 7-1 Manifold 1
5-1
5-1
5-5
5-3
5-5
5-5
5-6
5-3
5-7
5-4
4-3
4-7
4-1
4-1
4-3
4-5
4-4
4-6
4-5
4-5
7-3
7-1
7-4
7-2
6-3
6-1
6-2
4
5
6
7