8800401-3F_VT-S730_MaintenanceManual(C)PDFA - 第80页
安全电路图 10 -2 CIRCUIT DIAGRA M (POWER CONTROLL) So0 T4 紧急停止 门开关 K2 T2 T1 T0 Si0 Si1 Si2 Si3 Si4 K2 步进马达动力 基 板 出 入 口 右 侧 活 动 挡 板 关 闭传感器 ( D40A- 1C 2 ) Si6 Si7 IN IN 伺服驱动器 ゙X 轴 INH 安全控制器 ( G9SP ) 伺服驱动器 ゙Y 轴 INH IN In2-5 OUT …

安全电路图
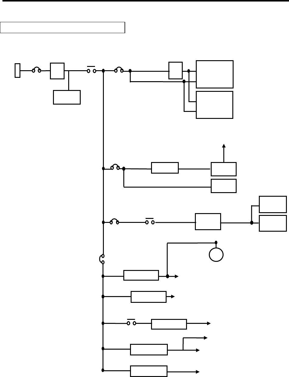
10-1
CIRCUIT DIAGRAM(AC POWER SUPPLY)
电路
保护器CP1
DC24V电源
总开关
输入电源
单 相 AC200 ~
240V
照明驱动电源
功率继电器
K1
伺服放大器(X轴)
伺服放大器(Y轴)
滤波
器
滤波
器
电路
保护器CP3
DC48V电源
PC
显示器
(用于主电源上电)
各传感器电源、主板电源、、安全控制器电源
投影机
控制板、中继板电源
动力电源
控制电源
动力电源
控制电源
UPS
电路
保护器CP2
DC24V
电源
DC24V电源
DC5V电源
PC、机内冷却风扇
功率继电器
K2
功率继电器
K5
电路
保护器CP4
DC12V电源
步进马达 V
轴
步进马达W
轴
斜视摄像头电源
DC12V电源
经过PoCL
直视摄像头电源
投影机
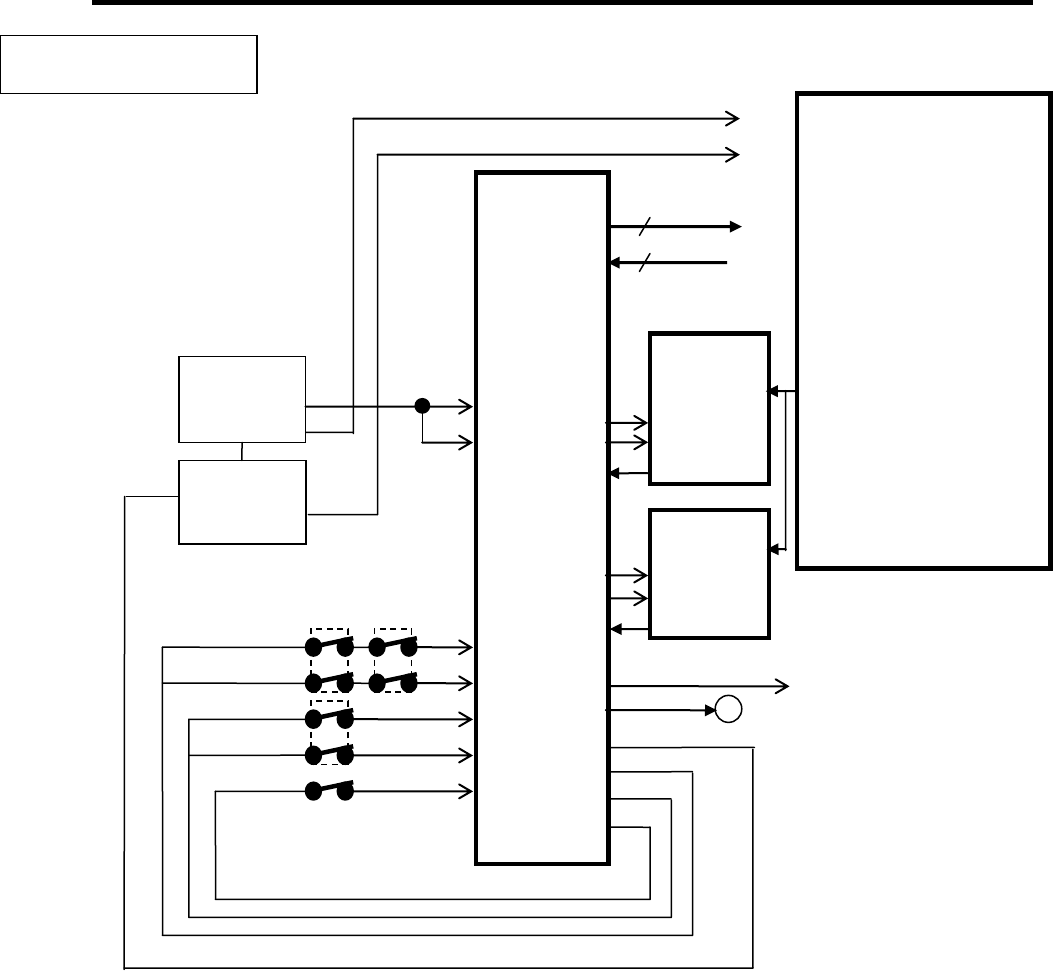
■安全电路图

安全电路图
10-2
CIRCUIT DIAGRAM
(POWER CONTROLL)
So0
T4
紧急停止
门开关
K2
T2
T1
T0
Si0
Si1
Si2
Si3
Si4
K2 步进马达动力
基板出入口右
侧活动挡板关
闭传感器
(D40A-1C2)
Si6
Si7
IN
IN
伺服驱动器゙X轴
INH
安全控制器
(G9SP)
伺服驱动器゙Y轴
INH
IN
In2-5
OUT
Out0-3
基板出入口左
侧活动挡板关
闭传感器
(D40A-1C2)
SF1
SF2
So2
So3
SF1
SF2
4
4
So4
So5
机械控制电路板 I/O
EDM
EDM
In0
In1
Out5
空气阀有效
G9SP 标准输入输出
<OUT>
bit 0:SF 安全扭矩关闭状态
bit 1:紧急停止 SW
bit 2:门 SW
bit 3:INH 指令脉冲禁止状态
<IN>
bit 2:伺服马达动力为 ON
bit 3:步进马达动力为 ON
bit 4:重新设定
bit 5:维护
Si:安全输入×7
So:安全输出×5
T:测试输出×4
In/Out:标准输入输出 6/8

故障排除
在使用装置过程中,出现不能正常操作的情况时,请先确认以下项目。
注意
偶尔会发生发生受伤危险。
开关正面门时,务必双手握住把
手将门开、关到位。
No 状态 错误代码 原因 改善方法
1 -
装置背面的总开关没有打开 打开总开关
2 -
电源插头松开 关闭总开关后重新插好插头
3 -
显示器电源开关没有打开 打开显示器电源开关
4 -
显示器亮度设定不当 根据显示器使用说明书进行亮度调整
5 -
UPS未接通电源
打开正面门,确认UPS是否接通电源(UPS前面的字
段显示为「--」则表示UPS电源未接通)。未接通
电源的情况下请联系欧姆龙。
6
触摸屏无法操作
-
触摸屏通信线是否脱落、断线 请咨询欧姆龙
7 -
导轨宽度不合适
有可能是使用的检查程序的基板信息没有注册正
确,
8 -
上下游接口连接器脱落 请连接上下游接口连接器
9 -
外部连锁连接器脱落 请连接外部连锁连接器
10 -
正在使用基板拍摄模式
选择检查模式
设定方法请参照操作手册
11 -
选错检查程序 请选择正确的检查程序
12 -
选择了PASS模式 先退出PASS模式,再进行检查。
13 -
选择的检查程序没有元件信息
请先注册元件信息后再开始检查
选择了没有元件信息的检查程序后自动切换至PASS
模式
14 -
网络设置错误 请确认设定模式中的网络设置
15 -
连接的设备未起动 确认连接的设备(伺服等)是否正常起动
16 -
网络设备未起动 确认网络设备(HUB等)是否正常起动
17 -
通信线脱落 确认通信线(LAN等)是否正常起动
18
装置起动时出现BIOS画面(黑色屏幕上显示白色字体)停
止起动
上一次起动时,主机异常关机导致无
法起动
打开装置正面下方的机柜门,按下主机的起动按钮
关闭主机电源,然后关闭装置电源,等待3分钟后
再起动装置电源。
如果再起动后任然出现BIOS画面,请咨询欧姆龙公
司。
19
蓝屏(蓝色背景上显示白色字体) 软件发生异常
请咨询欧姆龙公司。
可能会询问画面中显示的错误代码(以0x开头的5
个数值)。
如果反复出现蓝屏,请使用强制PASS模式。
20
检查画面的检查信息栏中显示“请确认搬运传送带状
态。”
搬运传送带和检查电路板打滑。
请参考“6.5 各部分的清洁 传送带的清洁”章
节,对传送带进行清扫。清扫后若依然提示警告信
息,则请更换传送带。
①将所设传送带速度与搬运电路板时的速度进行对
比,装置若判断传送带与电路板之间为打滑状态,
则会提示此信息。
②同时执行5.1接通电源前确认的“搬运传送带绽
开剪切”
③调整速度,使上下游装置与传送带速度达到一
致。
※想要清除“请确认搬运传送带脏污状态”的提示
信息时,请切断装置电源。
21
检测到高度测量值异常。
投影机异常导致异常高度测量值输
出。
请向欧姆龙咨询。
执行投影机高度校准作业。
在装置使用过程中发生异常会显示以下错误代码。
显示下方没有记载的错误代码时,请切断电源后咨询欧姆龙公司。
No 错误信息 错误代码 原因 对策
20
检测到装置内残留有基板
0x00000001
基板残留在装置内
打开正面门取出基板后复位。
21
发生预料之外的错误
0x00000002
内部处理出错 切断电源后咨询欧姆龙公司。
22
上次结束时,遗留有以下错误为解决
0x00000003
上次结束时,错误未处理 确认后按OK键
23
复位处理出错
0x00000004
复位处理出错 解除错误原因后再次复位
24
复位处理出错
0x00000005
复位处理出错 解除错误原因后再次复位
25
发生预料之外的错误。
0x00000006
内部处理出错 切断电源后咨询欧姆龙公司。
26
发生预料之外的错误。
0x00000007
内部处理出错 切断电源后咨询欧姆龙公司。
27
发生预料之外的错误。
0x00000008
内部处理出错 切断电源后咨询欧姆龙公司。
28
发生预料之外的错误。
0x00000009
内部处理出错 切断电源后咨询欧姆龙公司。
29
发生预料之外的错误。
0x0000000A
内部处理出错 切断电源后咨询欧姆龙公司。
30
发生预料之外的错误。
0x0000000B
内部处理出错 切断电源后咨询欧姆龙公司。
31
发生预料之外的错误。
0x0000000C
内部处理出错 切断电源后咨询欧姆龙公司。
32
发生预料之外的错误。
0x0000000D
内部处理出错 切断电源后咨询欧姆龙公司。
33
发生预料之外的错误。
0x0000000E
内部处理出错 切断电源后咨询欧姆龙公司。
34
发生预料之外的错误。
0x0000000F
内部处理出错 切断电源后咨询欧姆龙公司。
35
发生预料之外的错误。
0x00000010
内部处理出错 切断电源后咨询欧姆龙公司。
36
DB数据输出失败。
0x00000011
内部处理出错 切断电源后咨询欧姆龙公司。
37
发生预料之外的错误。
0x00000012
内部处理出错 切断电源后咨询欧姆龙公司。
38
发生预料之外的错误。
0x00000013
内部处理出错 切断电源后咨询欧姆龙公司。
39
发生预料之外的错误。
0x00000014
内部处理出错 切断电源后咨询欧姆龙公司。
40
发生预料之外的错误。
0x00000015
内部处理出错 切断电源后咨询欧姆龙公司。
41
发生预料之外的错误。
0x00000016
内部处理出错 切断电源后咨询欧姆龙公司。
42
发生预料之外的错误。
0x00000017
内部处理出错 切断电源后咨询欧姆龙公司。
检查程序一览中不显示检查程序
不上电
触摸屏不显示
基板无法搬入
无法检查基板