00192404-02.pdf - 第80页
2 Betriebssicherheit Betriebsanleitung SIPLACE S-25 H M 2.2 Sicherheitseinrichtungen Softwareversion S R.502.xx Ausgabe 01/ 2001 DE 80 Bei Feh lfunktion en l ö sen K1 bz w . K2 aus . Die Ne tzspannung d es S tarks tromtr…

Betriebsanleitung SIPLACE S-25 HM 2 Betriebssicherheit
Softwareversion SR.502.xx Ausgabe 01/2001 DE 2.2 Sicherheitseinrichtungen
79
2.2.3.2 Zustandsmeldungen und durchzuführende Aktionen
Während des Bestückbetriebs können am Bildschirm folgende Anzeigen ausgegeben werden.
Führen Sie dann die in Spalte 3 angegebene Aktion aus.
2
2.2.4 Sicherheitsschleifen
Der SIPLACE S-23 HM besitzt zwei getrennte Sicherheitskreise, die durch die Schutzsicher-
heitskombinationen K1 und K2 überwacht werden. Beide Schutzsicherheitskombinationen sind
in der Stromversorgung untergebracht (siehe Pos. 14 und 15 in Abb. 2.2 - 4
).
GEFAHR
Die Automaten der SIPLACE-Familie werden mit 3x400V~ (3 x 208 V~ U.S.A.) ± 5 %, 50/60Hz
Netzspannung versorgt.
Teile dieser Anlage führen daher lebensgefährliche Spannungen - auch bei ausgeschaltetem
Hauptschalter. Unsachgemäßer Umgang mit diesen Automaten kann deshalb zu Tod oder schwe-
rer Körperverletzung sowie erheblichem Sachschaden führen.
Beachten Sie deshalb die geltenden Unfallverhütungs- und DIN-Vorschriften (insbesondere EN
60204, Teil 1) bzw. die Vorschriften Ihres Landes.
Nur entsprechend qualifiziertes und geschultes Personal darf die Abdeckung über der Stromver-
sorgung öffnen. 2
Die Schutzsicherheitskombinationen K1 und K2 überwachen folgende Kreise:
K1:NOT-HALT-Kreis, Sicherheitsschleifen der BE-Wechseltische bzw. Wafflepackwechsler,
Haubenschutzschalter und die Softwarefreigabe
K2:NOT-HALT-Kreis, K1 Schutzsicherheitskombination, Softwarefreigabe und Schlüsselschalter
Zustand Bildschirmanzeigen Durchzuführende Aktion
NOT-HALT-Pilzdrucktas-
ter gedrückt
NOT-HALT betätigt ...
Maschinenstopp. Taste entrie-
geln
Entriegeln Sie den gedrückten NOT-
HALT-Pilzdrucktaster (Pos. 3 bzw. 4 in
Abb. 2.2 - 4)
Start-Taste betätigen Drücken Sie die weiße Start-Taste
(Pos. 2 bzw. 5 in Abb. 2.2 - 4)
Schutzhaube geöffnet Abdeckung schließen Schließen Sie die Schutzhaube (Pos. 9,
10, 11 bzw. 12 in Abb. 2.2 - 4)
Start-Taste betätigen Drücken Sie die weiße Start-Taste
(Pos. 2 bzw. 5 in Abb. 2.2 - 4)
Tab. 2.2 - 1 Bildschirmanzeigen bei gedrücktem NOT-HALT-Pilzdrucktaster bzw. bei geöffneter Schutzhaube
2 Betriebssicherheit Betriebsanleitung SIPLACE S-25 HM
2.2 Sicherheitseinrichtungen Softwareversion SR.502.xx Ausgabe 01/2001 DE
80
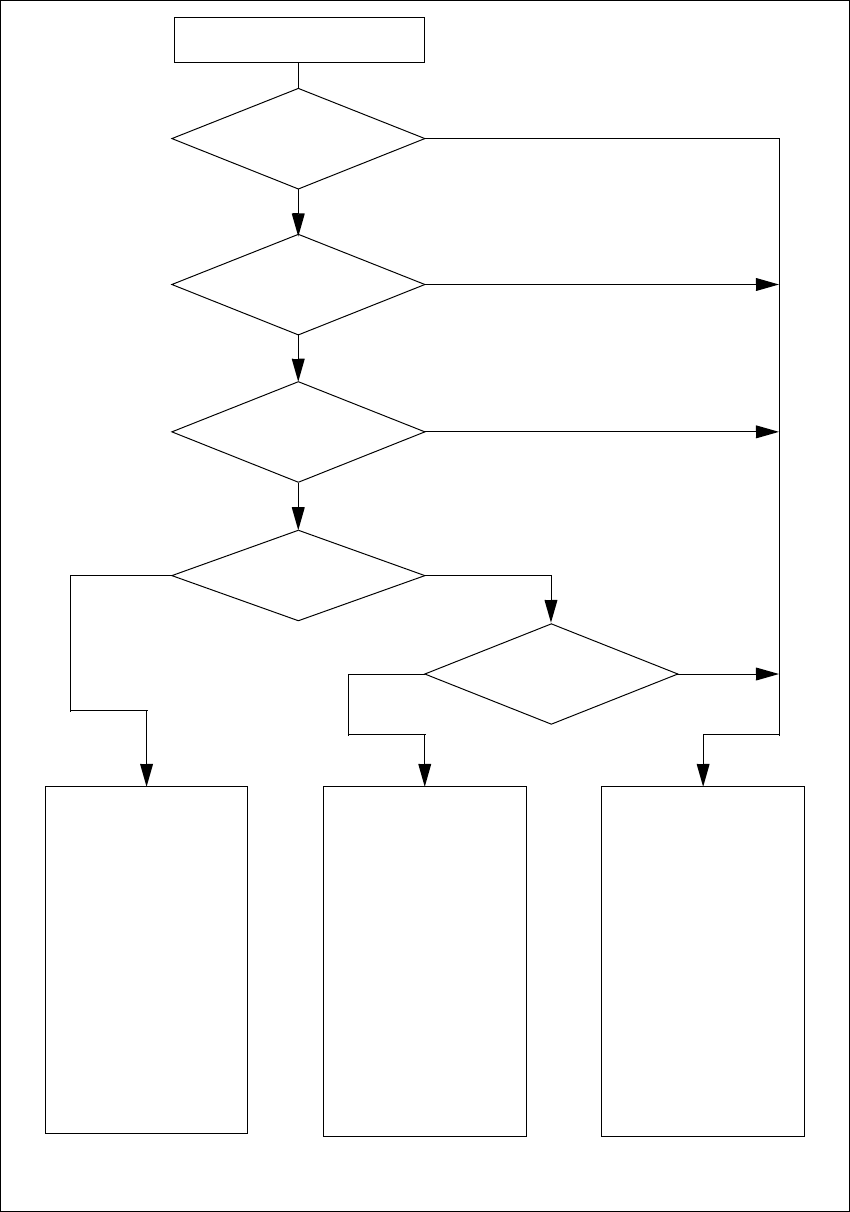
Bei Fehlfunktionen lösen K1 bzw. K2 aus. Die Netzspannung des Starkstromtransformators zur
Versorgung der Portalachsmotoren wird unterbrochen. Der Sternmotor des Collect&Place-Kop-
fes wird mit einer von 70V auf 10V reduzierten Spannung versorgt. Die dp- bzw. dR-Achsen der
Collect&Place-Köpfe werden weiterhin mit 30V versorgt. Die nachfolgende Abbildung stellt die
verschiedenen Zustände von K1 und K2 und ihre Auswirkung auf die Achsen und die Leiterplat-
tentransportkomponenten dar.

Betriebsanleitung SIPLACE S-25 HM 2 Betriebssicherheit
Softwareversion SR.502.xx Ausgabe 01/2001 DE 2.2 Sicherheitseinrichtungen
81
Abb. 2.2 - 5 Sicherheitsschleifen
Start-Taste gedrückt
NOT-HALT-Pilzdruck-
taster gedrückt?
Schutzhaube geöffnet?
Schlüsselschalter
geschlossen (Stellung I)?
Nein
Sicherheitsschleife zum
BE-Tisch unterbrochen?
Ja
Nein
Nein
Ja
Ja
Nein
Aktiv
K1 *) Ja
K2 *) Ja
Spannung
Y-Achse 155 V
X-Achse 155 V
Stern-Achse 70 V
DP-Achse 30 V
Z-Achse 30 V
Aktiv
LP-Transport Ja
LP-Klemmung Ja
Breitenverstellung Ja
LP-Stopper Ja
Gurtschneidevorr. Ja
Ja
Aktiv
K1 *) Nein
K2 *) Ja
Spannung
Y-Achse 0 V
X-Achse 0 V
Stern-Achse 10 V
DP-Achse 30 V
Z-Achse 30 V
Aktiv
LP-Transport Ja
LP-Klemmung Nein
Breitenverstellung Ja
LP-Stopper Nein
Gurtschneidevorr.Nein
Aktiv
K1 *) Nein
K2 *) Nein
Spannung
Y-Achse 0 V
X-Achse 0 V
Stern-Achse 10 V
DP-Achse 30 V
Z-Achse 30 V
Aktiv
LP-Transport Nein
LP-Klemmung Nein
BreitenverstellungNein
LP-Stopper Nein
Gurtschneidevorr.Nein
*) K1, K2 Schutzsicherheitskombination
Druckluft
min. 5,1 bar?
Ja
Nein