OM-1683-001_w - 第57页
40 OM-1683 15.1 Pneumatic and Mounting Diagrams Conveyor (Mounting Diagram) No. Name Q’ty No. Name Q’ty No. Name Q’ty No. Name Q’ty 7 Fixed Chute Unit 1 13 Fixed Chute 2 Unit 1 7-1 Universal T ee 6 13-1 Universal T ee 6 …

39
OM-1683
1103-001-(02300)
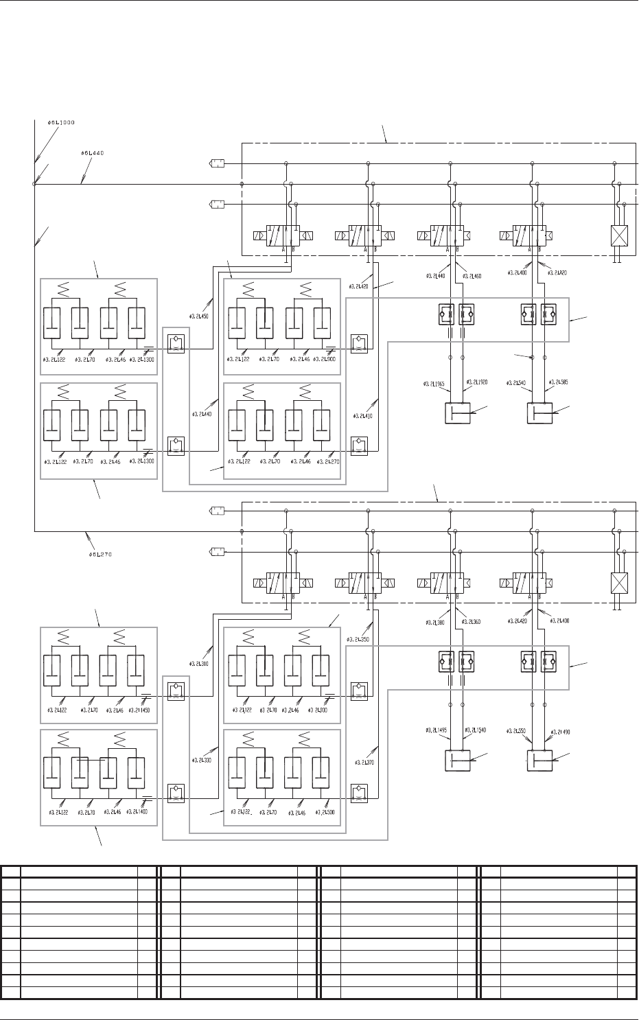
15. Pneumatic and Electrical Diagrams
15. Pneumatic and Electrical Diagrams
15.1 Pneumatic and Mounting Diagrams
Conveyor (Pneumatic Diagram)
From Main Body
PCB Stopper AL
PCB Stopper AR
4
2
8
8
5
Fixed
14
13
13
11
12
16
10
15
9
7
14
3
1
Movable Chute 1Z Clamp L
Movable Chute 2Z Clamp L
Movable Chute 3Z Clamp L
Fixed Chute Z Clamp L
Movable Chute 1Z Clamp R
Movable Chute 2Z Clamp R
Movable Chute 3Z Clamp R
Fixed Chute Z Clamp R
7
PCB Stopper BL
PCB Stopper BR
No. Name Q’ty No. Name Q’ty No. Name Q’ty No. Name Q’ty
1 Tube
φ
3.2 1 11 Speed Controller 8
2 Tube
φ
6 1 12 Speed Controller 8
3 Half Nipple 1 13 Movable Chute 2 Unit 1
4 Union Y 1 14 Movable Chute 3 Unit 1
5 Solenoid Valve 1 15 PCB Stopper BL 1
6 Solenoid Valve 1 16 PCB Stopper BR 1
7 Fixed Chute Unit 1
8 Movable Chute 1 Unit 1
9 PCB Stopper AL 1
10 PCB Stopper AR 1

40
OM-1683
15.1 Pneumatic and Mounting Diagrams
Conveyor (Mounting Diagram)
No. Name Q’ty No. Name Q’ty No. Name Q’ty No. Name Q’ty
7 Fixed Chute Unit 1 13 Fixed Chute 2 Unit 1
7-1 Universal Tee 6
13-1
Universal Tee 6
7-2 Barb Fitting 12
13-2
Barb Fitting 12
7-3 Barb Elbow 2
13-3
Barb Elbow 2
8 Movable Chute 1 Unit 1
14
Movable Chute 3 Unit 1
8-1 Universal Tee 6
14-1
Universal Tee 6
8-2 Barb Fitting 12
14-2
Barb Fitting 12
8-3 Barb Elbow 2
14-3
Barb Elbow 2
9 PCB Stopper AL 1 15 PCB Stopper BL 1
10 PCB Stopper AR 1 16 PCB Stopper BR 1
8-2
8-2
8-2
8-3
8
8-2
8-2
8-2
8-1
8-1
8-1
8-1
8-1
8-1
7-2
7-2
7-2
7-3
7-2
7-2
7-2
7-1
7-1
7-1
7-1
7-1
7-1
14-2
14-2
14-2
14-3
14
14-2
14-2
14-2
14-1
14-1
14-1
14-1
14-1
14-1
7
13-2
13-2
13-2
13-3
13-2
13-2
13-2
13-1
13-1
13-1
13-1
13-1
13-1
13
9
10
15
16
1103-001-(02300)

41
OM-1683
15.2 Sensor and Load Layout
Conveyor Section Layout (Outside : A-Lane)
Symbol Name Symbol Name
M41 NL-LA1 B4101 Lane A Deceleration Sensor (L Flow),
M42 NL-LA2 STOP Sensor (R Flow)
M43 NA-LA1 B4102 Lane A Stop Sensor A Mounting Section 1
M44 NA-LA2 B4301 Lane A Stop Sensor A Mounting Section 1
M49 NR-LA1 B4401 Lane A Stop Sensor A Mounting Section 2
M50 NR-LA2 B4901 Lane A Stop Sensor (L Flow),
M162 NA Chute Width Changeable (1) Deceleration Sensor (R Flow)
M163 NA Chute Width Changeable (2) B1410 PCB Stopper AL Upper Sensor
B1411 PCB Stopper AL Origin Sensor
B1412 PCB Stopper AR Upper Sensor
B1413 PCB Stopper AR Origin Sensor
B0818
Movable Chute Backup Pin Sensor 1 (Light Reception)
B0818T
Movable Chute Backup Pin Sensor 1 (Light Emission)
B0819
Movable Chute Backup Pin Sensor 2 (Light Reception)
B0819T
Movable Chute Backup Pin Sensor 2 (Light Emission)
1103-001
15.2 Sensor and Load Layout
VIEW“A”
VIEW“B”
B0819
B0819T
B0818
B0818T
M43
M162
M44
M161
A
B4101
M41
M42
A
B B
B4102
B4301 B4401
B1410,1411
B1412,1413
M50 M49 M4901