WPC6服务手册 - 第123页
维修手册 WPC5 / WPC6 第 4 页 - 123 注意 4.2 校准进给轴 校准前,从 WPC 中取出所有华夫饼 托盘托架 (WPTC) 。进给轴的校 准包括以下功 能 “ 4.2.2 示教零点位置 ” [ ➙ 4-124 ] “ 4.2.3 参考接近开关( Bero ) ” [ ➙ 4-126 ] “ 4.2.4 校准限位开关 ” [ ➙ 4-128 ] “ 4.2.5 教授 WPTC 转移位置 ” [ ➙…

维修手册 WPC5 / WPC6
第 4 页-
122
按照显示的说明进行操作并使用完成确认所做的更改。

维修手册 WPC5 / WPC6
第 4 页-
123
注意
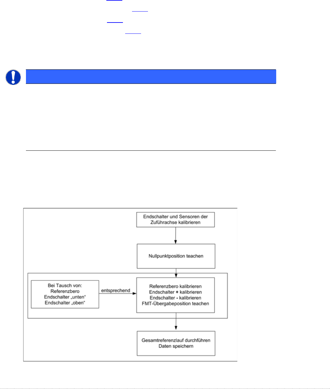
4.2 校准进给轴
校准前,从 WPC 中取出所有华夫饼托盘托架 (WPTC)。进给轴的校准包括以下功
能
“4.2.2 示教零点位置”[➙4-124]
“4.2.3 参考接近开关(Bero)”[➙4-126]
“4.2.4 校准限位开关”[➙4-128]
“4.2.5 教授 WPTC 转移位置”[➙4-130]
4.2.1
设置要求
崩溃-Lichtschranken BE-Höhe
用于高度检查的碰撞光栅不得在校准期间触发。
在校准参考传感器和限位开关期间,确保碰撞光栅不会无故触发。如果确实发生这种情
况,校准过程将停止,并且不会计算任何值或无效值。
校准期间,确保碰撞光栅的光束没有被物体等遮挡。
进给轴 - 设置顺序
如果更换了限位开关或传感器,您将需要相应地重新校准或重置它们。
仅当零点位置发生变化时才需要进行完整的重新校准。
软件中指定的限位开关 + 和限位开关 – 的功能由机器端和塔端的终端位置止动器(缓冲器)承
担。

维修手册 WPC5 / WPC6
第 4 页-
124
4.2.2
示教零点位置
更换驱动电机后需要校准零点位置。
从 WPC 中取出所有华夫饼包装托盘托架 (WPTC)。
选择进给轴 (1)。
选择功能示教零位 (2)。
选择下一步 (3)。
按照显示的说明继续 Commit (1)。