ETF72-88S-Rev01 - 第11页
- - REF.NO NOTE PA RT NO D E S C R I P T I O N Qty 1 #01 401-32184 EF72_CO VER_UNIT 1 2 #02 401-32198 EF88_CO VER_UNIT 1 3 400-91 604 R E AR _COVE R_UN_32 (1) 4 400-85 393 R E AR _COVE R_L_12 (1) 5 SM- 3030552-TN SCRE…

- -
4. EF72FS/EF88FS (4)
1 3
6
5
5
5
6
6
6
6
2 3
4
5
1 0
1 1
7 8
9
A
A
3 0 3 1
9
9
9
9
9
3
2 2
2 4 2 5
1 2
2 6 2 7
1 4
1 5
1 6
1 7
1 9
2 0
2 8 2 9
2 8 2 9
2 8 2 9
2 8 2 9
2 8 2 9
1 2
2 1
1 8
9
9
2 4 2 5
2 4 2 5
2 8 2 9

- -
REF.NO NOTE PART NO D E S C R I P T I O N Qty
1
#01
401-32184 EF72_COVER_UNIT 1
2
#02
401-32198 EF88_COVER_UNIT 1
3 400-91604 REAR_COVER_UN_32 (1)
4 400-85393 REAR_COVER_L_12 (1)
5 SM-3030552-TN SCREW M3 L=5 (4)
6 SM-3040552-TN SCREW M4 L=5 (5)
7
#01
401-13291 REAR_COVER_R_72 (1)
8
#02
401-13340 REAR_COVER_R_88 (1)
9 SM-3040552-TN SCREW M4 L=5 (10)
10 400-91609 GEAR_COVE_32 (1)
11 400-85419 SCREW M2X4 (3)
12 400-91600 FRONT_COVER_32 (1)
13 401-05313 F_COVER_SH_H (3)
14 400-91603 SLIDE_RAIL_B (1)
15 400-78576 RAIL_CAP (1)
16 SM-3031052-TN SCREW M3 L=10 (6)
17 ST-1030651-SN TAPPING SCREW D=3 L=6 (1)
18 SM-1031201-SC SCREW M3X0.5 L=12 (1)
19 SM-3040552-TN SCREW M4 L=5 (3)
20 400-91605 MOTOR_COVER_32 (1)
21 SM-1040601-SC SCREW M4X0.7 L=6 (1)
22 SM-3040552-TN SCREW M4 L=5 (1)
23 SL-4030691-SC SCREW M3 L=6 (1)
24
#01
401-13304 FRONT_COVER_SH_72 (3)
25
#02
401-13353 FRONT_COVER_SH_88 (3)
26
#01
401-13288 SUPPORT_RAIL_72 (1)
27
#02
401-13337 SUPPORT_RAIL_88 (1)
28
#01
401-13289 SPACER_BSU_460 (6)
29
#02
401-13338 SPACER_BSU_476 (6)
30
#01
401-13290 REAR_COVER_SH_72 (1)
31
#02
401-13339 REAR_COVER_SH_88 (1)

- -
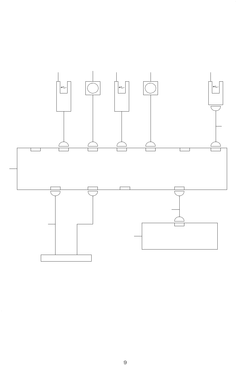
5. SYSTEM DIAGRAM
CN7
CN4
SW
PA NE L
2 MOTORS_ R
PCB ASM
L OCK SE NSOR
PUL L MOTOR A SM
F EED MOTOR AS M
T ENSI ONER S EN S PCB ASM
PP SENS B PCB A SM
1
4
3
2
9
1 087
6
5
CN1 0
CN1 1
CN9
CN8
CN3
CN5
CN6
CN2
CN1