5M-1751-004w_G5S - 第160页
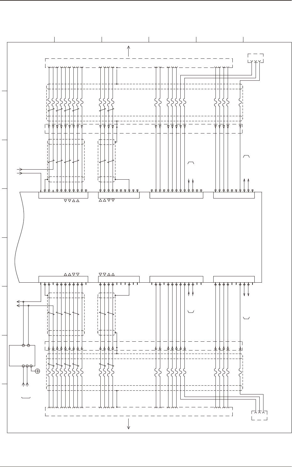
4-35 5OM-1751 1304-001-(31010WDC--1001) (B1) Cutter Connection Circuit 1 2 3 4 5 6 7 8 A B C D E F 1 2 CN1 A63B 1 2 CN1 1 1 2 CN3 3 4 :1 :2 :3 :4 XM63 3 M M63 (B1) A1 B1 CN5 A2 B2 A3 B3 :A1 :B1 :A2 :B2 XM63P :A3 :B3 SSG …

4-34
5OM-1751
1305-002A(31010WD--1011)
I/O PCB U02 Connection Circuit 2
1 2 3 4 5 6 7 8
A
B
C
D
E
F
1
2
3
4
5
6
CN4F
7
8
9
10
11
12
1
2
3
4
5
6
CN5F
7
8
9
10
DC8V
FG
EXPOSURE_OUT(F)
FG
FG
FG
GND(10)
S_GND
S_GND
S_GND
S_GND
24V(24A6)
1
2
3
4
5
6
CN6F
7
8
9
10
11
12
13
GND(10)
1
2
3
4
5
6
CN7F
7
8
9
1024V(24A6)
[C-/04/3E]
1
2
3
4
5
6
DC8V
FG
SER_DATA+(B)
SER_DATA-(B)
CN4B
7
8
9
I2C_CTRL_RXD-(B)
I2C_CTRL_RXD+(B)
I2C_CTRL_TXD-(B)
10
11
12
EXPOSURE_OUT(B)
I2C_CTRL_TXD+(B)
1
2
3
4
5
6
S_TXD+(B)
CN5B
7
8
9
10
S_TXD-(B)
S_RXD+(B)
S_RXD-(B)
FG
FG
FG
GND(10)
S_GND
S_GND
S_GND
S_GND
24V(24A6)
24V(24A6)
1
2
3
4
5
6
CN6B
7
8
9
10
11
12
13
GND(10)
Di1_00
Di1_11
Di1_02
Di1_04
Di1_06
Di1_07
Di1_08
Di1_09
Di1_10
Di1_12
Di1_14
1
2
3
4
5
6
CN7B
7
8
9
10
24V(24A6)
Do1_00
Do1_01
Do1_02
Do1_03
Do1_04
Do1_05
Do1_10
X10204B
U02
IO PCB
STLT_HD
[C-/04/3F]
[C-/03/3F]
[C-/03/3E]
L1_HEIGHT_SENS
L2_HEIGHT_SENS
HEAD_CONNECT_2
AIR_BLOW / L1_VAC
L1_VAC_BRK
L3_VAC
L3_VAC_BRK
HEAD_CONNECT_1
HEAD_CONNECT_3
6V
Case
:12
:13
:14
:15
Case
:23
:20
:27
:28
:29
:24
:25
:21
:22
:36
:37
:38
:39
:42
:43
:40
:41
:44
:1
:2
:3
:1
:2
:3
:4
:8
:5
:11
:12
:13
:9
:10
:6
:7
:14
:15
:16
:17
:20
:21
:18
:19
:22
:24
:25
:23
XIB
N.C
Robot Cable
S_TXD+(F)
S_TXD-(F)
S_RXD+(F)
S_RXD-(F)
IB_CTRL
IB_STABILITY
IB_TUNING_EXT
I2C_CTRL_RXD-(F)
I2C_CTRL_RXD+(F)
I2C_CTRL_TXD-(F)
I2C_CTRL_TXD+(F)
SER_DATA+(F)
SER_DATA-(F)
24V(24A6)
X10204F
Case
:1
:2
:3
:4
:8
:5
:11
:12
:13
:9
:10
:6
:7
:14
:15
:16
:17
:20
:21
:18
:19
:22
:24
:25
:23
:12
:13
:14
:15
Case
:23
:20
:27
:28
:29
:24
:25
:21
:22
:36
:37
:38
:39
:42
:43
:40
:41
:44
:1
:2
:3
XIB
N.C
L1_HEIGHT_SENS
L2_HEIGHT_SENS
HEAD_CONNECT_2
AIR_BLOW / L1_VAC
L1_VAC_BRK
L3_VAC
L3_VAC_BRK
HEAD_CONNECT_1
RESERVED
IB_CTRL
IB_STABILITY
IB_TUNING_EXT
X0702
Robot Cable
X0702
IH_ERROR
IH_LIGHT_OFF
IH_ZERO_SHIFT
from HEAD1
NL_INLK
to HEAD1
IH_ERROR
IH_LIGHT_OFF
IH_ZERO_SHIFT
NL_INLK
from HEAD2
to HEAD2
Head1 Head2
X0204B
X0205B
X0206B
X0207B
X0204F
X0205F
X0206F
X0207F
Di3_00
Di3_11
Di3_02
Di3_04
Di3_06
Di3_07
Di3_08
Di3_09
Di3_10
Di3_12
Di3_14
Do1_11
Do1_12
Do3_00
Do3_01
Do3_02
Do3_03
Do3_04
Do3_05
Do3_10
Do3_11
Do3_12
G9
Switching
Power Supply
L220
L120
L
N
FG
+V(6V)
-V(GND)
6V
[D-/11/3A][D-/11/6A]
[B-/02/2F]
From G1,3

4-35
5OM-1751
1304-001-(31010WDC--1001)
(B1) Cutter Connection Circuit
1 2 3 4 5 6 7 8
A
B
C
D
E
F
1
2
CN1
A63B
1
2
CN11
1
2
CN3
3
4
:1
:2
:3
:4
XM63
3
M
M63 (B1)
A1
B1
CN5
A2
B2
A3
B3
:A1
:B1
:A2
:B2
XM63P
:A3
:B3
SSG
:B5
:A6
:B6
:A4
:B4
:A5
B5
A6
B6
A4
B4
A5
1
2
CN14
3
4
24V
SIGNAL_A
SIGNAL_B
GND
1
2
CN12
3
4
24V(24B4)
SIGNAL_A
SIGNAL_B
GND(10)
1
2
CN2
3
4
GND
CAN_L
GND
CAN_H
524V
U
V
W
FG
5
6
BK
BK
GND
48V(48D3)
GND
24V(24A6)
S2
S4
S1
S3
R1
R2
GND
1
2
CN7
3
4
5
6
7
8
9
10
11
12
13
14
15
16
+V
OUT1
GND
Cutter-axis Origin Sensor
:1
B6302
:2
:3
Reserve_PLS+
Reserve_PLS-
GND
AIN
Forward_PLS+
Forward_PLS-
GND
AUX
C_RST
RST
Reserve_LMT
Forward_LMT
SVON
INP
ALM
24V
:A4
:A3
:B3
:A2
:1
:2
:3
:4
:1
:2
:3
[N-/01/7A]
AE-LINK
from U27-CN18
[B-/03/8C]
[B-/06/5C]
to X30D3B
Servo Motor AMP
Cutter-axis
X6312B
X6301B
X6311B
X6307B
X6302B
X6303B
X6305B

4-36
5OM-1751
1304-001-(31010WDC--1002)
(B2) Cutter Connection Circuit
1 2 3 4 5 6 7 8
A
B
C
D
E
F
1
2
CN1
A63F
1
2
CN11
1
2
CN3
3
4
:1
:2
:3
:4
XM63
3
M
A1
B1
CN5
A2
B2
A3
B3
:A1
:B1
:A2
:B2
XM63P
:A3
:B3
SSG
:B5
:A6
:B6
:A4
:B4
:A5
B5
A6
B6
A4
B4
A5
1
2
CN14
3
4
24V
SIGNAL_A
SIGNAL_B
GND
1
2
CN12
3
4
24V(24B4)
SIGNAL_A
SIGNAL_B
GND(10)
1
2
CN2
3
4
GND
CAN_L
GND
CAN_H
524V
U
V
W
FG
5
6
BK
BK
GND
48V(48D3)
GND
24V(24A6)
S2
S4
S1
S3
R1
R2
GND
1
2
CN7
3
4
5
6
7
8
9
10
11
12
13
14
15
16
+V
OUT1
GND
:1
B6302
:2
:3
Reserve_PLS+
Reserve_PLS-
GND
AIN
Forward_PLS+
Forward_PLS-
GND
AUX
C_RST
RST
Reserve_LMT
Forward_LMT
SVON
INP
ALM
24V
:A4
:A3
:B3
:A2
:1
:2
:3
:4
:1
:2
:3
[N-/04/7B]
from A10-N2
from U27-CN19
[B-/03/8C]
[B-/07/5C]
to X30D3F
Servo Motor AMP
X6312F
X6301F
X6311F
X6307F
X6302F
X6303F
X6305F
Cutter-axis Origin Sensor
M63 (B2)
Cutter-axis