SOM-1909-001_w - 第29页
26 Tg1373-ID-SO 5.3 異常 ID からのトラブルシューティング 0607-001 5.3 異常 ID からのトラブルシューティング 異常 ID 記載例、異常 ID 管理区分については、GXH-1 シリーズ 本 体取扱説明書 第 4 巻 メンテナンス & トラブルシューティング “2 章トラブルシューティング”を参照してください。 5.3.1 異常 ID と復帰方法 Table 4 異常 ID 異常名、説明、要因…

25
Tg1373-ID-SO
5.2 装置情報
5.2.1 装置情報一覧
Table 3
異常 ID 表示区分 A ( 装置情報の概要 )
表示区分 B ( 表示情報の詳細 )
809301 コンベア上面カバー開閉
供給コンベア上面カバーが開きました。
809302 コンベア上面カバー開閉
供給コンベア上面カバーが閉まりました。
809303 コンベア上面カバー開閉
排出コンベア上面カバーが開きました。
809304 コンベア上面カバー開閉
排出コンベア上面カバーが閉まりました。
809305 コンベア上面カバー開閉
前工程上面カバーが開きました。
809306 コンベア上面カバー開閉
前工程上面カバーが閉じました。
809307 コンベア上面カバー開閉
後工程上面カバーが開きました。
809308 コンベア上面カバー開閉
後工程上面カバーが閉じました。
809401 基板有無
供給コンベアに手差しした基板を検出しました。
809402 基板有無
排出コンベア上の基板が取り除かれました。
5.2 装置情報
0607-001

26
Tg1373-ID-SO
5.3 異常 ID からのトラブルシューティング
0607-001
5.3 異常 ID からのトラブルシューティング
異常 ID 記載例、異常 ID 管理区分については、GXH-1 シリーズ 本
体取扱説明書 第 4 巻 メンテナンス & トラブルシューティング “2
章トラブルシューティング”を参照してください。
5.3.1 異常 ID と復帰方法
Table 4
異常 ID 異常名、説明、要因および復帰方法
421106 供給コンベア 基板検出
コンベア上面カバーが開いたままです。
カバーを閉じてください。生産続行可能です。
421108 供給コンベア 基板検出
コンベア上に基板がある状態で基板が手差しされました。
手差しした基板を取り除いてください。生産続行可能です。
421209 供給コンベア 基板検出
適正な位置に基板を検出できませんでした。
コンベア上の基板を取り除いてください。生産続行可能です。
421210 供給コンベア 基板検出
基板授受位置でないところでの基板の手差しはできません。
カバーを閉じてください。生産続行可能です。
421211 供給コンベア 基板検出
コンベア上の基板が取り除かれました。
カバーを閉じてください。生産続行可能です。
421312 供給コンベア 基板検出
コンベア幅 軸動作中にコンベア上面カバーが開きました。
カバーを閉じて再度実行してください。
425107 排出コンベア 基板検出
コンベア上面カバーが開いたままです。
カバーを閉じてください。生産続行可能です。
425210 排出コンベア 基板検出
コンベア上に基板がある状態で基板が手差しされました。
手差しした基板を取り除いてください。生産続行可能です。
425211 排出コンベア 基板検出
適正な位置に基板を検出できませんでした。
コンベア上の基板を取り除いてください。生産続行可能です。
425212 排出コンベア 基板検出
基板が手差しされました。
手差しした基板を取り除いてください。生産続行可能です。
425202 排出コンベア 基板検出
シャトル動作中に基板が取り除かれたか、落下しました。
コンベア周辺に基板が落ちていないかを確認後、生産を続行してください。
425311 排出コンベア 基板検出
コンベア幅 軸動作中に排出コンベア上面カバーが開きました。
カバーを閉じて再度実行してください。

27
Tg1373-ID-SO
0607-001-(M803WN--A2015)
6. 資 料
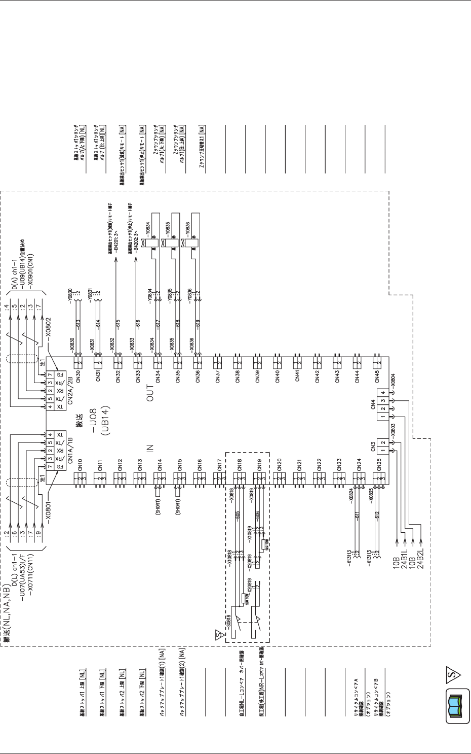
6. 資料
6.1 電気回路図
UB14 I/O ボード 搬送 L
部分が、本特別仕様です。
ノート