NPM-TT2 电路图 - 第111页
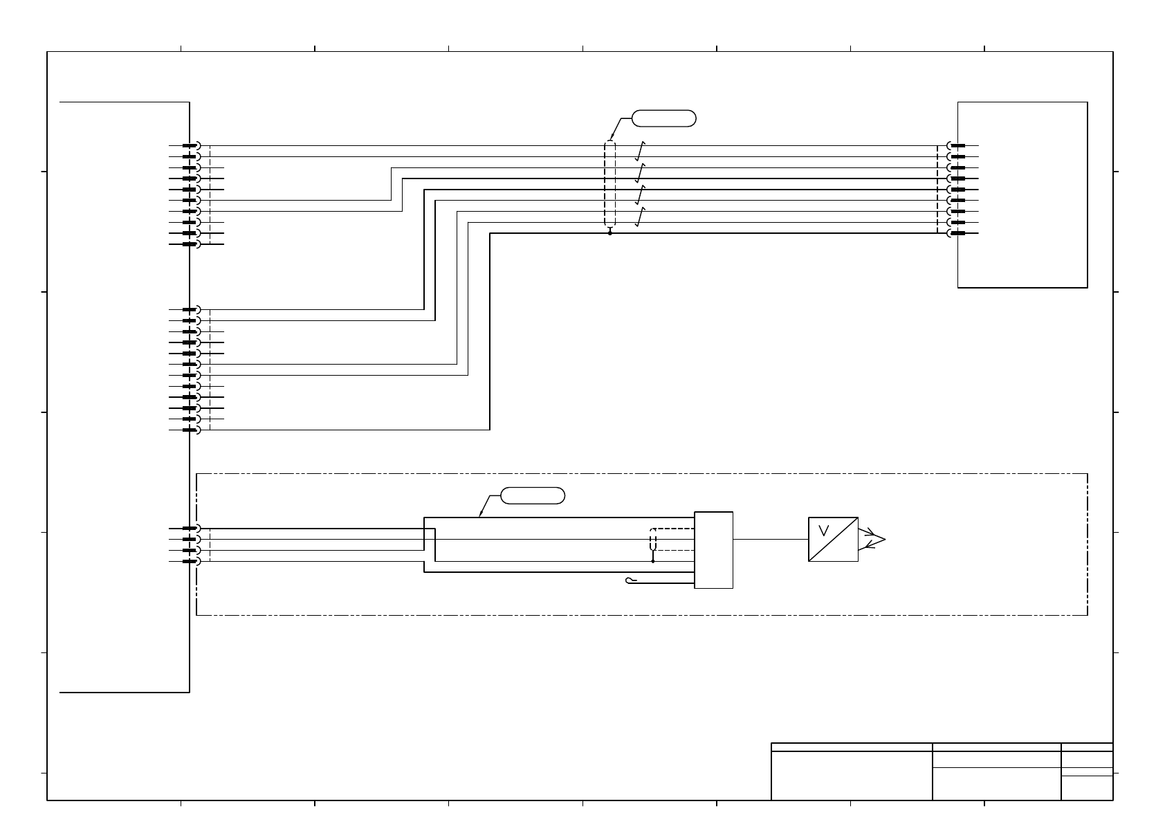
LED Lighting #2 Area Camera -E002 CN3 CN5 -K350 PPE0AA #2 LED Controller #2 CN1 CN4 Height Sensor (Option) N610112848** : Height Sensor:NPM-D GND SENSE 24V 1 2 3 OUT 4 CH3_A CH3_K 5V 1 7 2 GND CH3_TEMP CH4_A 8 3 4 CH4_K …

UL1007 24AWG BU
UL1007 24AWG BU
-K350
PPE0AA #2
5
13
6
14
15
8
16
7
-A02
Power Unit
CN10
1
4
2
5
3
6
TXD+
TXD-
RXD+
RXD-
EMG
GND
HEAD2PW
1
2
3
4
G24
G24
G24
G24
5
6
7
8
9
P24
P24
P24
P24
-A01
CPU Box
-K302
PNFCAC
LED Controller #2
CN1
1
9
2
3
10
11
4
12
1
5
2
6
3
4
7
8
CN2
-A12
GND
GND
GND
GND
+24V IN
+24V IN
+24V IN
+24V IN
CN1
1
8
9
16
2
7
10
15
RXD+
RXD-
TXD+
TXD-
EMG
GND
ILK1
ILK2
11
12
3
4
6
13
5
14
+24V
24G
+24V
+24V
24G
24G
IN01
GND
RXD+
RXD-
TXD+
TXD-
EMG
ILK 1
ILK 2
24G
TXD+
TXD-
RXD+
RXD-
EMG
GND
ILK1
ILK2
I/O2
1
2
3
N.C
I/O 1
I/O 2
FGRH1
R1.25-3.5
JST
FGR1
R1.25-4
JST
FGRH3
R1.25-4
JST
FGRH2
R1.25-4
JST
AMP
HEAD2PWA02
177903-1
9
8
7
6
5
4
3
2
1
JAE
CN1A12
DM1R016PA1
14
5
13
6
4
3
12
11
15
10
7
2
16
9
8
1
MOLEX
CN2K350
43025-0800
8
7
4
3
6
2
5
1
MOLEX
CN10K302
43025-0600
6
3
5
2
4
1
JST
IO2 (K302)
PAP-03V-S
3
2
1
MOLEX
CN1K350
43025-1600
7
16
8
15
14
6
13
5
12
4
11
10
3
2
9
1
RMFEV(2517) AWG25(0.2)/10C
BK
WH
GY
VT
BU
GN
YE
OG
RD
BN
RMFEV-P(2517) AWG25/4P+AWG30/4C
VT
LB
PK
GY
GN
BK
YE
BU
WH
OG
RD
BN
RMFEV-P(2517) AWG25/4P+AWG30/4C
VT
LB
PK
GY
GN
BK
YE
BU
WH
OG
RD
BN
BU
BU
Note1) Note1)
Note1)
Note1)
NCIO Board
Head 2
(Rear)
MTKC003386AA
Note1) Connector pin arrangement is not sequential.
Panasonic Factory Solutions Co.,Ltd. パナソニック ファクトリーソリューションズ株式会社
Name
Drawing No.
Loc. No.
F4K1020-05A
1
2 3 4 5 6 7 8
A
B
C
D
E
F
1 2 3 4 5 6 7 8
A
B
C
D
E
F
Page. No.
XY-Axis(H):NPM-TT2
(Head Connect 2)
MTKA005516+011AB
P011

LED Lighting #2
Area Camera
-E002
CN3
CN5
-K350
PPE0AA #2
LED Controller #2
CN1
CN4
Height Sensor
(Option)
N610112848** : Height Sensor:NPM-D
GND
SENSE
24V
1
2
3
OUT
4
CH3_A
CH3_K
5V
1
7
2
GND
CH3_TEMP
CH4_A
8
3
4
CH4_K
5V
GND
9
10
5
CH4_TEMP
F.G
F.G
11
6
12
CH1_A
CH1_K
5V
1
6
2
GND
CH1_TEMP
CH2_A
7
3
4
CH2_K
5V
GND
8
9
5
CH2_TEMP
10
CH1_A
CH1_K
CH2_A
1
5
4
CH2_K
CH3_A
CH3_K
8
3
7
CH4_A
CH4_K
F.G
2
6
9
MOLEX
CN3K350
43025-1000
1
6
2
7
3
4
8
9
5
10
MOLEX
CN4K350
43025-1200
1
7
2
8
3
4
9
10
5
11
6
12
MOLEX
CN5
43025-0400
4
3
2
1
MOLEX
CN1E002
43645-0900
9
6
2
7
3
8
4
5
1
LASER
SENSOR
-B1G00T
IA-030SO(50206)
KEYENCE
24 V
OUT
0V
IN1
IN2
-B1G00
IA-1000SO(50205)
BN
BK
BU
PK
VT
KEYENCE
2464C(BPF)VSVP AWG#24×4P-B
BK/WH
BK
RD/WH
RD
GN/WH
GN
YE/WH
YE
N610163840AC
N610125990AA
Note1)
Note1)
Note1)
Note1) Connector pin arrangement is not sequential.
2464-1061/ⅡA-SBX(PF) LF 4P×24AWG
1
1
Panasonic Factory Solutions Co.,Ltd. パナソニック ファクトリーソリューションズ株式会社
Name
Drawing No.
Loc. No.
F4K1020-05A
1
2 3 4 5 6 7 8
A
B
C
D
E
F
1 2 3 4 5 6 7 8
A
B
C
D
E
F
Page. No.
XY-Axis(H):NPM-TT2
(LED Lighting Wiring 2)
MTKA005516+012AB
P012

CN5
Capture Board
-K303
PPRCAH
-B3002
Area Camera
14
25
12
24
11
23
10
22
9
21
8
20
7
18
5
19
6
13
1
26
17
4
16
3
15
2
14
2
15
3
16
4
17
5
18
6
19
7
20
9
22
8
21
13
1
26
10
23
11
24
12
25
GND
X0-
X0+
X1-
X1+
X2-
X2+
XCLK-
XCLK+
X3-
X3+
SERTC+
SERTC-
CC1-
CC1+
SERTFG-
SERTFG+
GND
GND/12V
GND/12V
CC2+
CC2-
CC3-
CC3+
CC4+
CC4-
GND
X0-
X0+
X1-
X1+
X2-
X2+
XCLK-
XCLK+
X3-
X3+
SERTC+
SERTC-
CC1-
CC1+
SERTFG-
SERTFG+
GND
GND/12V
GND/12V
NC
NC
NC
NC
NC
NC
(Rear)
1SQ26-P1E6-P1C-036
2
3
16
4
17
26
13
6
19
5
18
7
20
8
21
9
22
10
23
11
24
12
Sumitomo 3M
1B3002P
SDR Plug
25
14
1
15
1
14
2
Sumitomo 3M
B3002
SDR Plug
15
3
16
4
17
5
18
6
19
7
20
9
22
8
21
13
26
10
23
11
24
25
12
WH
WH
RD/GN
OG
BN
RD
OG/GN
OG/WH
OG/RD
OG/BK
RD/BK
BN/GN
RD/RD
BN/WH
BN/RD
BN/BK
RD/WH
WH
FGC-8-M4
Kitagawa Industries
2
3
16
4
17
26
13
6
19
5
18
7
20
8
21
9
22
10
23
11
24
12
HONDA
CN5K303
HDR-E26MSG1+
25
14
1
15
1
14
25
HONDA
1B3002R
HDR-E26FSG1+
12
24
11
23
10
22
9
21
8
20
7
18
5
19
6
13
26
17
4
16
3
2
15
J14J100526-00
Note1) Note1) Note1)
-A01
CPU Box
-R116
TDK
ZCAT1518-0730
N510061400AA
MTNW000225AA
Panasonic Factory Solutions Co.,Ltd. パナソニック ファクトリーソリューションズ株式会社
Name
Drawing No.
Loc. No.
F4K1020-05A
1
2 3 4 5 6 7 8
A
B
C
D
E
F
1 2 3 4 5 6 7 8
A
B
C
D
E
F
Page. No.
XY-Axis(H):NPM-TT2
(Area Camera 2)
MTKA005516+013AA
P013
Note1) Connector pin arrangement is not sequential.