NPM-TT2 电路图 - 第168页
M/C FRAME RXD+ RXD- RXD+ TRAY.SR C1 C2 D1 RXD- D2 GND C3 N.C A1 IN045 A2 SVONSW A3 G24 A4 N.C A5 B2 B3 IN111 B1 N.C B4 N.C B5 N.C C4 N.C C5 N.C D3 111 to 12 D4 CART-CHK12 D5 <TRAY FEEDER> -K301 PNF0AT Tray control …

M/C FRAME
TRAY.PR
A1
A2
B1
B2
RD
WH
BK
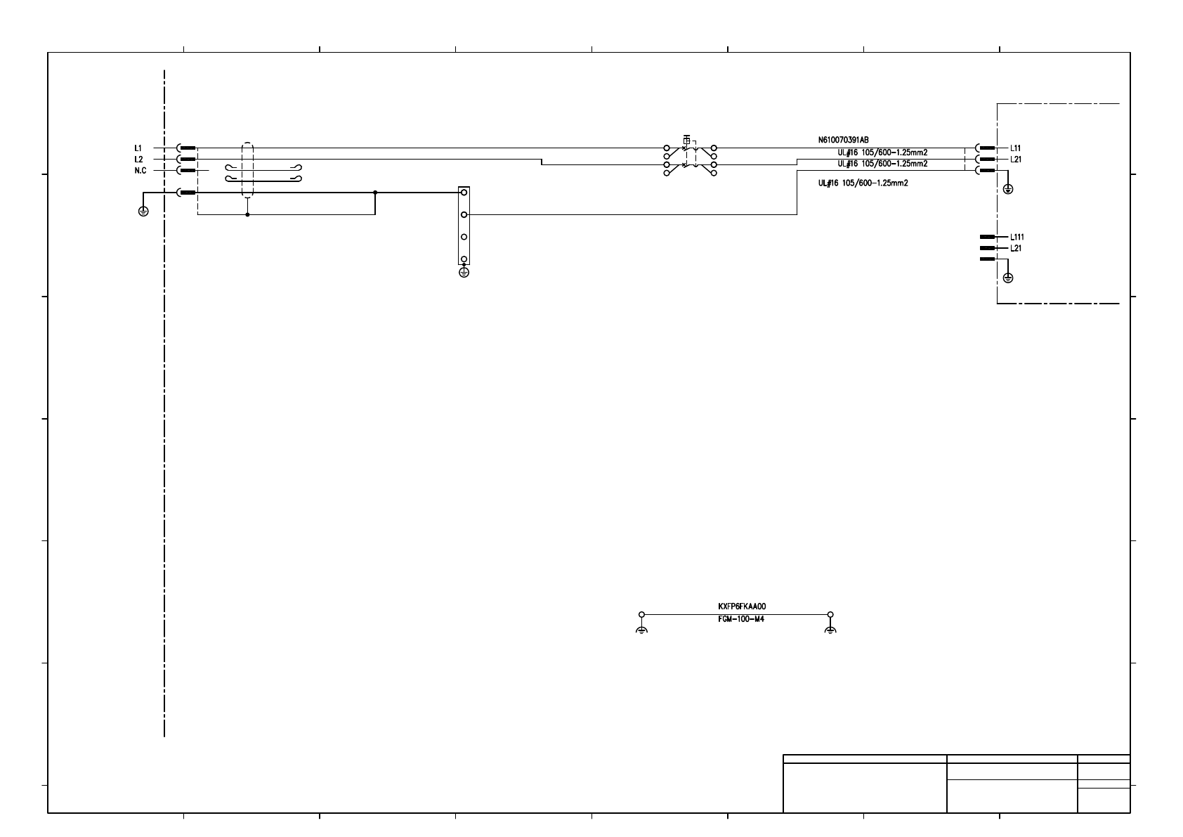
N610070390AC
HRNVV-SLABLA(2464)AWG16-5C
-F101
NF100-SRU 2P 5A
1 2
3 4
Mitsubishi Electric
2aF101
TMEE2-5
NICHIFU
1aF101
TMEE2-5
NICHIFU
3aF101 4aF101
TRAY.AC
BK
BK
GN/YE
Magazine
door
Tray
frame
-A05
Tray control unit
TMEE1.25-4
NICHIFU
s
FAN
1
2
3
1
2
3
1-179958-3
TRAY.AC
AMP
1
2
3
s
-X120
N210001550AA
B2
B1
A2
A1
55887-0474
TRAY.P
MOLEX
TMEE5.5-4N
NICHIFU
6
6
GN/YE (1.25mm2-5C)
BN
7
8
NF50-SWU 2P 5A
Panasonic Factory Solutions Co.,Ltd. パナソニック ファクトリーソリューションズ株式会社
Name
Drawing No.
Loc. No.
F4K1020-05A
1
2 3 4 5 6 7 8
A
B
C
D
E
F
1 2 3 4 5 6 7 8
A
B
C
D
E
F
Page. No.
Tray Feeder Wiring
(AC power input)
N610070389+002AJ
P002

M/C FRAME
RXD+
RXD-
RXD+
TRAY.SR
C1
C2
D1
RXD-
D2
GND
C3
N.C
A1
IN045
A2
SVONSW
A3
G24
A4
N.C
A5
B2
B3
IN111
B1
N.C
B4
N.C
B5
N.C
C4
N.C
C5
N.C
D3
111 to 12
D4
CART-CHK12
D5
<TRAY FEEDER>
-K301
PNF0AT
Tray control board
COM-UP
1
8
2
9
3
10
4
5
6
7
11
12
13
14
TXD+
TXD-
GND
N.C
ILKST
SRVIN
24G
N.C
+24V
EMGHST
CNCHK(24G)
FG
-A05
Tray control unit
TXD-
TXD+
EMG+
EMG-
s
s
OG/RD1
OG/BK1
GY/RD1
GY/BK1
WH/RD1
WH/BK1
YE/RD1
YE/BK1
OG/BK2 (0.2mm2-6P)
PK/RD1
OG/RD2
PK/BK1
N610070394AF
HRNVV-SLABLA(2464)AWG24-6P
5
EMT-4N
TKK
6
C1
C2
D1
MOLEX
TRAY.S
55836-2070
D2
C3
A1
A2
A3
A4
A5
B2
B3
B1
B4
B5
C4
C5
D3
D4
D5
UL#24 80/300-0.2mm2 BU
BU
UL#24 80/300-0.2mm2
1
8
2
MOLEX
COM-UPK301
43025-1400
9
3
10
4
5
6
7
11
12
13
14
7
7
Panasonic Factory Solutions Co.,Ltd. パナソニック ファクトリーソリューションズ株式会社
Name
Drawing No.
Loc. No.
F4K1020-05A
1
2 3 4 5 6 7 8
A
B
C
D
E
F
1 2 3 4 5 6 7 8
A
B
C
D
E
F
Page. No.
Tray Feeder Wiring
(Tray communication wiring)
N610070389+003AH
P003

-K401
MOTOR DRIVER
CNP3
1
2
3
-A05
Tray control unit
TL-axis
-K301
PNF0AT
Tray control board
BTL
1
2
CN2
1
2
3
4
5
6
7
8
9
10
CNP3K401
54928-0310
U
V
W
MOLEX
2
1
3
4
36210-0100JL
CN2K401
3M JAPAN
5
6
7
8
9
10
BK
BK/WH
RD
RD/WH
GN
GN/WH
YE
YE/WH
BN
9
5
4
2
1
6
3
8
7
172161-1
TLEM401
AMP
N610070397AB
U-TKVVBS AWG24-5P
1-172169-9
TLEM401
AMP
3
8
7
2
1
6
9
5
4
1-178128-4
TLMM401
AMP
4
3
2
1
1-179553-4
TLMM401
AMP
4
3
1
2
1-178128-2
TLBM401
AMP
2
1
1-179553-2
TLBM401
AMP
1
2
1-178128-2
BTLK301
AMP
2
1
V-CNP3K401
U-CNP3K401
AI 1,5-10 BK
PHOENIX CONTACT
W-CNP3K401
2
1
3
4
1-179553-4
TLM-P
AMP
BK
BK
GN/YE
BK
TMEE1.25-4
NICHIFU
1-178128-4
TLM-R
AMP
4
3
2
1
BK
N610070396AB
U-TKVV AWG20-1P
N610070395AA
HRNVV-SLABLA(2464)AWG16-5C
BK
WH
RD
2
BK/WH (0.5mm2-1P)
BN/WH (0.2mm2-5P)
2
3
EB
U
V
W
SM
4
3
2
1
SSG
1
2
3
6
2
1
5
4
8
7
9
4
3
2
1
1
2
3
6
2
1
5
4
8
7
9
RD
WH
BK
GN/YE
1674320-1
AMP
JN4FT02SJ1
JAE
JN4FT04SJ1
JAE
-M401
HF-MP23B-S25
MITSUBISHI ELECTRIC
3
4
GN/YE (1.25mm2-5C)
BN
Panasonic Factory Solutions Co.,Ltd. パナソニック ファクトリーソリューションズ株式会社
Name
Drawing No.
Loc. No.
F4K1020-05A
1
2 3 4 5 6 7 8
A
B
C
D
E
F
1 2 3 4 5 6 7 8
A
B
C
D
E
F
Page. No.
Tray Feeder Wiring
(TL-axis motor wiring)
N610070389+004AE
P004