NPM-TT2 电路图 - 第186页
A1 A2 A5 CNEXL A6 B1 B2 B3 B4 B5 B6 D6 C7 B7 B8 B9 C8 C9 E7 E6 E5 D2 B10 A8 A7 D4 D1 D7 D8 D9 D10 E10 A3 A4 C1 C2 C3 C4 C5 C6 D5 C10 E8 E9 E1 E2 E3 E4 A9 D3 A10 V24(M) GND(M) V24(C) GND(C) M-REV21 OT122 M-SPD21 EMG11 D+M…

1
-K321
CNEXL-M
Transportation opening sensor
PNF0B4
POWER UNIT
-A02
ILK board #1
-B1020T
CNEXL
L1 PCB stop sensor
-B1135
N610135234**:Main Body wiring
-B1020
CNEXL-S
RS232C Interface BOX(OPTION)
-A03
CNEXL01R
-K322
I/O board
PNF0B3
CNIOA
For Left side Extension Conveyor
L2 PCB stop sensor
-B1137
1RS485
1
1
Panasonic Factory Solutions Co.,Ltd. パナソニック ファクトリーソリューションズ株式会社
Name
Drawing No.
Loc. No.
F4K1020-05A
1
2 3 4 5 6 7 8
A
B
C
D
E
F
1 2 3 4 5 6 7 8
A
B
C
D
E
F
Page. No.
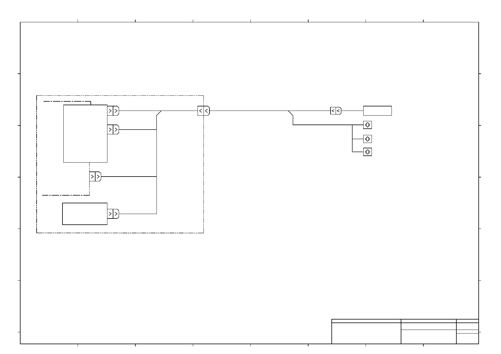
Extension Conveyor L wiring:NPM-TT
(BLOCK DIAGRAM)
N610135246+002AB
P002

A1
A2
A5
CNEXL
A6
B1
B2
B3
B4
B5
B6
D6
C7
B7
B8
B9
C8
C9
E7
E6
E5
D2
B10
A8
A7
D4
D1
D7
D8
D9
D10
E10
A3
A4
C1
C2
C3
C4
C5
C6
D5
C10
E8
E9
E1
E2
E3
E4
A9
D3
A10
V24(M)
GND(M)
V24(C)
GND(C)
M-REV21
OT122
M-SPD21
EMG11
D+Main
D-Main
From N610135234**:
P040
Main Body wiring
E5
A10
D3
C6
C5
C9
C8
D5
A4
A3
C4
C3
C2
C1
B9
D7
D2
B10
A8
A7
D6
D4
B7
D1
B8
C7
B6
B5
B4
B3
B2
B1
A6
MOLEX
CNEXL
55836-5001
A5
A2
A1
E6
E7
E9
E8
C10
A9
E4
E3
E2
E1
E10
D10
D9
D8
L1 基板検出センサ
L1 PCB Stop sensor
-B1135
4
AMP
B1135R
177900-1
3
2
1
Left side
Transportation opening
sensor (projection)
-B1020T
BN
BK
BU
Left side
Transportation opening
sensor (Receive)
-B1020
BN
PK
BK
BU
BK
BK/WH
RD
(OPTION)
-A03
1
2
3
4
5
6
P24
GND
D-
D+
RS485
RS232C Interface Box
RD/WH
1
2
3
AMP
B1020R
177900-1
4
1
2
3
AMP
B1020TR
177900-1
4
1
2
3
AMP
B1020TP
177908-1
4
1
2
3
AMP
B1135P
177908-1
4
1
2
3
AMP
B1020P
177908-1
4
1
2
3
MOLEX
RS485
5557-06R-210
4
5
6
1
2
3
MOLEX
1RS485R
5557-06R-210
4
5
6
1
2
3
MOLEX
1RS485P
5559-06P-210
4
5
6
2464C(BPF)VVP AWG#24×2P-B
UL#24 80/300-0.2mm2 BU
UL#24 80/300-0.2mm2 BU
UL#24 80/300-0.2mm2 BU
N610120400AB
N610135346AB
OT107
IN131
IN132
IN042
NC
OT117
NC
IN135
P24
G24
RL1
CHECK3
CHECK3
K1K2OUT
CHECK2
NC
IN137
NC
P24
G24
OPENXL
UL#24 80/300-0.2mm2 BU
UL#24 80/300-0.2mm2 BU
BU
UL#24 80/300-0.2mm2
1
2
3
AMP
B1137P
177908-1
4
1
2
3
AMP
B1137R
177900-1
4
L2 基板検出センサ
L2 PCB Stop sensor
-B1137
BU UL#24 80/300-0.2mm2
UL#24 80/300-0.2mm2 BU
UL#24 80/300-0.2mm2 BU
BU
UL#24 80/300-0.2mm2
RD
RD/WH
BK
BK/WH
GN
GN/WH
BN
BN/WH
BU
BU/WH
GY
GY/WH
OG
OG/WH
2464C(BPF)VVP AWG#24×8P-B
NC
+24V
S-REV21
OT123
S-SPD21
EMG20
P24(M)
GND(M)
NC
NC
D+SUB
D-SUB
IN230
IN231
NC
G24EXL
IN237
YE
YE/WH
2
2
BN
BK
BU
BN
BK
BU
3
2464-1061/ⅡA(PF) LF 8P×24AWG
4
2464-1061/ⅡA(PF) LF 2P×24AWG
4
4
4
Panasonic Factory Solutions Co.,Ltd. パナソニック ファクトリーソリューションズ株式会社
Name
Drawing No.
Loc. No.
F4K1020-05A
1
2 3 4 5 6 7 8
A
B
C
D
E
F
1 2 3 4 5 6 7 8
A
B
C
D
E
F
Page. No.
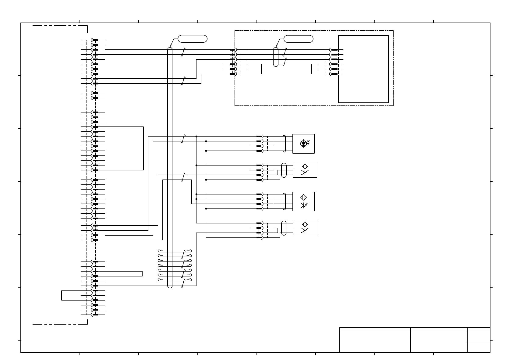
Extension Conveyor L wiring:NPM-TT
(Extension Conveyor I/F Left)
N610135246+003AE
P003

4.
LOAD WIRING DIAGRAM OPTION
負荷配線図 オプション
4-6 EXTENSION CONVEYOR (DUAL) WIRING R
延長コンベ࣮ࣖ
(
デュアル
)
制御配線5
EJM(B-10-406-00