NPM-TT2 电路图 - 第188页
在线预览 NPM-TT2 电路图 PDF 文档。

4.
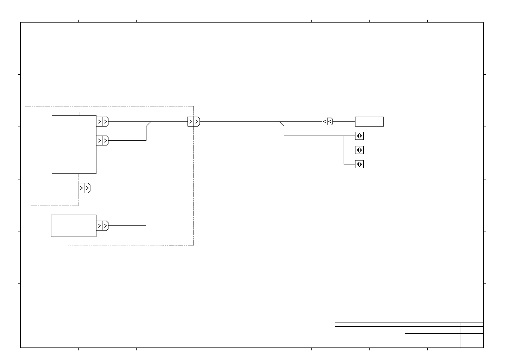
LOAD WIRING DIAGRAM OPTION
負荷配線図 オプション
4-6 EXTENSION CONVEYOR (DUAL) WIRING R
延長コンベ࣮ࣖ
(
デュアル
)
制御配線5
EJM(B-10-406-00

-K321
CNEXR-M
Transportation opening sensor
PNF0B4
POWER UNIT
-A02
ILK board #1
-B1021T
CNEXR
L1 PCB stop sensor
-B1114
N610135234**:Main Body wiring
-B1021
CNEXR-S
RS232C Interface BOX(OPTION)
-A03
CNEXR01R
-K322
I/O board
PNF0B3
CNIOA
L2 PCB stop sensor
-B1116
1RS485
For Right side Extension Conveyor
1
2
2
Panasonic Factory Solutions Co.,Ltd. パナソニック ファクトリーソリューションズ株式会社
Name
Drawing No.
Loc. No.
F4K1020-05A
1
2 3 4 5 6 7 8
A
B
C
D
E
F
1 2 3 4 5 6 7 8
A
B
C
D
E
F
Page. No.
Extension Conveyor R wiring:NPM-TT
(BLOCK DIAGRAM)
N610135247+002AC
P002