5OM-1286-007_w - 第140页
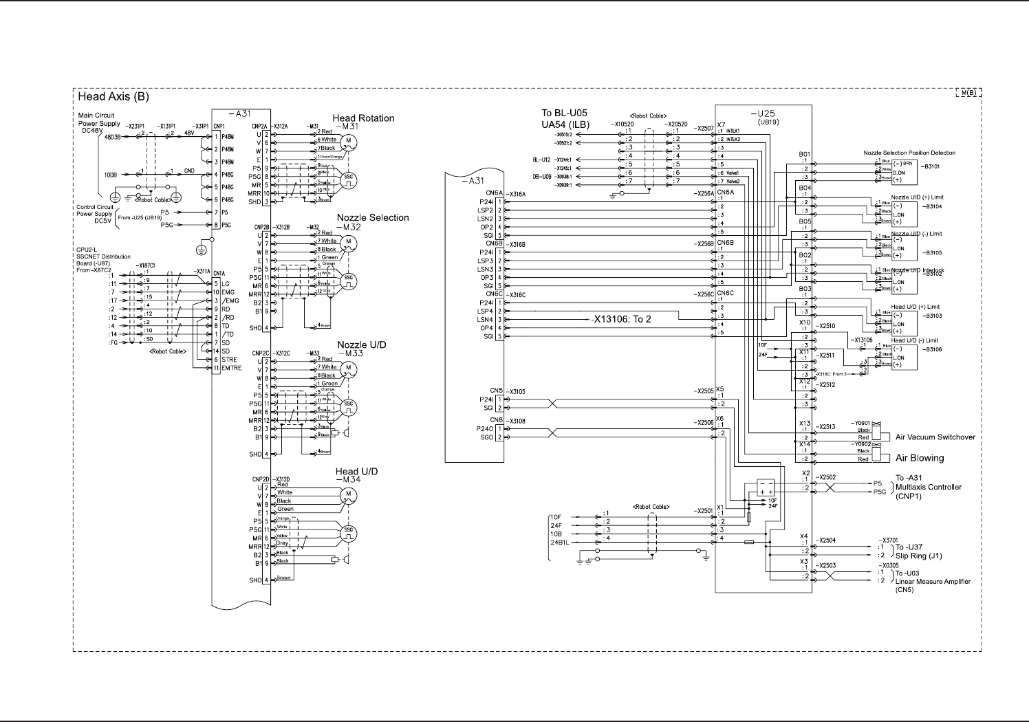
$-4(3(',' 0:0 +HDG0RWRU&LUFXLW'LDJUDP% +HDG0RWRU&LUFXLW'LDJUDP%

$-4(3(','
0:0
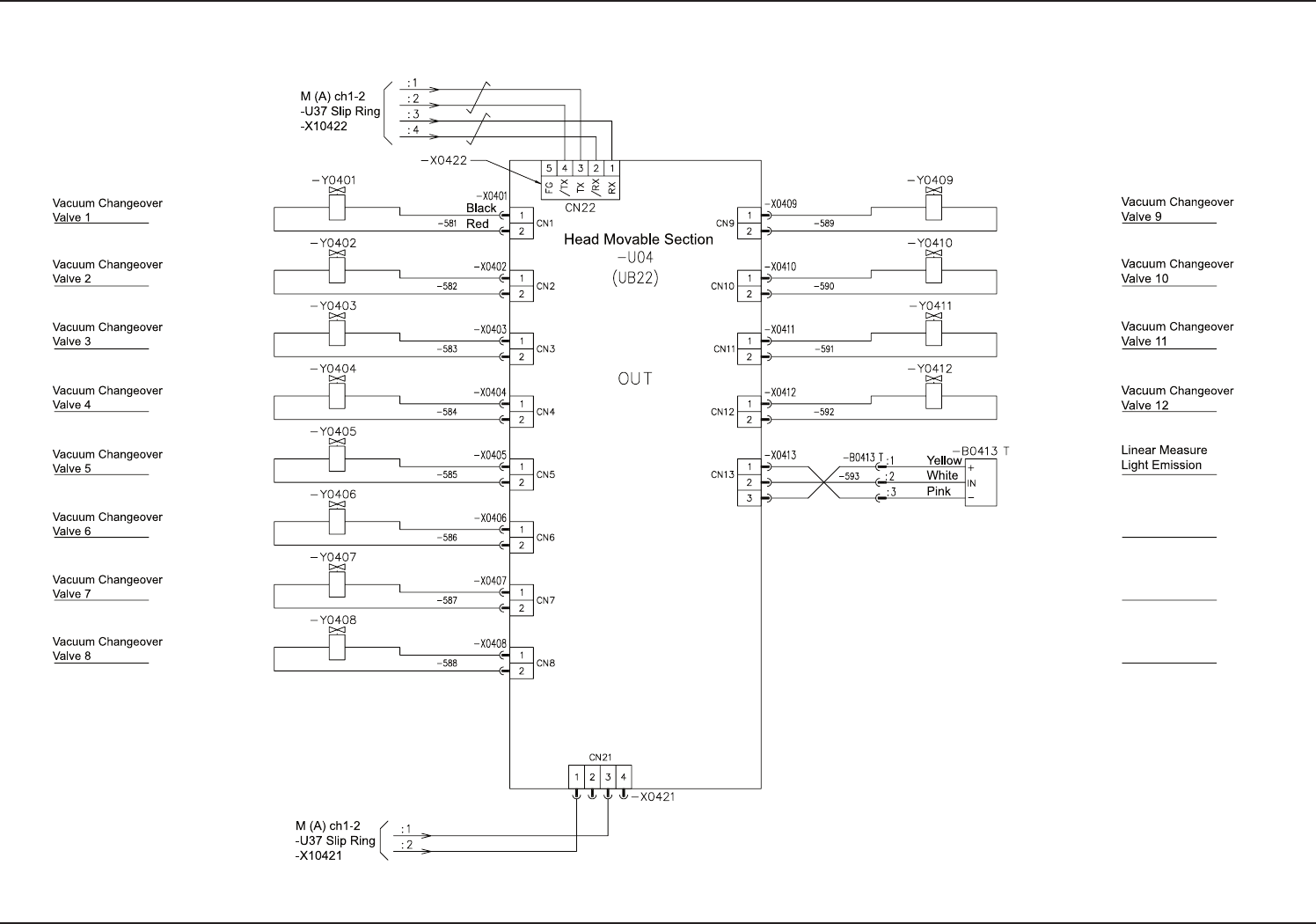
8%,2%RDUG+HDG0RYDEOH6HFWLRQ$
8%,2%RDUG+HDG0RYDEOH6HFWLRQ$

$-4(3(','
0:0
+HDG0RWRU&LUFXLW'LDJUDP%
+HDG0RWRU&LUFXLW'LDJUDP%

$-4(3(','
$0:0
/LQHDU0HDVXUH&LUFXLW'LDJUDP%
/LQHDU0HDVXUH&LUFXLW'LDJUDP%