CP-642E-08JE - 第126页
CP-642E P ARTS LIST ver08 2 2 - 2 - 1 2 2 . 2 . 防音カバー( W A F ) 2 2 . 2 . N o i s e r e d u c t i o n c o v e r ( W A F ) 2 2 . 2 . 防音カバー( W A F ) 2 2 . 2 . N o i s e r e d u c t i o n c o v e r ( W A F ) タ テ x 1 7 3 . …

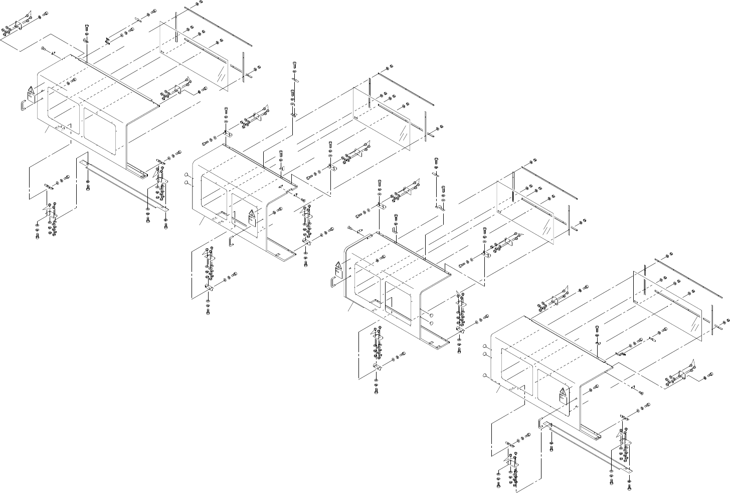
22.1.防音カバー(WAF)
22.1.Noise reduction cover(WAF)
番号 図番 & コード番号 個数 品名 規格 備考 材質
No. Drg.No. & Code No. QTY Description Rating Remarks Materials
172 WAF6320 1 SEAL シール PL
173 WAF6330 1 SEAL シール PL
174 S4057A 2 SENSOR センサ ZG553B-ORGA20 OT
CP-642E PARTS LIST ver08
22 - 1 - 4
22.1.防音カバー(WAF)
22.1.Noise reduction cover(WAF)

CP-642E PARTS LIST ver08
22 - 2 - 1
22.2.防音カバー(WAF)
22.2.Noise reduction cover(WAF)
22.2.防音カバー(WAF)
22.2.Noise reduction cover(WAF)
タテx173.205
Ref.31-1
Ref.31-1
Ref.31-1
Ref.33-7
Ref.19-4
208
176
165
175
161
175
161
175
161
183
162
176
167
175
161
13
13
B
A
139
26
A
x2
154
138
137
138
121
142
123
139
155
6
142
145
121
124
151
141
74
137
137
151
120
127
141
160
133
19
139
109
132
138
156
133
110
137
160
33
47
46
45
111
139
135
47
46
139
135
79
137
152
124
137
133
120
145
151
139
160
74
141
120
151
127
141
137
133
121
120
121
154
138
142
161
162
126
121
120
135
141
137
120
137
111
120
126
141
133
137
151
73
141
137
151
156
110
138
125
71
32
151
137
141
141
133
137
151
137
84
151
34
48
47
139
48
47
80
135
123
142
138
155
132
139
160
109
137
141
151
141
137
151
125
137
133
120
141
137
133
73
141
137
151
141
137
151
139
121
121
121
161
162
151
126
132
109
151
141
137
133
73
141
137
151
141
137
138
110
156
84
9
151
137
141
137
141
151
71
137
151
137
120
125
133
34
48
47
139
139
135
47
48
135
87
142
138
155
123
139
160
31
111
141
151
137
137
141
151
71
125
120
137
133
141
120
126
137
141
121
137
133
141
73
137
151
120
121
121
121
161
162
138
142
124
123
6
86
152
137
141
74
120
137
151
29
127
141
137
133
19
139
160
138
156
132
121
110
137
133
151
155
145
139
160
109
124
145
151
121
133
137
47
135
139
47
45
46
46
120
139
160
74
127
141
137
133
141
137
151
139
135
121
121
120
120
154
138
142
154
138
142
161
162
71

22.2.防音カバー(WAF)
22.2.Noise reduction cover(WAF)
番号 図番 & コード番号 個数 品名 規格 備考 材質
No. Drg.No. & Code No. QTY Description Rating Remarks Materials
6 WAF4920 2 BKT BKT FE
9 WAF6271 1 PLATE プレート FE
19 WAF6102 2 COVER カバー FE
29 WAF4014 1 DOOR 扉 FE
31 WAF4026 1 DOOR 扉 FE
32 WAF4039 1 DOOR 扉 FE
33 WAF4046 1 DOOR 扉 FE
34 AWAF8012 2 WINDOW 窓 OT
45 AWAF8022 2 WINDOW 窓 OT
46 WAF4191 4 HOLDER ホルダ FE
47 WAF4202 8 HOLDER ホルダ FE
48 WAF4232 4 HOLDER ホルダ FE
71 WAF4582 4 BKT BKT FE
73 WAF4601 4 BKT BKT FE
74 WAF4632 4 BKT BKT FE
79 WAF4693 1 STOPPER ストッパ FE
80 WAF4703 1 BKT BKT FE
84 WAF4721 2 STOPPER ストッパ FE
86 WAF4773 1 STOPPER ストッパ FE
87 WAF4783 1 BKT BKT FE
109 H5069C 4 BALL CATCH ボール キャッチ TL-91-2 OT
110 T5004T 4 HANDLE 取手 THA-211 OT
111 H3133T 7 PLUG プラグ TM-96-9 OT
120 WAF6350 16 PULLEY プーリ OT
121 WAF6340 32 PULLEY プーリ OT
123 S31971 4
SW, LIMIT
SW リミット ZCK-Y07 OT
124 WAF4562 4 BKT BKT FE
125 WAF4572 4 BKT BKT FE
126 WAF4612 4 BKT BKT FE
127 WAF4623 4 BKT BKT FE
132 K5359E SCREW, HEX SOCKET COUNTERSUNK
小ネジ 六角穴皿
M4X8L FE
133 N1085A
NUT, HEX
ナット 六角
M6 FE
135 N1079A
NUT, HEX
ナット 六角
M4 FE
137 W1024A
WASHER, LOCK
ワッシャ スプリング 6M/M FE
138 W1023A
WASHER, LOCK
ワッシャ スプリング 5M/M FE
CP-642E PARTS LIST ver08
22 - 2 - 2
22.2.防音カバー(WAF)
22.2.Noise reduction cover(WAF)