CP-642E-08JE - 第195页
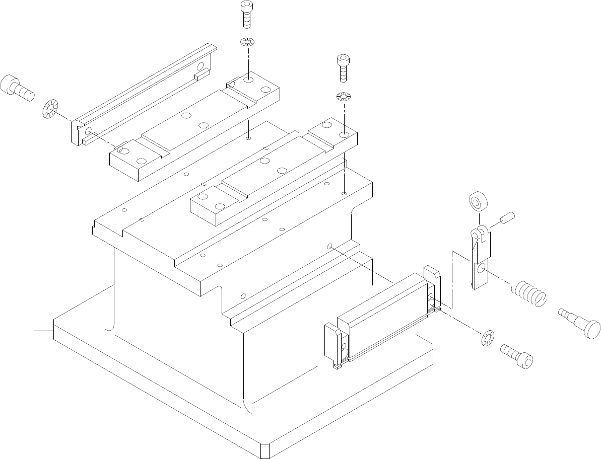
41.リールセット台(WPJ) 41.Feeder setting jig(WPJ) 番号 図番 & コード番号 個数 品名 規格 材質 No. Drg.No. & Code No. QTY Description Rating Remarks Materials 1 WPJ0681 1 BASE ベース FE 2 WPJ0690 1 PLATE, REFERENCE プレート 基準 FE 3 WPJ0700 1 …

CP-642E PARTS LIST ver08
41 - 1
41.リールセット台(WPJ)
41.Feeder setting jig(WPJ)
41.リールセット台(WPJ)
41.Feeder setting jig(WPJ)
タテx173.205
Ref.31-1
Ref.31-1
Ref.31-1
Ref.33-7
Ref.19-4
208
176
165
175
161
175
161
175
161
183
162
176
167
175
161
13
13
B
A
139
26
A
x2
15
10
2
5
9
3
16
13
6
12
13
4
8
7
11
14
1
16

41.リールセット台(WPJ)
41.Feeder setting jig(WPJ)
番号 図番 & コード番号 個数 品名 規格 材質
No. Drg.No. & Code No. QTY Description Rating Remarks Materials
1 WPJ0681 1 BASE ベース FE
2 WPJ0690 1 PLATE, REFERENCE プレート 基準 FE
3 WPJ0700 1 PLATE, REFERENCE プレート 基準 FE
4 WPJ0710 1 CLAMPER クランパ FE
5 WPJ0721 1 GUIDE, HOLDER ガイド 受け FE
6 WSD0013 2 CLAMPER クランパ FE
7 WSD0641 2 BOLT ボルト FE
8 WSD0651 2 SPRING スプリング FE
9 H4435T 2 BEARING, MINIATURE ベアリング ミニチュア L-1150ZZ OT
10 R5025T 2 ROLLER, NEEDLE ローラ ニードル 5゚X10 OT
11 W1013A 2 WASHER, CONICAL ワッシャ 皿 M-6-H FE
12 W1012A 2 WASHER, CONICAL ワッシャ 皿 M-5-L FE
13 W1011A 12 WASHER, CONICAL ワッシャ 皿 M-4-L FE
14 H5321A 2 BOLT, HEX SOCKET ボルト 六角穴 M6X12 FE
15 H5300A 2 BOLT, HEX SOCKET ボルト 六角穴 M5X15 FE
16 H5289A 12 BOLT, HEX SOCKET ボルト 六角穴 M4X12 FE
CP-642E PARTS LIST ver08
41 - 2
41.リールセット台(WPJ)
41.Feeder setting jig((WPJ)

CP-642E PARTS LIST ver08
42 - 1
42.シャッタ(オプション)(WAF)
42.Shutter(Option)(WAF)
42.シャッタ(オプション)(WAF)
42.Shutter(Option)(WAF)
タテx173.205
Ref.31-1
Ref.31-1
Ref.31-1
Ref.33-7
Ref.19-4
208
176
165
175
161
175
161
175
161
183
162
176
167
175
161
13
13
B
A
139
26
A
x2
40
37
B
37
B
A
53
43
15
16
1
14
49
37
15
16 45
37
18
40
17
9
33
40
37
30
55
10
35
32
29
38
42
54
39
36
38
44
39
51
4
36
42
8
44
42
23
24
12
24
24
25
24
27
27
3
39
28
26
37
32
46
6
36
37
32
19
32
19
37
31
37
C
37
31
A
13
33
33
40
D
D
C
40
37
45
22
57
40
37
45
22
56
20
21
20
60
21
21
60
21
D
C
43
2
37
40
33
18
15
37
53
45
16
38
17
14
54
52
19
19
8
32
37
32
37
42
44
36
39
11
24
24
24
24
25
23
4
38
3
44
29
42
55
36
39
37
40
30
32
47
9
48
16
15
13
E
40
F
37
45
28
32
27
46
42
22
39
37
5
36
27
26
E
F
35
37
40
37
31
31
37
40
37
33
22
59
60
21
40
37
45
F
20
20
21
60
21
21
E
58