CP-642E-08JE - 第36页
CP-642E P ARTS LIST ver08 6 - 2 - 1 6 . 2 . 基板クランプ( W S S ) 6 . 2 . B o a r d c l a m p i n g u n i t ( W S S ) 6 . 2 . 基板クランプ( W S S ) 6 . 2 . B o a r d c l a m p i n g u n i t ( W S S ) タ テ x 1 7 3 . 2 0 5 R e f . 3 …

6.1.基板クランプ(WSS)
6.1.Board clamping unit(WSS)
番号 図番 & コード番号 個数 品名 規格 備考 材質
No. Drg.No. & Code No. QTY Description Rating Remarks Materials
160 W1012A
WASHER, CONICAL
ワッシャ 皿
M-5-L FE
161 H5357M SCREW, HEX SOCKET COUNTERSUNK
小ネジ 六角穴皿
M3X6L FE
162 AWSS8702 1 RAIL,CLAMP レール クランプ OT
163 AWSS8800 1 RAIL,CLAMP レール クランプ OT
注1.仕様選択部品]WSS5160(t=0.4 y=7.62),WSS5170(T=1.65 y=6.35),WSS5180(t=2.4 y=5.6)
注2.仕様選択部品]WSS5191(t=0.4 y=7.62),WSS5201(t=1.65 Y=6.35),WSS5211(t=2.4 y=5.6)
Note.1:(Specified part selection)]WSS5160(t=0.4 y=7.62),WSS5170(T=1.65 y=6.35),WSS5180(t=2.4 y=5.6)
Note.2:(Specified part selection)]WSS5191(t=0.4 y=7.62),WSS5201(t=1.65 Y=6.35),WSS5211(t=2.4 y=5.6)
CP-642E PARTS LIST ver08
6 - 1 - 5
6.1.基板クランプ(WSS)
6.1.Board clamping unit(WSS)

CP-642E PARTS LIST ver08
6 - 2 - 1
6.2.基板クランプ(WSS)
6.2.Board clamping unit(WSS)
6.2.基板クランプ(WSS)
6.2.Board clamping unit(WSS)
タテx173.205
Ref.31-1
Ref.31-1
Ref.31-1
Ref.33-7
Ref.19-4
208
176
165
175
161
175
161
175
161
183
162
176
167
175
161
13
13
B
A
139
26
A
x2
正逆流れ
Board Flow Changeover Manual
36
38
127
139
99
20
127
141
109
108
110
48
39
40
18
122
105
121
106
121
107
49
154
153
39
48
149
73
41
19
122
39
112
48
108
109
121
111
122
20
127
141
37
99
38
127
139
41
73
39
48
156
49
18
122
38
36
127
139
逆流れ
141
20
127
99
Right-to-Left Board Flow
149
155
105
121
108
109
115
116
121
37
99
38
141
127
20
139
127
48
111
39
40
19
122
122
19
39
48
41
73
141
127
20
157
142
153
149
154
49
139
127
38
99
37
105
142
143
113
114
121
121
110
48
122
18
40
39
109
108
139
20
127
36
99
141
38
127

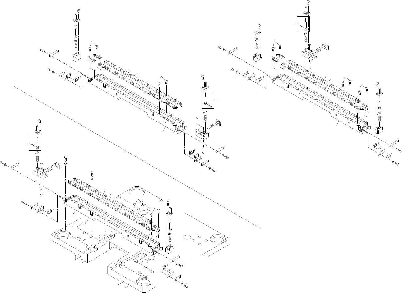
6.2.基板クランプ(WSS)
6.2.Board clamping unit(WSS)
番号 図番 & コード番号 個数 品名 規格 備考 材質
No. Drg.No. & Code No. QTY Description Rating Remarks Materials
18 WSS4303 1 HOLDER, PIN ホルダ ピン FE
19 WSS4313 1 HOLDER, PIN ホルダ ピン FE
20 WSS4351 2 PLATE, STOPPER プレート ストッパ FE
36 WSS4720 1 BKT, SENSOR BKT センサ FE
37 WSS4730 1 BKT, SENSOR BKT センサ FE
38 WSS4742 2 PLATE プレート FE
39 WSS4750 2 DOG ドッグ FE
40 WSS4760 1 PIN, LOCATING ピン 位置決め φ3 注1. Note1. FE
41 AWSS8510 1 PIN, DIAMOND-SHAPED ピン ダイヤ φ3 注2. Note2. OT
48 GPT0550 2 SPRING スプリング FE
49 WSS5330 1 SPRING スプリング FE
73 S1021A 1 SIR-CLIP サークリップ ST-EW-3 OT
99 S4032T 1 SENSOR センサ UM-T50TV OT
105 WSS4842 1 GUIDE ガイド AL
106 WSS4851 1 COVER 蓋 FE
107 WSS4864 1 COVER 蓋 FE
108 WSS4874 1 CLAMPER クランパ FE
109 WSS4884 1 CLAMPER クランパ FE
110 WSS4892 1 BLOCK ブロック FE
111 WSS4902 1 BLOCK ブロック FE
112 WSS4911 1 COVER カバー AL
113 WSS4921 1 COVER 蓋 FE
114 WSS4934 1 COVER 蓋 FE
115 WSS4941 1 COVER 蓋 FE
116 WSS4954 1 COVER 蓋 FE
121 K5261A
SCREW, HEX SOCKET BUTTON
小ネジ六角穴ボタン M5X10L FE
122 K5255T
SCREW, HEX SOCKET BUTTON
小ネジ六角穴ボタン M3X6L FE
127 W1021A
WASHER, LOCK
ワッシャ スプリング 3M/M FE
139 H5276A
BOLT, HEX SOCKET
ボルト 六角穴
M3X10L FE
141 H5274A
BOLT, HEX SOCKET
ボルト 六角穴
M3X6L FE
142 W1012A
WASHER, CONICAL
ワッシャ 皿
M-5-L FE
143 H5304A
BOLT, HEX SOCKET
ボルト 六角穴
M5X25L FE
149 WSS5250 1 PIN, PIVOT ピン 支点 FE
153 WSS5340 1 BLOCK ブロック FE
154 WSS5350 1 LEVER レバー FE
CP-642E PARTS LIST ver08
6 - 2 - 2
6.2.基板クランプ(WSS)
6.2.Board clamping unit(WSS)