CP-642E-08JE - 第78页
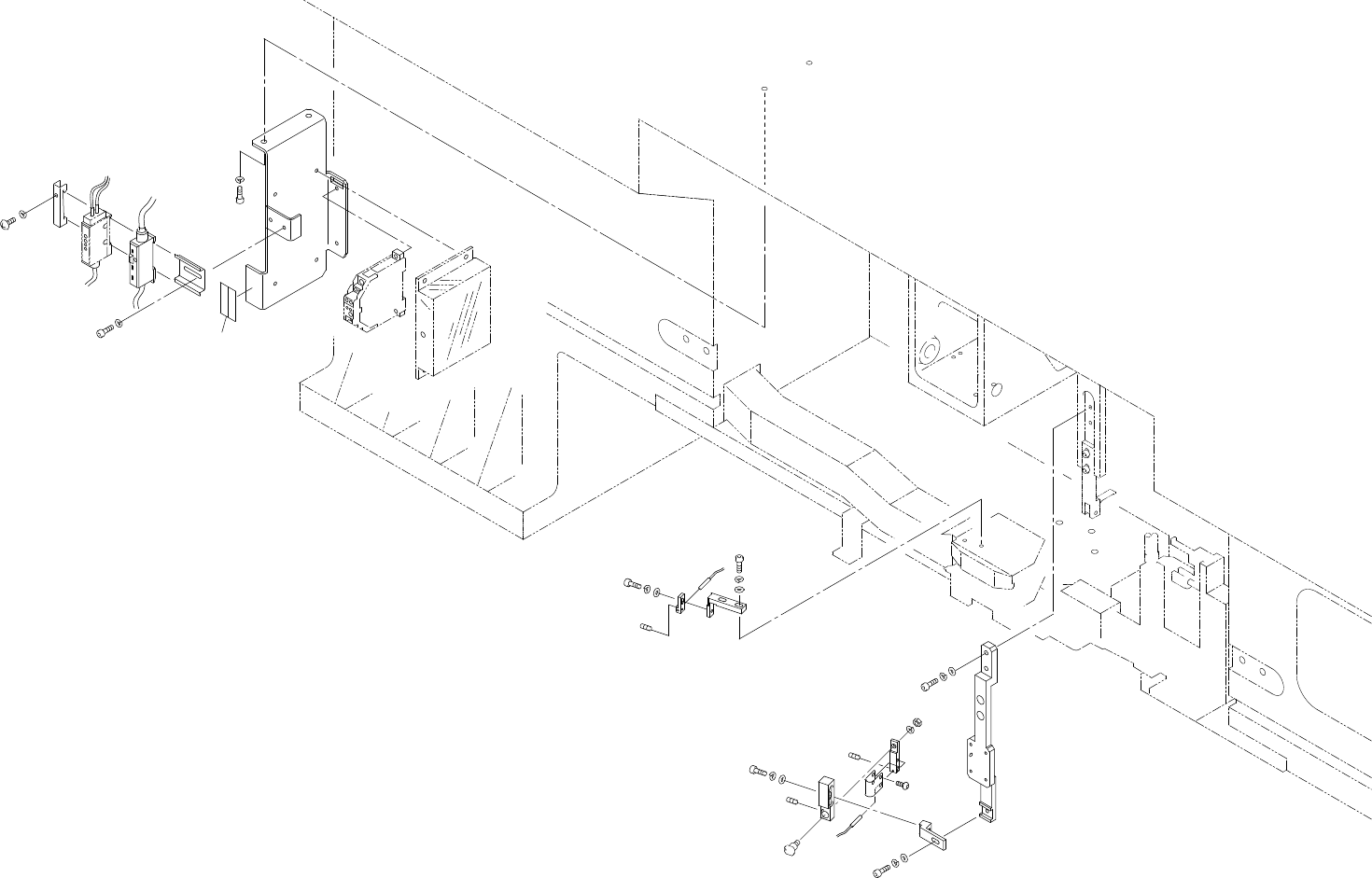
13.第2 ST(パーツチェック)(WGZ) 13.ST 2(Parts check)(WGZ) 番号 図番 & コード番号 個数 品名 規格 備考 材質 No. Drg.No. & Code No. QTY Description Rating Remarks Materials 1 WGZ0280 1 BKT BKT FE 4 H3007H 1 SW, PHOTOELECTRIC SW 光電 FU-59(2000)…

CP-642E PARTS LIST ver08
13 - 1
13.第2 ST(パーツチェック)(WGZ)
13.ST 2(Parts check)(WGZ)
13.第2 ST(パーツチェック)(WGZ)
13.ST 2(Parts check)(WGZ)
タテx173.205
Ref.31-1
Ref.31-1
Ref.31-1
Ref.33-7
Ref.19-4
208
176
165
175
161
175
161
175
161
183
162
176
167
175
161
13
13
B
A
139
26
A
x2
5
16
18
14
6
4
21
20
21
25
21
33
24
9
8
10
22
19
27
21
23
4
35
24
17
7
22
30
27
1
17
23
20
15
32
31
34
21
24
36
37
12,28,29

13.第2 ST(パーツチェック)(WGZ)
13.ST 2(Parts check)(WGZ)
番号 図番 & コード番号 個数 品名 規格 備考 材質
No. Drg.No. & Code No. QTY Description Rating Remarks Materials
1 WGZ0280 1 BKT BKT FE
4 H3007H 1 SW, PHOTOELECTRIC SW 光電 FU-59(2000) OT
5 WGZ0330 1 BKT BKT FE
6 WGZ0051 1 PLATE プレート FE
7 A1040A 1 AMPLIFIER アンプ FS2-60 OT
8 A5043T 1 RETAINER, RAIL 押え レール PFP-10 OT
9 WGZ0190 1 RAIL レール OT
10 WGZ0152 1 BKT BKT FE
12 WGZ0170 1 SEAL シール PL
14 H5275A BOLT, HEX SOCKET ボルト 六角穴 M3X8L FE
15 H5277A BOLT, HEX SOCKET ボルト 六角穴 M3X12L FE
16 H5286A BOLT, HEX SOCKET ボルト 六角穴 M4X6L FE
17 H5289A BOLT, HEX SOCKET ボルト 六角穴 M4X12L FE
18 H5290A BOLT, HEX SOCKET ボルト 六角穴 M4X15L FE
19 H5300A BOLT, HEX SOCKET ボルト 六角穴 M5X15L FE
20 W1021A WASHER, LOCK ワッシャ スプリング 3M/M FE
21 W1022A WASHER, LOCK ワッシャ スプリング 4M/M FE
22 W1023A WASHER, LOCK ワッシャ スプリング 5M/M FE
23 W1042A WASHER, FLAT ワッシャ 平 4W-3 FE
24 W1043A WASHER, FLAT ワッシャ 平 4W-4 FE
25 K5233A SCREW, ROUND 小ネジ 丸 M4X06 FE
27 N4016A SCREW, HEX SOCKET SET ネジ 六角穴止め M2X2L FE
28 WGZ0200 1 SEAL(ENGLISH) シール PL
29 WGZ0230 1 SEAL(FRENCH) シール PL
30 WGZ0320 1 LEVER レバー FE
31 MPK1090 1 PIN ピン FE
32 H3165A 1 PLUNGER, BALL プランジャ ボール BST-4 OT
33 N1082A NUT, HEX ナット 六角 M5 P=0.8 FE
34 WGZ1450 1 HOLDER ホルダ FE
35 WGZ1460 1 BKT BKT FE
36 WGZ0311 1 COVER, PROTECTIVE カバー 保護 FE
37 K5255A SCREW, HEX SOCKET BUTTON 小ネジ 六角穴ボタン M3X4L FE
CP-642E PARTS LIST ver08
13 - 2
13.第2 ST(パーツチェック)(WGZ)
13.ST 2(Parts check)(WGZ)

CP-642E PARTS LIST ver08
14 - 1
14.第5 ST(ノズルθ位置決め)(WPP)
14.ST 5(Nozzle theta positioning)(WPP)
14.第5 ST(ノズルθ位置決め)(WPP)
14.ST 5(Nozzle theta positioning)(WPP)
タテx173.205
Ref.31-1
Ref.31-1
Ref.31-1
Ref.33-7
Ref.19-4
208
176
165
175
161
175
161
175
161
183
162
176
167
175
161
13
13
B
A
139
26
A
x2
C
B
A
4
B
C
A
31
19
15
31
38
11
40
31
16
31
42
31
25
1
41
41
6
8
31
12
19
8
17
26
27
30
27
30
37
9
39
30
18
30
19
8
36
29
41
2
8
19
41
20
14
32
28
7
21
10
13
22
43
33
21
28
3
30
24
5
35
23
44
38
31