CP-642E-08JE - 第93页
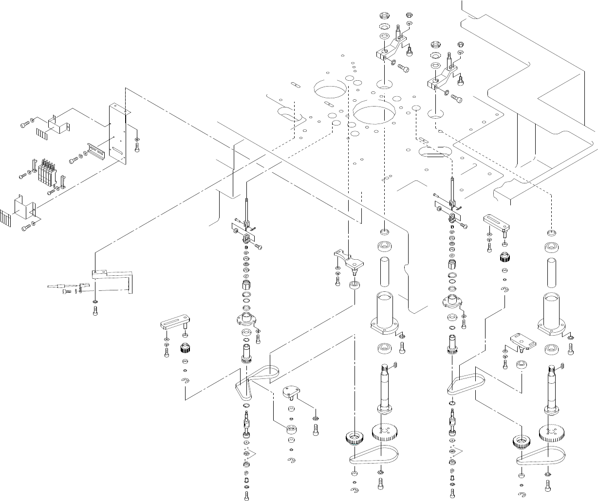
16.第10 ST(装着角度ファインθ),第12 ST(F角度リバース)(WPQ) 16.ST 10(Fine theta),ST 12(Reverse fine theta)(WPQ) 番号 図番 & コード番号 個数 品名 規格 備考 材質 No. Drg.No. & Code No. QTY Description Rating Remarks Materials 38 N4014A SCREW, HEX SOC…

16.第10 ST(装着角度ファインθ),第12 ST(F角度リバース)(WPQ)
16.ST 10(Fine theta),ST 12(Reverse fine theta)(WPQ)
番号 図番 & コード番号 個数 品名 規格 備考 材質
No. Drg.No. & Code No. QTY Description Rating Remarks Materials
1 H4197T 2 BEARING, BALL ベアリング ボール 6804ZZ OT
2 WPQ0720 2 HOUSING ハウジング FE
3 WPQ0382 2 COLLAR カラー FE
4 WPQ5075 2 SHAFT, SPLINE シャフト スプライン OT
5 WPQ5092 2 PULLEY プーリ OT
6 WPQ0212 1 BEARING ベアリング FE
7 WPQ0250 2 SPRING スプリング FE
8 WPQ0730 1 HOLDER ホルダ FE
9 WPQ0230 2 RING リング FE
10 WPQ0242 2 RING リング FE
11 WPQ0463 2 DOG ドッグ AL
12 H4104A 2 BEARING, BALL ベアリング ボール A2520 OT
13 S1038A 2 CIR-CLIP サークリップ STW20 OT
14 S1002A 4 CIR-CLIP サークリップ RTW15 OT
15 S1040A 2 CIR-CLIP サークリップ STW30 OT
16 WPQ0740 1 HOLDER ホルダ FE
17 WPQ0602 1 BEARING ベアリング FE
18 SAM6140 2 MOTOR, AC SERVO モータ ACサーボ OT
19 WPQ0661 1 PLATE プレート FE
20 WPQ5021 2 PULLEY プーリ OT
21 H5065A 8 BALL, STEEL ボール スチール 3.0 mm OT
23 WPQ0440 1 BKT BKT FE
24 WPQ0540 1 BKT, SENSOR BKT センサ FE
25 WPQ0522 1 BKT BKT FE
26 WPQ0621 1 BKT BKT FE
27 WPQ0510 2 SPRING スプリング FE
28 WPQ0330 2 COLLAR カラー FE
29 WPQ0644 1 BRAKE ブレーキ FE
30 H4287T 2 BEARING, SLIDE ベアリング スライド LM5UU OT
31 WPQ0320 2 SHAFT シャフト FE
32 WPQ0634 1 BKT, SENSOR BKT センサ FE
33 WPQ0551 1 BKT, SENSOR BKT センサ FE
34 WPQ0563 1 BKT, SENSOR BKT センサ FE
35 WPQ0683 1 BKT BKT FE
37 H4521K 2 BELT, TIMING ベルト タイミング 295-5GT-9 OT
CP-642E PARTS LIST ver08
16 - 3
16.第10 ST(装着角度ファインθ),第12 ST(F角度リバース)(WPQ)
16.ST 10(Fine theta),ST 12(Reverse fine theta)(WPQ)

16.第10 ST(装着角度ファインθ),第12 ST(F角度リバース)(WPQ)
16.ST 10(Fine theta),ST 12(Reverse fine theta)(WPQ)
番号 図番 & コード番号 個数 品名 規格 備考 材質
No. Drg.No. & Code No. QTY Description Rating Remarks Materials
38 N4014A SCREW, HEX SOCKET SET ネジ 六角穴止め M3X4L FE
39 N4012A SCREW, HEX SOCKET SET ネジ 六角穴止め M3X8L FE
40 H5263A BOLT, HEX SOCKET ボルト 六角穴 M3X18L FE
41 H5289A BOLT, HEX SOCKET ボルト 六角穴 M4X12L FE
42 N4036A SCREW, HEX SOCKET SET ネジ 六角穴止め M5X5L FE
43 H5300A BOLT, HEX SOCKET ボルト 六角穴 M5X15L FE
45 H5324A BOLT, HEX SOCKET ボルト 六角穴 M6X20L FE
46 W1021A WASHER, LOCK ワッシャ スプリング 3M/M FE
47 W1010A WASHER, CONICAL ワッシャ 皿 M-3-L FE
48 W1022A WASHER, LOCK ワッシャ スプリング 4M/M FE
49 S40541 4 SENSOR, FIBER センサ ファイバ HPF-S054-A(0.55M) OT
50 W1044A WASHER, FLAT ワッシャ 平 4W-5 FE
51 W1023A WASHER, LOCK ワッシャ スプリング 5M/M FE
52 W1024A WASHER, LOCK ワッシャ スプリング 6M/M FE
53 N1076A NUT, HEX ナット 六角 M3 FE
54 N1082A NUT, HEX ナット 六角 M5 FE
55 WPQ0670 1 BKT BKT FE
56 WPQ0690 1 PLATE プレート FE
57 W1045A WASHER, FLAT ワッシャ 平 4W-6 FE
58 H5300A BOLT, HEX SOCKET ボルト 六角穴 M5X15L FE
59 H5290A BOLT, HEX SOCKET ボルト 六角穴 M4X15L FE
60 W1043A WASHER, FLAT ワッシャ 平 4W-4 FE
61 H5330A BOLT, HEX SOCKET ボルト 六角穴 M6X40L FE
63 WPQ0811 2 ROD, JOINT ロッド ジョイント FE
64 WPQ0850 2 PIN ピン FE
65 H42726 2 BEARING, SPHERICAL ベアリング 球面 NB-5 OT
66 WPQ0791 2 RETAINER, BEARING 押え ベアリング FE
67 WPQ0771 2 NUT ナット FE
68 H4118T 4 BEARING, THRUST ベアリング スラスト SST-1810DSG OT
69 W1008T 2 WASHER ワッシャ WW-12 FE
70 WPQ0760 2 COLLAR カラー FE
71 WPQ0784 2 HOLDER ホルダ FE
72 K5255H SCREW, HEX SOCKET BUTTON 小ネジ 六角穴ボタン M3X5L FE
73 H2025A 2 PIN, SNAP ピン スナップ SSP-5 OT
CP-642E PARTS LIST ver08
16 - 4
16.第10 ST(装着角度ファインθ),第12 ST(F角度リバース)(WPQ)
16.ST 10(Fine theta),ST 12(Reverse fine theta)(WPQ)

CP-642E PARTS LIST ver08
17 - 1
17.第3 ST(装着角度プリθ),第13 ST(P角度リバース)(WPQ)
17.ST 3(Pre theta),ST 13(Reverse pre theta)(WPQ)
17.第3 ST(装着角度プリθ),第13 ST(P角度リバース)(WPQ)
17.ST 3(Pre theta),ST 13(Reverse pre theta)(WPQ)
タテx173.205
Ref.31-1
Ref.31-1
Ref.31-1
Ref.33-7
Ref.19-4
208
176
165
175
161
175
161
175
161
183
162
176
167
175
161
13
13
B
A
139
26
A
x2
43
72
45
64
57
44
68
23
25
24
25
18
22
70
71
63
71
27
29
2
32
31
35
31
65
77
37
34
33
62
72
22
18
19
47
28
61
72
22
18
19
21
70
19
56
66
1
64
30
3
5
17
6
7
8
46
9
8
11
60
69
60
69
12
10
13
14
82
90
83
84
87
91
20
89
88
86
83
69
85
92
63
23
88
89
84
92
91
87
86
85
69
83
13
83
90
82
14
12
10
71
11
8
9
48
8
7
6
5
3
2
1
66
56
4
70
29
25
24
25
18
22
40
70
71
64
77
28
72
47
19
18
22
62
35
31
32
30
65
31
37
34
33
54
55
38
41
75
73
39
72
64
54
55
38
36
72
64
39
73
75
59
68
53
80
81
68
57
58
52
67
68
68
51
93
68
94
93
68
94
57
49,78,95
50
4