JX-300LED_维修调整要领书 - 第28页
Rev 1.0 维修调整要领书 1-21 1-7-2 . Y 轴塑料导轨的更换 Y 轴塑料导轨(货号 40046022 ) 1) 松开 NM3061232 TN , 从螺母板上卸下 Y 轴塑料导轨。 松开 SL3061232TN ,从 X 架端组件卸下 Y 轴塑料导轨 。 2) 松开 SL6061092TN ,卸下电缆夹 YB。 3) 松开 Y 轴塑料导轨架,卸下束线,进行更换 。 4) 按照相反的顺序进行组装 。 此时,请注意塑料导轨…

Rev 1.0
维修调整要领书
1-20
1-7.塑料导轨的更换
1-7-1.X轴塑料导轨的更换
X轴塑料导轨(货号 40046023)
1) 松开 SL3051292TN、NM6060001SC,从螺母板及 X 轴框架组中卸下 X 轴塑料导轨。
2) 松开SL6040892TN,卸下电缆夹。
3) 打开X轴塑料导轨,卸下束线进行更换。
4) 按照相反的顺序进行组装。此时,请注意轨道内的电线不要短路。
图1-7-1-1
电缆夹橡胶
X
电缆夹 X
CB 隔片
螺母板
X 塑料导轨
X 轴机架组
※从后面看到的图

Rev 1.0
维修调整要领书
1-21
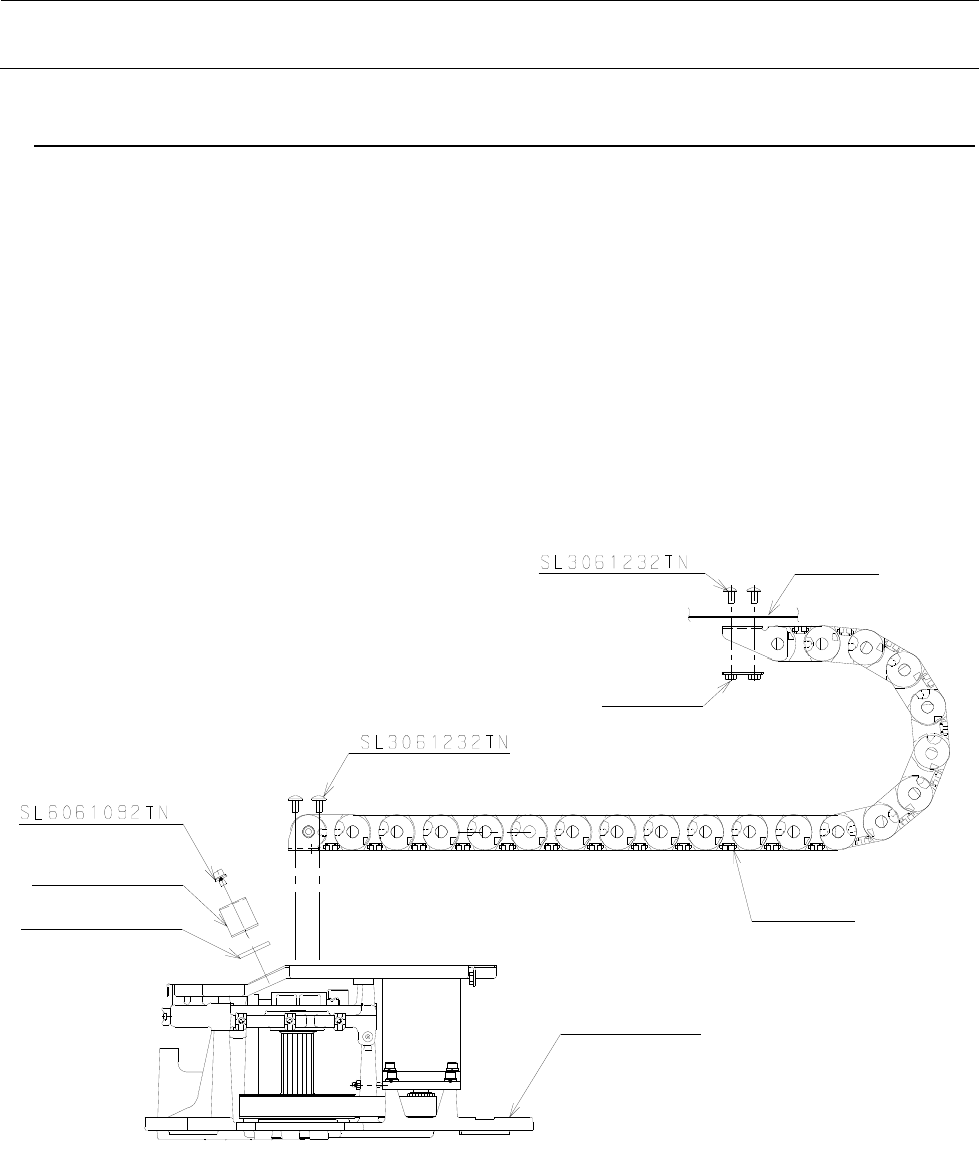
1-7-2.Y轴塑料导轨的更换
Y轴塑料导轨(货号 40046022)
1) 松开NM3061232 TN,从螺母板上卸下Y轴塑料导轨。松开SL3061232TN,从X架端组件卸下
Y轴塑料导轨。
2) 松开SL6061092TN,卸下电缆夹YB。
3) 松开Y轴塑料导轨架,卸下束线,进行更换。
4) 按照相反的顺序进行组装。此时,请注意塑料导轨内的束线不要短路。
图1-7-2-1
电缆夹 YB
电缆夹橡胶 Y
护罩 CUL
Y 塑料导轨
X 轴机架 L 组
螺母板

Rev 1.0
维修调整要领书
1-22
1-8.XY拖链电缆束线的更换要领说明
1-8-1.拆下X电缆
1) 取下贴装头顶盖,卸下与 XY 拖链电缆相连的各类插接器和 1394 机器人电缆、OPTICAL FIBER
CABLE 7M。
图1-8-1-1
OPTICAL FIBER CABLE 7M
1394 机器人电缆
XY 拖链电缆
图1-8-1-2