JX-300LED_维修调整要领书 - 第61页
Rev 1.0 维修调整要领书 4-1 为了防止突然的起动造成事故,请关掉电源之后再进行操作。 危险 4 OCC 装配 4-1 . OCC 装配件更换 1) 请取下有头螺钉 ① 、平螺丝 ④ ,卸下摄像机托架。 2) 摄像机组件被有头螺钉 ② 所固定,照明组件被有头螺钉 ③ 所固定。 拆掉各个连接器,取下各自的安装螺钉,进行更换。 3) 安装时,请按照相反的顺序进行操作。 4) 更换摄像机组件后,请进行焦点调整、 MS 参数输入。 更换…

Rev 1.0
维修调整要领书
3-8
更换贴装头主电路板和伺服放大器电路板时,请切断图 3-4-2 所示的束线带,使各线束不受到负载,
然后再拆下更换。
并且,请注意不要对连接器根部施加 60°以上弯曲负载。
多次的弯曲负载有可能造成断线。
60°
图 3-4-2 贴装头部电路板配置图 图 3-4-3 放大图

Rev 1.0
维修调整要领书
4-1
为了防止突然的起动造成事故,请关掉电源之后再进行操作。
危险
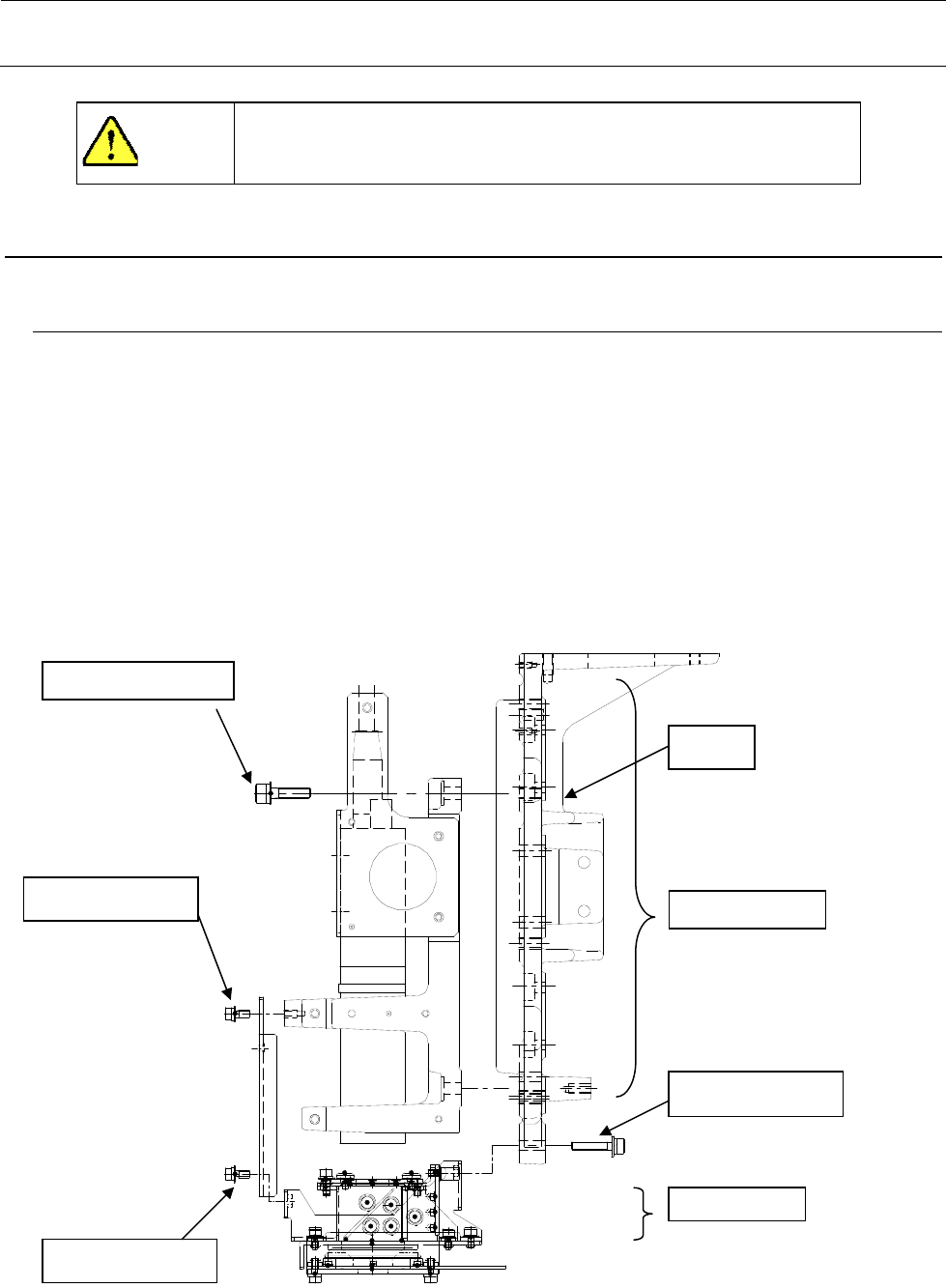
4 OCC装配
4-1.OCC装配件更换
1) 请取下有头螺钉①、平螺丝④,卸下摄像机托架。
2) 摄像机组件被有头螺钉②所固定,照明组件被有头螺钉③所固定。
拆掉各个连接器,取下各自的安装螺钉,进行更换。
3) 安装时,请按照相反的顺序进行操作。
4) 更换摄像机组件后,请进行焦点调整、MS 参数输入。
更换照明组件后,请进行 OCC 照明的调整。(参照 4-7 项 更换后的重新调整一览表)
图 4-1-1
OCC 装配
③有头螺钉(×2)
摄像机配件
照明组件
②有头螺钉(×4)
头板
④平螺丝(×1)
①有头螺钉(×2)

Rev 1.0
维修调整要领书
4-2
4-2.CCD摄像机、镜头的更换
1) 4-1.OCC 配件的更换要领,从摄像机板上卸下摄像机配件。
2) 请拆下用于固定 CCD 摄像机、镜头的固定螺,进行钉更换。
3) 安装时。请按照相反的顺序进行。
(给圆头螺钉涂敷粘结剂 LOCTITE242,请以安装扭矩 1.0Nm 进行固定。)
4) 更换后,请进行焦点调整、MS参数输入。(参照 4-7 更换后的再调整一览)
六角孔螺栓(×4)
镜头
圆螺纹螺钉(×2)
涂粘结剂 LOCTITE242
CCD 摄像机
有头螺钉(×2)
图 4-2-1
CCD 摄像机/镜头