JX-300LED_维修调整要领书 - 第64页
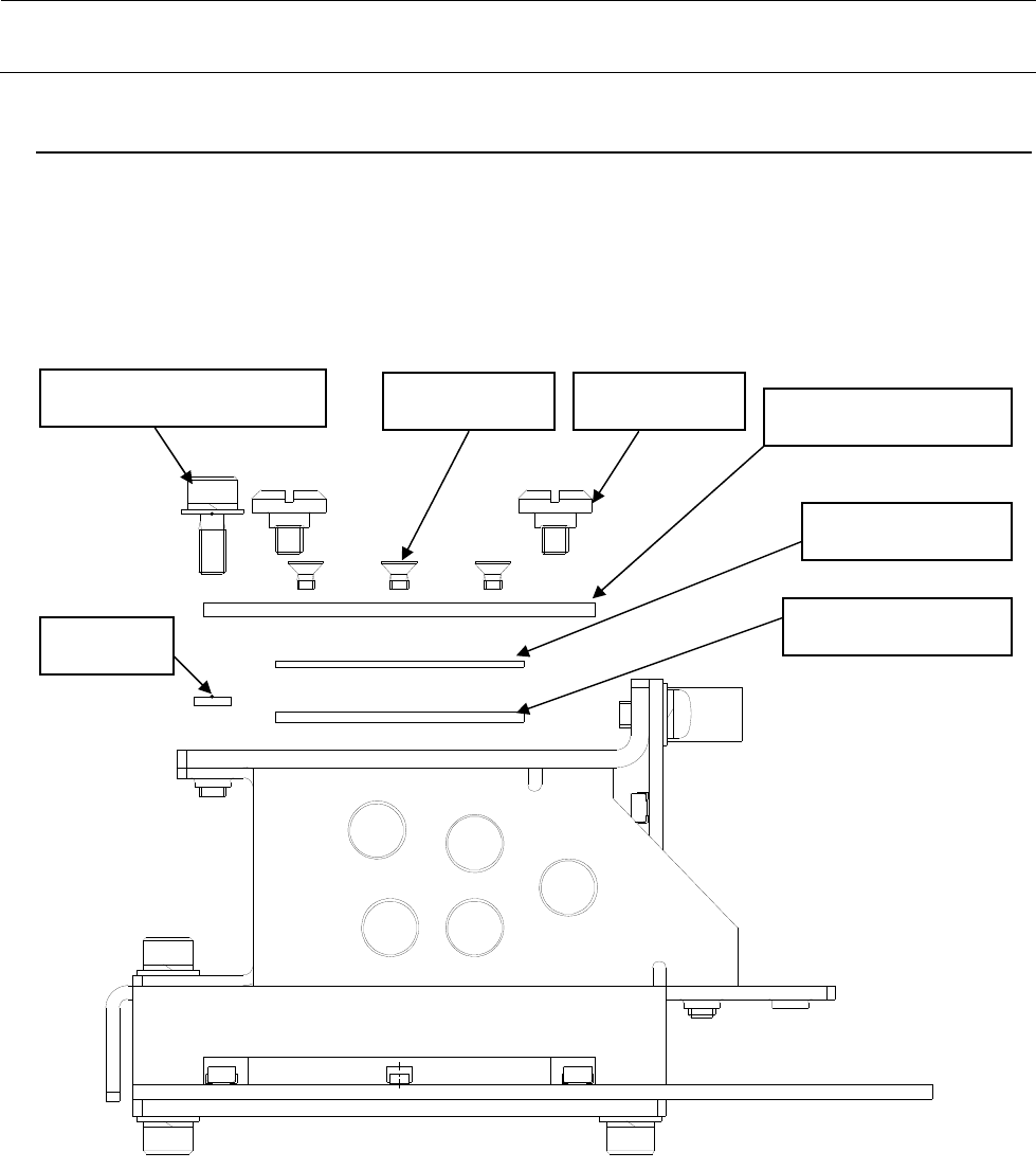
Rev 1.0 维修调整要领书 4-4 4-4 . 滤光镜的更换 1) 按照 OCC 更换配件的要领,从贴装头板卸下照明配件。 2) 卸下带垫片六角孔螺栓、环、平头螺丝,再卸下照明滤光镜U支架、滤光镜、导板。 3) 卸下平螺丝,更换滤光镜。 4) 安装时,请按照相反的顺序安装。 5) 更换后,进行偏光滤光镜、 OCC 照明的调整 。 ( 参照 4-7 更换后的重新调整一览 ) 图 4-4-1 滤光镜的更换 平头螺丝 (× 2 ) 平螺丝…

Rev 1.0
维修调整要领书
4-3
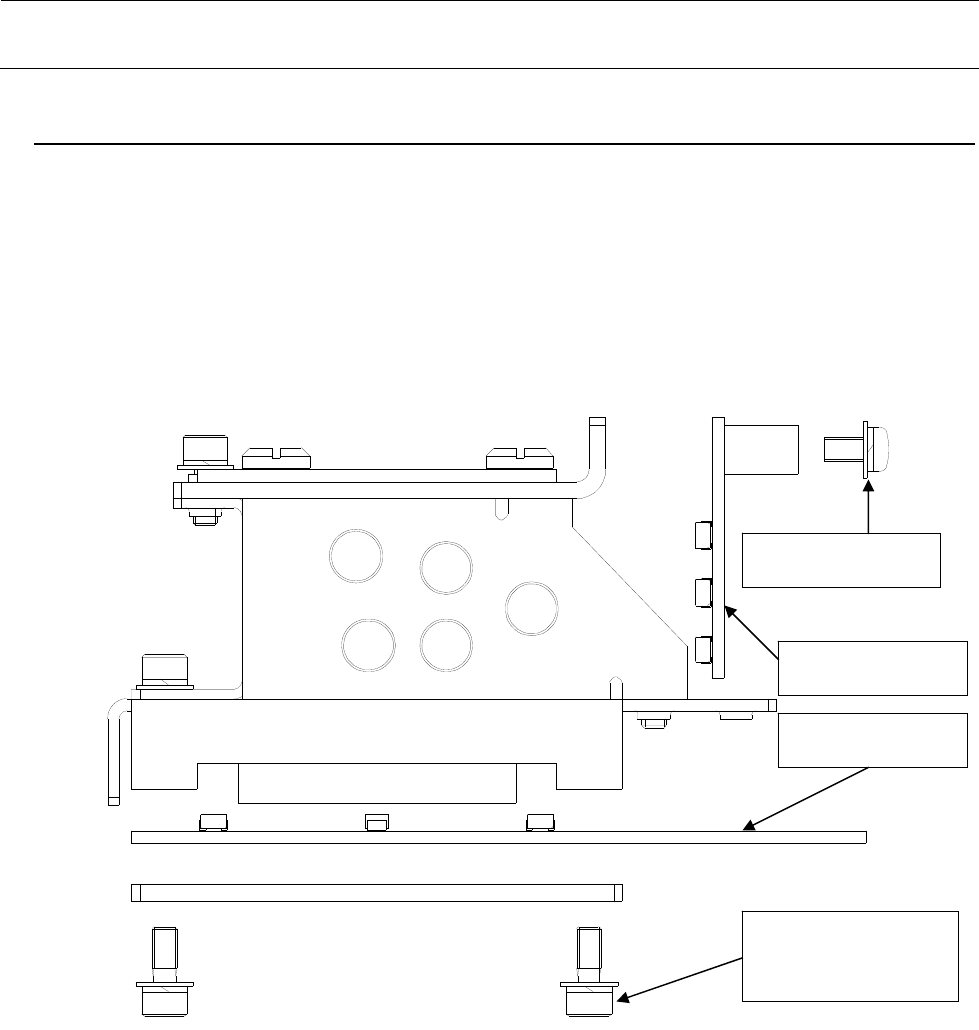
4-3.OCC同轴/角度照明电路板组件的更换
1) 按照 4-1. OCC 配件的更换要领,从头板卸下照明配件。
2) 卸下圆头螺丝①,更换 OCC 同轴照明电路板组件。
3) 卸下带垫片六角孔螺栓②,更换 OCC 角度照明电路板组件。
4) 安装时,请按照相反的顺序进行。
5) 更换后,请进行照明滤光器 U、OCC 灯光的调整。(参照 4-7 更换后的重新调整一览)
图 4-3-1 OCC 同轴/角度照明电路版的更换
①圆螺丝(×2)
②带垫片六角孔螺栓
(×4)
同轴照明电路版组
角度照明电路版组

Rev 1.0
维修调整要领书
4-4
4-4.滤光镜的更换
1) 按照 OCC 更换配件的要领,从贴装头板卸下照明配件。
2) 卸下带垫片六角孔螺栓、环、平头螺丝,再卸下照明滤光镜U支架、滤光镜、导板。
3) 卸下平螺丝,更换滤光镜。
4) 安装时,请按照相反的顺序安装。
5) 更换后,进行偏光滤光镜、OCC照明的调整。(参照 4-7 更换后的重新调整一览)
图 4-4-1 滤光镜的更换
平头螺丝(×
2)平螺丝(×4)
带垫片六角孔螺栓(×1)
环(×1)
照明滤光镜
U
支架(×
1)
滤光镜(×1)
导板(×1)

Rev 1.0
维修调整要领书
4-5
※偏光滤光镜的调整
1) 把白色的陶瓷基板放到校准部,把摄像机移动到基板上。
2) 拧松固定螺丝,转动照明滤光镜U支架,在画面最亮的状态进行固定。
3) 在最亮的状态,把OCC照明标牌如图所示贴好。
图 4-4-2 滤光镜位置调整及照明标签的粘贴
狭缝
注意
调整后,如果照明滤光镜 U 支架的狭缝位置偏移 90 度,请转动透镜滤光镜
90 度后重新调整偏光滤光镜,使狭缝的位置与图 4-4-2 的朝向相同。