JX-300LED_维修调整要领书 - 第9页
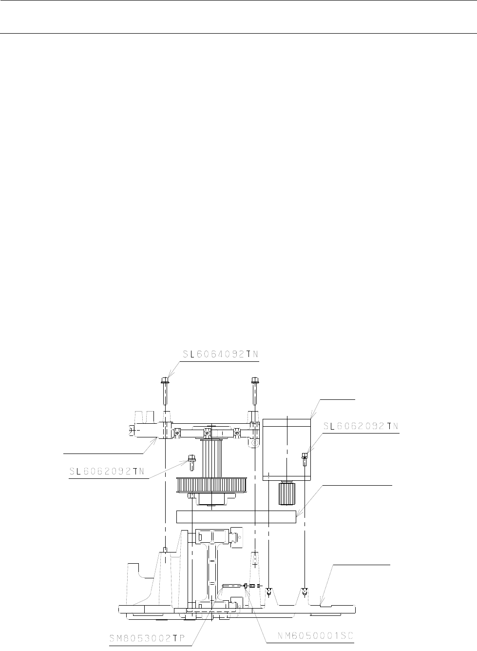
Rev 1.0 维修调整要领书 1-2 2) 拧松 NM6050001SC ,松开同步皮带 XM 的张力 SM8053002TP。 3) 卸下同步皮带 XB 。 ( 参照 1-1-2。) 4) 卸卸固定 XA 皮带轮支架组件的 SL6064092TN、 固定 XA 皮带轮的 SL6062092TN , XA 皮带轮支 架组件 。 5) 卸下固定马达组件的 SL6062092TN ,卸下马达组件 。 6) 更换同步皮带 XM 。 7) 按…

Rev 1.0
维修调整要领书
1-1
为了防止突然的起动造成事故,请关掉电源之后再进行操作。
危险
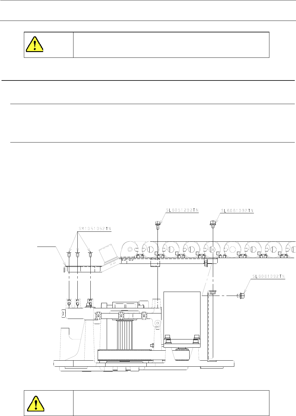
1 XY装置
1-1.同步皮带的更换和张力调整
各皮带的张力低于判定值时,需要调整皮带的张力。
判定值请参照 P1-4·规格「在市场上重新调整时」。
1-1-1.同步皮带XM
为了高效率地进行作业,请卸下侧面的护罩。卸下侧面护照的安装螺丝,从后侧把它拉出来。
1) 卸下固定CB的SM1051052TN 3个、SL6051292TN 1个、SL6061092TN 2个。(右侧没
有。)
图1-1-1-1
CB 支架
更换皮带后,请在几天后再次测量张力。
确认

Rev 1.0
维修调整要领书
1-2
2) 拧松NM6050001SC,松开同步皮带 XM 的张力SM8053002TP。
3) 卸下同步皮带XB。(参照 1-1-2。)
4) 卸卸固定XA皮带轮支架组件的SL6064092TN、固定XA皮带轮的SL6062092TN,XA皮带轮支
架组件。
5) 卸下固定马达组件的SL6062092TN,卸下马达组件。
6) 更换同步皮带 XM。
7) 按照相反的顺序组装。
8) 调整同步皮带 XM 和 XB 的张力。详细请参照 QA 表 XY 装置(1)同步皮带 XM、XB 项。(调整步
骤参照 1-4 页)
※从左侧观看的图
(右侧也同样)
X 机架端部
X 马达组件
同步皮带 XM
XA 皮带轮支架组件
图1-1-1-2

Rev 1.0
维修调整要领书
1-3
1-1-2.同步皮带XB
图1-1-2-1
X 皮带支架组
贴装头板
1) 卸下SL6053592T
N(2
个),卸下贴装头板和X皮带
支架。
2) 松开 X 皮带张力调整螺钉
(SM6057552TP)。
3) 卸下夹同步皮带的SL60
42092TN,更换皮带。
4) 以 X 皮带支架(2)和 X
皮带张紧器夹住同步皮带
XB,以 SL6042092TN 固定。
此时 SL6042092TN 涂封漆
277,然后用 5Nm 的扭力均匀
地拧紧。
图1-1-2-2
X
皮带张紧器
X 皮带撑条
X 皮带支架(2)
5) 按照相反的顺序组装起来。
6) 调整同步皮带 XB 的张力。
(调整顺序参照1-4页)