CP45NEO_Technical Reference-3rd.pdf - 第111页
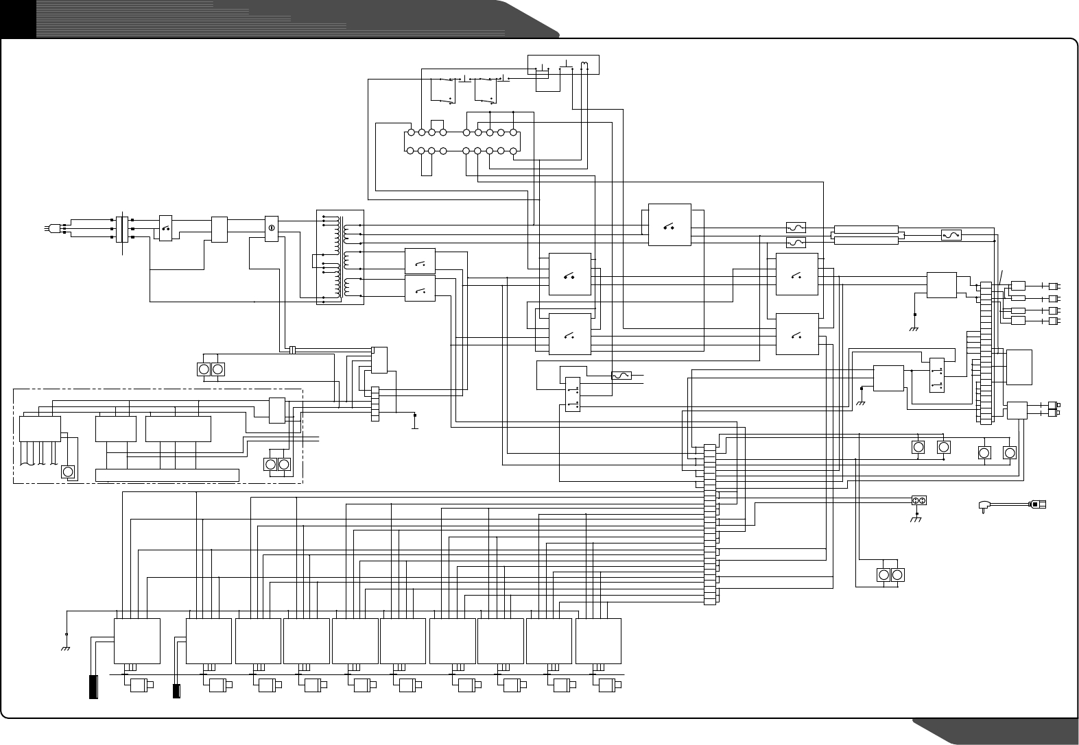
P a r t L i s t E l e c tr i c C i r c u i t I n r te r f a c e - C E 1 0 9 Page S A M S U N G T E C H W I N NO. PARTNO. PARTNAME Q'TY TYPE REMARK 1 J9061264B MAINPOWERINPUTCABLEASS'Y MK-PW05 2 J906…

E
lectric C ircuit Inrterface-C E
108 Page
S A MS UNG T E CHWIN
MK-PW49 PW01CE
PW02CE PW03CE
PW04
MK-PW08
MK-PW05
V
W E
U V
W E
U V
W E
UV
W E
UV
W E
UV
W E
UV
W E
UV
W E
UV
W E
UV
W E
U
2.0SQ,BLACK
THETADRIVER/MOTOR
MK-PW06CE
MK-PW09
MK-PW10
MK-PW09
MK-PW12
MK-PW17
MK-PW18
MK-PW21CE
PW26PCEPW25PCE PW27PCE PW27PCE
PW27PCE PW28PCE PW28PCE PW28PCE PW29PCE PW29PCE
MK-PW45CE
PW55CE
PW60CE
MK-PW51CE
MK-PW50CE
MK-PW22CE
MK-PW16
CE
MK-PW11
MK-PW07CE
MK-PW09
MK-PW10
MK-PW13CE
MK-PW13CE
MK-PW18CE
MK-PW19CE
MK-PW20CE
MK-PW20CE
MK-PW21CE
PW46CE
MK-PW45CE
MK-PW50CE
MD04
MD06
MD03
MD01
MD10
MD08
MD13-1
MD11
MD16
MD14
MD19
MD17
ENC:MD05
ENC:MD02
ENC:MD09
ENC:MD12
ENC:MD15 ENC:MD18
MD10-2
MD08
MD10-3
MD08
MD13-2
MD11
MD13-3
MD11
MK-MD20|MD21
MK-MD20|MD21
MK-MD20|MD21
M
M
M
M
MK-MD22|23|24
MK-MD25MK-MD26
MK-MD32
MK-MD27
ENC:MD09 ENC:MD09
ENC:MD12
ENC:MD12
M
M
MK-MD35
MK-MD33
MK-MD34
MD07MD07
CV08-1
MK-PW15
BLUE
BROWN
CAP6151
POWERPLUG
GREEN/YELLOW
ROVV-MO3C350
(600VCE3C)
B
A
C
MS3106B16-10S
MS3057-8A
MS3420-8
B
A
C
MS3102A16S-10P
MS25043-16
POWERCONNECTOR
3.5SQ,BLACK
3.5SQ,BLACK
3
4
1 2
65
MAINSWITCH
PI-25
21
CIRCUITBREAKER
43
FAZNB32-2-FIM0.03
3.5SQ,BLACK
3.5SQ,BLACK
3.5SQ,BLACK
3.5SQ,BLACK
NF#1
L
L
N
E
N
SUP-2030-SS
3.5SQ,BLACK
3.5SQ,BLACK
LIVE
AC220V
120V-2
110V-2
24V-1
0V-3
150VA
24V-3
150VA
100V-2
AC0V
AC0V
AC24V
AC24V
2.5KVA
110V-4
0V-5
0V-2
120V-1
100V-1
110V-1
3.5KVA
220V-5
AC0V
0V-1
E
NEUTRAL
AC0V
AC110V
AC220V
TRANSFORMER
(6.3KVA)
0V-4
3.5SQ
GREEN/YELLOW
3.5SQ,GREEN/YELLOW
3.5SQ
BLACK
3.5SQ,BLACK
DCP-52DF-200ALS
CP#1
43
1 2
AC110V
AC0V
DCP-52DF-150ALS
CP#2
43
1 2
AC110V
AC0V
3.5SQ,BLACK
3.5SQ,BLACK
3.5SQ,BLACK
A2
A1
CR#1-1
CH-3AC24
2/T1
21
22
6/T3
4/T2
5/L3
3/L2
1/L1
3.0SQ,BLACK
3.0SQ,BLACK
A2
A1
CR#1-2
CH-3AC24
2/T1
21
22
6/T3
4/T2
5/L3
3/L2
1/L1
A2
A1
CR#3
CH-3AC24
2/T1
21
22
6/T3
4/T2
5/L3
3/L2
1/L1
A2
A1
CR#2-1
CH-3AC24
2/T1
21
22
6/T3
4/T2
5/L3
3/L2
1/L1
A2
A1
CR#2-2
CH-3AC24
2/T1
21
22
6/T3
4/T2
5/L3
3/L2
1/L1
9
1
NC
14
+
13
-
12
4
5
NC
NO
8
NO
CR#4
MY2N-D(DC24V)
1/1
FUSE15A
FUSE25A
FRONTFEEDERx4
REARStTICKFEEDERx4
+24VACIN
PS#4
FG
ACIN
GND
STEPDRIVER
TH1
TH2
TH3
CONV.
MRKOR4-H
FAN FAN
FAN FAN
E
AC220VCONCENT
FORMONITOR
(VISION/MMI)
TRE
L1C
MD2
YAXIS
L2C
MD7
Z4AXIS
MD10
SAXIS
MD9
Z6AXIS
MD8
Z5AXIS
MD6
Z3AXIS
MD5
Z2AXIS
MD4
Z1AXIS
MD3
WAXIS
L2L1E
L2C
MD1
XAXIS
L1C
X
ACSERVODRIVER
Y
ACSERVODRIVER
Z1
W
ACSERVODRIVER
Z2 Z3
ACSERVODRIVER ACSERVODRIVER
Z4
ACSERVODRIVER
Z5
ACSERVODRIVER
Z6
ACSERVODRIVER
S
TB1
2/1
3/2
4/2
5/3
6/3
7/4
8/4
9/5
10/5
11/5
12/5
13/5
14/6
15/6
17/6
18/6
19/7
20/7
21/7
22/7
23/7
24/8
25/8
26/8
27/8
28/8
TB3
1/1
2/1
3/2
4/2
5/3
6/3
ACIN
PS#2-1
+12V
FG
ACIN
GND
+5V
PS#1
ACIN
FG
GND
ACIN
AC110V
AC0V
SW2
AC110V
AC0V
1
2
IN
OUT
E
OPTION(UPS)
NF#2
L
OUT IN
L
N
E
N
SN-E20H-CM
VMEBACKPLAN
CONTROLBOX
ACIN
ACIN
MRKOR4-H
GND
+24V
FG
PS#3
CN10-1
CN10-3
FROMCONV
SJ1238HA1BATx4
14
12
9
13
NO
8
NO
NC
5
4
NC
1
CR#5
+24VP
+24V
+24VG
TB2
17/6
18/7
19/7
20/7
21/7
22/7
23/8
24/8
25/8
16/6
14/6
15/6
12/5
13/5
CANBOARD
ILL.
CONV
FEEDER
HEAD
CNVPACK
SFEEDER
VSF(LN)200-05
SA100-DDW(+/-12)
MY2N-CR(AC110V)
FAN FAN
SJ9225HA1BATx2
16/6
UPSEN1
COVV-SB0.2SQ/2C
3.5SQ,BLACK
2.0SQ,BLACK
2.0SQ,BLACK
2.0SQ
BLACK
3.5SQ,BLACK
3.5SQ,BLACK
3.5SQ,BLACK
3.5SQ,BLACK
3.0SQ,BLACK
3.0SQ,BLACK
2.0SQ,BLACK
2.0SQ,BLACK
3.0SQ,BLACK
3.0SQ,BLACK
3.5SQ,BLACK
3.5SQ,BLACK
3.0SQ,BLACK
3.0SQ,BLACK
3.5SQ,GREEN/YELLOW
3.5SQ,GREEN/YELLOW
3.0SQ,BLACK
3.0SQ,BLACK
3.0SQ,BLACK
3.0SQ,BLACK
3.0SQ,BLACK
3.0SQ,BLACK
3.5SQ,GREEN/YELLOW
AC,DCPOWERCIRCUIT:BLACK
ACCONTROLCIRCUIT:RED
DCCONTROLCIRCUIT:BLUE
INTERLOCKCIRCUIT:ORANGE
NORMALWIRE:0.75SQ
LOWCURRENTWIRE:0.2SQ
DATAWIRE:0.08SQ
2.0SQ,BLACK
2.0SQ,RED
2.0SQ,RED
2.0SQ,BLACK 2.0SQ,BLACK
2.0SQ,BLACK
2.0SQ,BLACK*2
2.0SQ,BLACK
2.0SQ,BLACK
2.0SQ,BLACK 2.0SQ,BLACK
2.0SQ,BLACK
2.0SQ,BLACK
2.0SQ,BLACK
3.0SQG/Y
3.5SQ,BLACK
3.5SQ,BLACK
2.0SQ,BLACK
2.0SQ,ORANGE
2.0SQ,RED
2.0SQ,RED
0.3SQ,ORANGE
COVV-SB0.2SQ/2C
2.0SQ,RED
2.0SQ,BLACK
2.0SQ,BLACK
2.0SQ,BLACK
VCTF0.75SQ/2C*4
FANCON.
172165-1
170360-1
172233-1
170366-1
3.0SQ,BLACK
3.0SQ,BLACK
1.25SQ,BLACK
1.25SQ,BLACK
VCTF1.25SQ/3C
3.5SQ,GREEN/YELLOW
3.5SQ,BLACK
3.5SQ,BLACK
3.5SQ,BLACK
3.5SQ,BLACK
2.0SQ,BLACK
2.0SQ,BLACK
2.0SQ,BLACK
2.0SQ,BLACK
2.0SQ,BLACK
2.0SQ,BLACK
2.0SQ,BLACK
2.0SQ,BLACK
2.0SQ,BLACK
2.0SQ,BLACK
2.0SQ,BLACK
2.0SQ,BLACK
2.0SQ,BLACK
2.0SQ,BLACK
2.0SQ,BLACK
2.0SQ,BLACK
2.0SQ,BLACK
2.0SQ,BLACK
2.0SQ,BLACK
2.0SQ,BLACK
2.0SQ,BLACK
2.0SQ,BLACK
3.5SQ,BLACK
3.5SQ,BLACK
3.0SQ,BLACK
3.0SQ,BLACK
2.0SQ,BLACK
2.0SQ,BLACK
2.0SQ,BLACK
2.0SQ,BLACK
2.0SQ,BLACK
2.0SQ,BLACK
2.0SQ,BLACK
2.0SQ,BLACK
2.0SQ,BLACK
2.0SQ,BLACK
2.0SQ,BLACK
3.0SQ,BLACK
3.0SQ,BLACK
3.5SQ,GREEN/YELLOW
3.5SQ
GREEN/YELLOW
3.5SQ
GREEN/YELLOW
3.5SQ
GREEN/YELLOW
3.5SQ
GREEN/YELLOW
3.0SQ
GREEN/YELLOW
3.0SQ
GREEN/YELLOW
3.5SQ
GREEN/YELLOW
3.5SQ
GREEN/YELLOW
2.0SQ,BLACK
MSDC045A1A06
MSMA042A1A
MSDC015A3A06
MSMA012A3A
MSDC5A5A3A06
MSMA5AZA5A
MSDC5A5A3A06
MSMA5AZA5A
MSDC5A5A3A06
MSMA5AZA5A
MSDC5A5A3A06
MSMA5AZA5A
MSDC5A5A3A06
MSMA5AZA5A
MSDC5A5A3A06
MSMA5AZA5A
MSMA012A3A
CONVEYORDRIVER/MOTOR
FAN_R1 FAN_R2
FAN_L1
FAN_L2
FAN_CL
FAN_CR
TOTB2-5
TOTB2-7
9/5
8/4
11/5
10/5
ROVV-SB0.3SQ/2C
3.5SQ
GREEN/YELLOW
ACSERVODRIVER
3/2
4/2
2/1
6/3
5/3
7/4
1/1
FAN
3.0SQG/Y
3.0SQG/Y
MSDC015A3A06
-12V
FUSE35A
-.CSMD2-B440-R-CE
-.KH42JM2-851
-.4S56Q-03076S
-.CSMD2-LU340CON
CVPACKCTRL
CN1
CN7
CN5
1Step
3Step
CN6
2.0SQ,BLACK
2.0SQ,BLACK
MSDC153A4A09
ACSERVODRIVER
MSMA152A1C
IRF300S
IRN100S
RB1
RB3 RB3
RB1
MONITORPWRCABLE
FUSE4
ST300WHF
ACIN
PCP/S
-5V
FG
GND
ACIN
+5V 12V
MOTHER
BOARD
HDD FDD
2.0SQ,ORANGE
2.0SQ,BLACK
2.0SQ,BLACK
STARTSWITCH,M22-DDL-GR-X1/X0
FRONTEMGS/W
G9S-301(AC24V)
2.0SQ,RED
Y1
T21
T22
PE
14
2.0SQ,RED
24
34
42
A2
0.3SQ,ORANGE
X1
T11
2.0SQ,BLACK
REAREMGS/W
2.0SQ,BLACK
T12
B1
13
REARDOORS/W
23
33
41
A1
FRONTDOORS/W
PW23
MK-PW14R
0.5SQ,RED
0.3SQ,BLACK
0.3SQ,RED
2
X2
4
3
X1
0.3SQ,ORANGE
MK-PW14R
N.O
N.C
1
LAMP
PW23
SAFEGUARDS/W SAFEGUARDS/W
PW58/59 PW58/60
PW16-1
FAN_FL
FAN
FAN_FR
FAN
PW17-1
FAN_RL
FAN
FAN_RR
FAN
TRE
L1C
L2C
L2L1E
L2C
L1C
L2L1E
L2C
L1C
L2L1E
L2C
L1C
L2L1E
L2C
L1C
L2L1E
L2C
L1C
L2L1E
L2C
L1C
L2L1E
L2C
L1C
PW46CE

P art L is t
E
lectric C ircuit Inrterface-C E
109 Page
S A MS UNG T E CHWIN
NO. PARTNO. PARTNAME Q'TY TYPE REMARK
1
J9061264B MAINPOWERINPUTCABLEASS'Y MK-PW05
2
J9061717A MAINPOWERINPUTCABLEASS'Y MK-PW06CE
3
J9061718A MAINPOWERINPUTCABLEASS'Y MK-PW07CE
4
J9061267C TRANSFORMERPOWERCABLEASS'Y MK-PW08
5
J9061268C TRANSFORMERPOWERCABLEASS'Y MK-PW09
6
J9061269E POWERCABLEASS'Y MK-PW10
7
J9061270F POWERCABLEASS'Y MK-PW11
8
J9061271D POWERCABLEASS'Y MK-PW12
9
J9061721B POWERCABLEASS'Y MK-PW13CE
10
J9061774C REARSRART/STOPS/WCABLEASS'Y MK-PW14R
11
J9061274C SAFETYRELAYPOWERCABLEASS'Y MK-PW15
12
J9061763C FANCABLEASS'Y MK-PW16CE
13 J9080248B FAN,FRONT&REAR PW16-1,PW17-1 Front,Rear
14
J9061722B POWERCABLEASS'Y MK-PW18CE
15
J9061723A POWERCABLEASS'Y MK-PW19CE
16
J9061724A TB2POWERCABLEASS'Y MK-PW20CE
17
J9061725B FANPOWERCABLEASS'Y MK-PW21CE
18
J9061726B FANPOWERCABLEASS'Y MK-PW22CE
19
J9061747B S/SFEEDERPOWERCABLEASS'Y MK-PW45CE
20
J9061308A POWERCORDCABLEASS'Y MK-PW49
21
J9061750B POWERCABLEASS'Y MK-PW50CE
22
J9061751A MAINPOWERCABLEASS'Y MK-PW51CE
23
J9080310A MAINPOWERCABLEASS'Y PW01CE
24
J9080311B MAINPOWERCABLEASS'Y PW02CE
25
J9080312B MAINPOWERCABLEASS'Y PW03CE
26
J9080313B MAINPOWERCABLEASS'Y PW04
27
J9080070A EMGINTERLOCKCABLEASS'Y PW23

P art L is t
E
lectric C ircuit Inrterface-C E
110 Page
S A MS UNG T E CHWIN
NO. PARTNO. PARTNAME Q'TY TYPE REMARK
28
J9080354A YDRIVERPWRCABLEASS'Y PW25PCE
29
J9080355A XDRIVERPWRCABLEASS'Y PW26PCE
30
J9080356A Z123DRIVERPWRCABLEASS'Y PW27PCE
31
J9080357A Z456DRIVERPWRCABLEASS'Y PW28PCE
32
J9080358A SWDRIVERPWRCABLEASS'Y PW29PCE
33
J9080351B S/SFEEDERPOWERCABLEASS'Y PW46CE
34
J3801007A TFTLCDMONITORPOWERCABLE MONITORPWRCABLE(3M)
35
J9080322E FRONTFANCABLEASS'Y PW55CE
36
J9080324B FANTBPOWERCABLE PW60CE
37
J9080325A SAFEGUARDOVERRIDEKEYSWITCHCABLEASS'Y PW58
38
J9080326B FRONTSAFEGUARDCABLEASS'Y PW59
39
40
41
42
43
44
45
46
47
48
49
50
51
52
53
54