00195011-01 - 第9页
Installation Manual, Station Software Version 408.01 Edition 03/2006 3.1.3 Minimum requirement for embedded software for SIPLACE machines CS, CF, S23, F5 HM Subsystem CF CS S23 F5 HM BIOS File name Application 1 File nam…

Installation Manual Station Software Version 408.01
3 Prerequisites
3.1 Software components
3.1.1 Station computer
The station computer uses the following operating system configuration:
- Microsoft Windows XP Professional including Service Pack 2
Attention:
Please make sure that only the Siemens XP Professional Service Pack 2 is installed. The
modified Siemens XP Professional Service Pack 2 is based on Mircrosoft Windows XP Service
Pack 2. Please make sure that never the Mircrosoft XP Professional Service Pack 2 is
installed.
No software or hardware products may be installed on the computer which are not compatible
with Windows XP SP2 (for details, refer to the relevant information from the vendor and to the
Microsoft website
http://support.microsoft.com/default.aspx?kbid=884130).
For details on the SIPLACE products, contact your SIPLACE representative.
3.1.2 Machine components
The following versions of other machine components are required for the station software to function
correctly:
Machine controller version SIPLACE Pro version
Station computer version
408.01 408.01 3.2
Caution:
The functional statuses of the station computer software and the machine controller software
must be compatible.
8 of 104

Installation Manual, Station Software Version 408.01 Edition 03/2006
3.1.3 Minimum requirement for embedded software for SIPLACE machines CS,
CF, S23, F5 HM
Subsystem CF CS S23 F5 HM BIOS File name Application 1 File name
Main axes X X X X 2.07 A0100207.bhx 4.03 A0110403.bhx
Revolver head functions
(not modular)
X X 1.01 K0300101.hex 1.07 K0310107.hex
Revolver head functions X X X X 1.04
K0400104.hex
5.01
K0410501.hex
( modular)
Component table (V24) X X X X 3.02 3.02 Bios.hex 5.02 Tisch.hex
X axis gantry X X 2.07 A0100207.bhx 4.03 A0110403.bhx
Y axis gantry X X 2.07 A0100207.bhx 4.03 A0110403.bhx
Z axis IC head X X 2.07 A0100207.bhx 4.03 A0110403.bhx
DP axis IC head X X 2.07 A0100207.bhx 4.03 A0110403.bhx
Head board RVC head X X 1.04 K0400104.hex 6.09 K0410609.hex
Wafflepack Changer X X - 1.6
WPC lifting axis X X - 3.10
WPC feed axis X X - 3.10
Vision system X X X X - 2321M
Meaning of Symbols:
same download version – no changes
new or modified download version
Attention:
During the job requirement the error message „Communication with table failed“ appears on
tables with a BIOS version <3.01.
Update the EPROM to the currrent BIOS version to eliminate this error.
9 of 104

Installation Manual Station Software Version 408.01
3.2 Hardware components
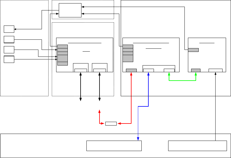
3.2.1 Overview
The following diagram shows the hardware components of the computer system for the various
machine types:
Station computer
Hardware components of SIPLACE S 23, F5 HM, CS and CF computer system
Monitor
Videomux
Keyboard
Mouse
Touch-
screen
Station computer
Local control / peripherals
Camera systems
(PCB camera, component camera,
RV camera)
SIPLACE LAN
(line)
Customer LAN
(GEM)
Machine
Switch
VGA
COM 1
COM 2
KBD /
Mouse
Desktop
Celeron 2.0 GHz, 256 MB
20 GB HD, FD, CD
USB
Machine controller
1 x COM352
LAN 1
VGA
COM 1
COM 2
KBD /
Mouse
CAN
VISION
4 x camera
HS3L
ICOS
MVS340
HS3L
Sicomp AMS M54
PI 100 MHz, 32 MB
504 MB HD, FD, CD
VGA
i865G Gbit
LAN
LAN 1
Intel, PRO
1000/MT
LAN 2
Control unit
Fig. 3-1: Hardware components of the computer system for the SIPLACE S23, F5 HM, CS and CF
10 of 104