KE2030取扱説明書Ver.2.01,和文Rev.09 - 第39页
1 - 19 (5) 搭載部品高さ及び基板裏面搬送高さ 範囲 図 図 図 図 1-1- 7-1 5. 認識用マーク 認識用のマークは,下記の条件で作成して下さい。 (図 1-1-7-2 ) ただし,形状は,むらなく塗りつぶした円形を推奨します。 また,マーク周辺のクリアランスエリアは図 1- 1-7-3 に示す範囲とし,この範囲内には,シルク, ストリッ プライン(内層パターンも含む) 。スルーホール,レジスト,他の部品等が無いようにし…

1 - 18
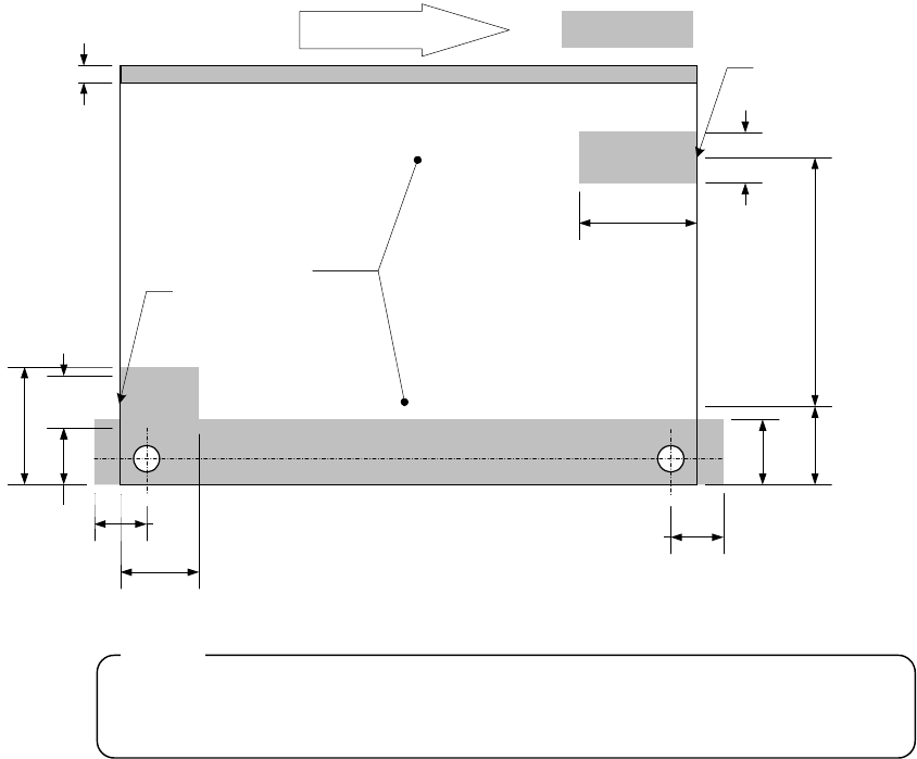
(4) バックアップピン設定不可範囲(KE-2030E)
搬送レール固定側
E基板仕様
基板搬送方向
バックアップピン
設置不可範囲
4mm
17.5mm
17.5mm
21mm
50mm
20mm
0~220mm(可動)37mm
(搬送方向左流れ時、35mm)
36mm
105mm
0~85mm
20mm
基板裏面デッドスペース
30mm範囲
ストッパ設置位置
Xストッパ設置位置
-
基板搬送方向が,右→左の場合,50×20 の設定不可範囲は,左側になります。
基板搬送方向が,右→左の場合,36×105 の設定不可範囲は,右側になります。
注意
注意注意
注意 :

1 - 19
(5) 搭載部品高さ及び基板裏面搬送高さ範囲
図
図図
図 1-1-7-1
5. 認識用マーク
認識用のマークは,下記の条件で作成して下さい。(図 1-1-7-2)
ただし,形状は,むらなく塗りつぶした円形を推奨します。
また,マーク周辺のクリアランスエリアは図 1-1-7-3 に示す範囲とし,この範囲内には,シルク,
ストリップライン(内層パターンも含む)。スルーホール,レジスト,他の部品等が無いようにし
て下さい。
A
B
B
B
A
A
A
C
B
C
C
C
C
A
B
A
B
B
B
B
B
B
図
図図
図 1-1-7-2
A 寸法 : 0.5∼3 mm ±10%以下
B 寸法 : 0.2 mm 以上
C 寸法 : 0.5∼3 mm ± 10%以下
部品
基板
max. 6mm
基板裏面
搭載不可範囲(3mm)
最大
30mm
最大
40mm
ストッパまたは X ストッパ位置
3
3

1 - 20
1. 認識時,マークは上記方向の角度であること。
ただし,非マトリクス基板の“回路毎のマークを使用”を指定した場合,基準回路のマーク
が全て上記方向の角度で,回路配置が 90°単位に配置されていればマーク認識が可能。
2. 一枚の基板内のフィデューシャルは,同一形状でかつ,同一の大きさであること推奨。
3. 処理は銅箔及び半田メッキが認識可能。
4. 最大登録数
基板マーク 1組(2マークまたは3マーク)
IC マーク 50 組(2マークペア)
5. 登録可能な項目
マーク番号
重心検出ウィンドウ
検出時の正転/反転の区別
マーク形状
外形寸法
プロジェクション有効値
整合性
6. 認識用マークが無い場合は,ユーザ指定テンプレートを登録することによりマーク認識が
可能。
図
図図
図 1-1-7-3
クリアランスエリア
認識マーク
0.5 mm 以上
0.5 mm 以上
0.5 mm 以上
注意
注意注意
注意 :