KE2030取扱説明書Ver.2.01,和文Rev.09.pdf - 第643页
13 - 6 (2) 配管系統図(ヘッド) Blow-Sw P ø 8 (3) 配管系統図(一括交換台, 4 ケ 所共通) ø 6 ø 6 ø 6 ø 6 ø 6 ø 6 P

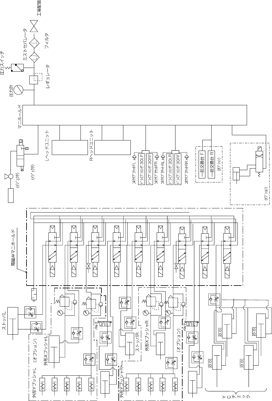
13 - 5
以下の配管図を参考にして下さい。
(1) 配管系統図(本体)
ø4
ø4
Cell block
ø4
ø6
ø12
ø12
ø8
ø8
ø8
ø8
ø6
ø6
AB
PR
CVS
ø6 ST=30
ø6
ø8
ø6
ø4
ø4
ø4
ø4
ø4
ø4
ø4
ø4
ø4
ø4
ø4
ø4
ø4
ATC L
ATC R
B
A
B
A
B
A
B
A
B
A
B
A
B
A
B
A
B
A

13 - 6
(2) 配管系統図(ヘッド)
Blow-Sw
P
ø8
(3) 配管系統図(一括交換台,4 ケ所共通)
ø6
ø6
ø6
ø6
ø6
ø6
P

13 - 7
13-2-4.
エアフィルタ(ヘッド)
エアフィルタ(ヘッド)エアフィルタ(ヘッド)
エアフィルタ(ヘッド)
1. Z スライドシャフト①の止めねじ②をゆるめて,ノズルアウタシャフト③を抜きます。
2. フィルタ④の汚れを点検して下さい。
3. 汚れ等があれば,ノズルアウタシャフト③からフィルタ④を交換します。
4. ノズルアウタシャフト③を Z スライドシャフト①に差し込み,止めねじ②でしっかり固
定します。
フィルタ④ 品番:E3052729000
危険
不意の起動による事故を防ぐため,電源を切ってから行って下さい。
③
④
①
②