DEUKYX-193-4110_G5S2_VOL4 - 第383页
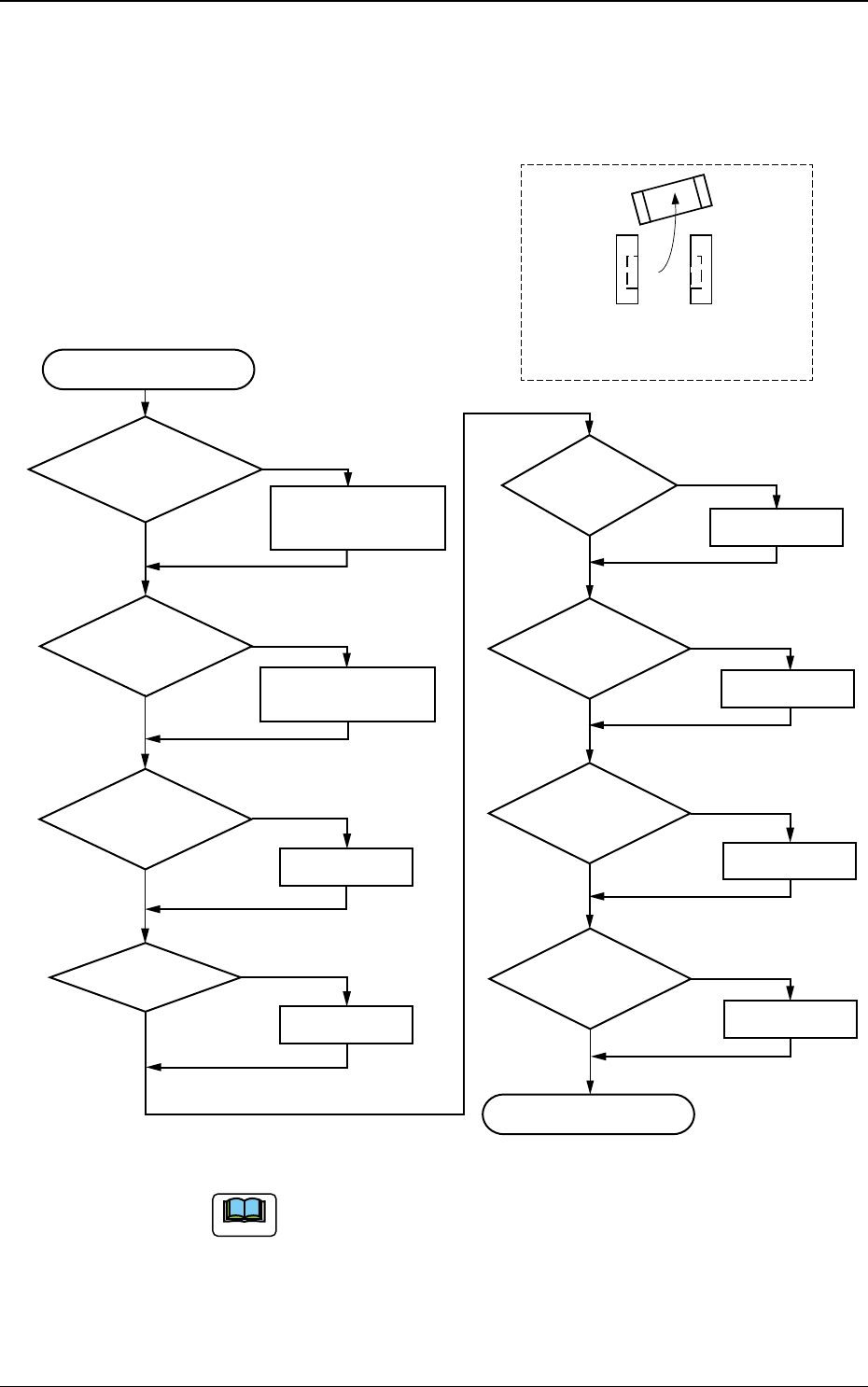
DEUKYX 5-13 193-41 10 3.2 Ursachen-basierende Fehlerbehebung (2) Keine Bauteil-Bestückungsmarken an vorgegebenen Positionen auf den LP-Lands OK NG OK OK OK NG NG NG START Prüfung der LP-Dicke Z-Klemmung Bauteil- Biblioth…

DEUKYX
5-12193-4110
3.2 Ursachen-basierende Fehlerbehebung
3.2 Ursachen-basierende Fehlerbehebung
(1)
Bauteil-Bestückungsmarken an vorgegebenen Positionen auf den
LP-Lands
NG
OK
OK
OK
NG
NG
OK
NG
OK
OK
NG
NG
OK
NG
NG
Note
OK
START
Schmutz,
Magnetisierung,
statische Elektrizität
an Aufnehmer
Schmutz an
Vakuumfilter
Prüfung der
LP-Dicke
Z-Klemmung
Einstellung
Korrektur
Reinigung, Austausch
oder Reparatur
Reinigung,
Entmagnetisierunf
und/oder Entladung
Platzierungsmarkierungen für Bauteile
auf Lötpaste an festgelegten Positionen
auf Leiterplattenflächen
LP-Positionierung
Neueinrichtung
Anhaftung an
Lotpaste
Verbesserung
Korrektur
Austausch
Ende
Vakuumventil
EIN/AUS-
Schalter
Bauteil-
Bibliotheksdaten
F4E10
Hinweis
Prüfen Sie in der „Output Chk“-Registerkarte des Bildschirms „I/O
DIAG“ das Ein- und Ausschalten des Vakuums (Bedienreihenfolge:
[MAINT]-Taste
→
[DVC CHK]-Taste
→
„Output Chk“-Tab.

DEUKYX
5-13193-4110
3.2 Ursachen-basierende Fehlerbehebung
(2) Keine Bauteil-Bestückungsmarken an vorgegebenen Positionen auf
den LP-Lands
OK
NG
OK
OK
OK
NG
NG
NG
START
Prüfung der LP-Dicke
Z-Klemmung
Bauteil-
Bibliotheksdaten
Luftanschluss
Getrennt
Korrektur
Einstellung
Korrektur
Austausch oder
Reparatur
Ende
Keine Spur auf
Lotpaste.
F4E11

DEUKYX
5-14193-4110
3.2 Ursachen-basierende Fehlerbehebung
(3) Positions- und Winkelabweichungen bei der Bauteilplatzierung
OK
OK
OK
OK
OK
OK
NG
NG
NG
NG
NG
NG
START
Schmutz,
Magnetisierung
und/oder statische
Elektrizität an
Aufnehmer
Verstopfte
Öffnung des
Aufnehmers
Prüfung der
LP-Dicke
Reinigung,
Entmagnetisierunf
und/oder Entladung
Einstellung
Korrektur
Bauteil-
Bibliotheksdaten
Bestimmung der
Bauteilform
Prüfen Sie 3.1
Korrektur
Luftanschluss
nicht verbunden
Luftanschluss nicht
verbunden
Positionsabweichung
Winkelabweichung
Ende
F4E12