TT2Wiring Diagram__N7205A122B.pdf - 第28页
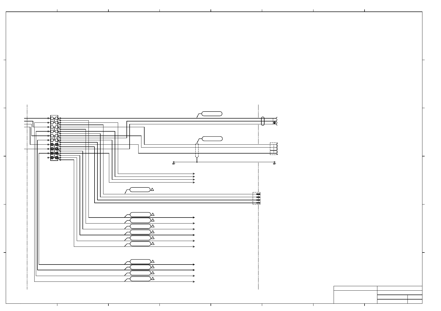
-K331 PNF0B4 ILK Board #2 CN24V RESET, MONITOR -K131 Safety Relay RESET, MONITOR -K132 Safety Relay -K233 -K234 -K231 -K232 CNMC5 CNMC4 -K131 -K132 -K231 -K232 -K233 -K234 CNMC2 CNMC3 -K231 -K232 -K233 -K234 CNEXL-M CNEX…

PNF0B4
ILK Board #1
CNX1
CN-FANA
CNTM-UP
CNEXL
-M/S
CNEXR
-M/S
CNHOUR
Safety
Connection
G9SC-PF
CNEMGCOV
Opening Sensor
OPT1
(RX)
CNMC2
-K321
-X111
3~200V
CN1
CNX2
-T121
AC200
DC24
Front
Tray
Feeder
CNTL
OPT2
(TX)
CNMC
3,4,5
CNSR1
-K122
CN2 CN3
CN1
CN00,
CN01
CNAIR
CNPATO CNVLB
Pump
CARTF2 CARTR2
HEAD1PW LC1,LC2
-K223
Cooling
Fan
CHIP
1,2
CHNG
1,2
CNRLY1
-T122
AC200
DC24
CN-PWRM
-K223
CNPLED
CN-FAN
B,C
EXTOT2
CN
1,5,6,7
CNTR
1,2
CN3D CN-CART
CNDU
-P/S
CN-LED CNDAM
1,2
CNSRV CNFDCOV CNMC1
-T123
AC200
DC24
HEAD2PW
B4010AC
-K323
-K221
-K222
-K231
PNF0AN
Power Failure Sub
Board
-F129 -F127
CN24V
Safety Relay
-K121
CN1
CN2
-K222 Rear
Tray EMG
-K221
Front
Tray EMG
NCIO
CN7
ILK#2
OPT1
-F126
LCVL
ILK#2
CNEMGCOV
Inspection
Box
Main Air
Valve
G9SC-400-CNP4E
CPU
Box
1G111P
EXTOT1
CN24V
P003 3B
CNEMGF/R
EMG SW
Safety Cover
(Front/Rear)
CNFDCVFP/RP
Tray Feeder Detection 1~4
Feeder Safety Cover 1~4
CARTF1,2 CARTR1,2
Cart Unit
(Front)
Cart Unit
(Rear)
CART3F/R
Tray Unit
(Front/Rear)
P003 1A
-X113
Rear
Tray
Feeder
P003 2B
-K223
-F125
-F128 -F124 -F123
-F122
Panasonic Factory Solutions Co.,Ltd. パナソニック ファクトリーソリューションズ株式会社
Name
Drawing No.
Loc. No.
F4K1020-05A
1
2 3 4 5 6 7 8
A
B
C
D
E
F
1 2 3 4 5 6 7 8
A
B
C
D
E
F
Page. No.
Power Unit Wiring:NPM-TT2
(Block Diagram 1)
MTKA005509+002AA
P002
1CART3
CNUP
1,2
CNTM
1,2

-K331
PNF0B4
ILK Board #2
CN24V
RESET,
MONITOR
-K131
Safety Relay
RESET,
MONITOR
-K132
Safety Relay
-K233
-K234
-K231
-K232
CNMC5 CNMC4
-K131 -K132
-K231 -K232 -K233 -K234
CNMC2 CNMC3
-K231
-K232
-K233
-K234
CNEXL-M CNEXR-M
ILK#1
EXTOT1
P002 1B
-K502 -K504
-K501 -K503
CNEMGCOV
AC200
DC24
-T122
EXTOT1
-K131
-K132
OPT1
(RX)
OPT2
(TX)
ILK#1
OPT2
I/O
CN4
Rear
Motor Driver
Front
Motor Driver
-K131 -K132
Front
Feeder/Tray
Rear
Feeder/Tray
G9SC-400
-CNP4E
G9SC-400
-CNP4E
P002 7C
P002 6E
CNDU-S
CNDU-SA02
-K231
CN24V
Panasonic Factory Solutions Co.,Ltd. パナソニック ファクトリーソリューションズ株式会社
Name
Drawing No.
Loc. No.
F4K1020-05A
1
2 3 4 5 6 7 8
A
B
C
D
E
F
1 2 3 4 5 6 7 8
A
B
C
D
E
F
Page. No.
Power Unit Wiring:NPM-TT2
(Block Diagram 2)
MTKA005509+003AA
P003

UL#16 105/600-1.25mm2
AC
Input
-X111
TB-X111(Y002680)
PHOENIX CONTACT
L11
L11
L21
L21
L31
L31
L11
L11
L21
L21
L31
L31
L11bX1
AI1.5-10BK
PHOENIX CONTACT
L31eX1
EeX1
L11fX1
L21cX1
L31cX1
L21bX1
L31bX1
L21fX1
L31fX1
L11cX1
L11eX1
L21eX1
EbX1
EfX1
EhX1
EjX1
L11dX1
L21dX1
L31dX1
EgX1
UL#16 105/600-1.25mm2 BK
MTKC003427AB
MTKC003426AB
MTKC003425AB
UL#12 105/600-3.5mm2
Front
Tray Feeder
MTKC003390AA
BK2
BK1
GN/YE
UL#16 105/600-1.25mm2 GN/YE
UL#12 105/600-3.5mm2
MTKC003435AB
MTKC003424AB
UL#16 105/600-1.25mm2
MTKC003434AB
MTKC003436AB
MTKC003433AB
(1.0mm2-3C)
1
W
CPUAC
S8G0307
BN
BU
GN/YE
BK
L11eX1 P009-1D
L21eX1 P009-1D
L31eX1 P009-1D
L11cX1
P010-1E
L21cX1
P010-1E
EfX1
P010-1C
EmX1
P010-1D
EnX1
P010-1E
EjX1
P010-1E
L11dX1
P005-1A
L21dX1
P005-1A
L31dX1
P005-1A
EgX1
P005-1A
AI4-10GY
PHOENIX CONTACT
L11aX1
L21aX1
L31aX1
EaX1
EdX1
EcX1
AMP
B4010AC
1-179553-4
4
A1
A2
B1
MOLEX
TRAY.PF
51300-0414
B2
UE/2501E-SBX(N)[Y/G] Black LF 3×16AWG
EnX1
EmX1
-V01
-X001
EhX1 P009-1D
MTKC003432AB
MTKC003431AB
MTKC003391AA
MTKC003423AB
UL#16 105/600-1.25mm2 BK
UL#16 105/600-1.25mm2
UL#16 105/600-1.25mm2
UL#16 105/600-1.25mm2
UL#16 105/600-1.25mm2
UL#16 105/600-1.25mm2
UL#12 105/600-3.5mm2
UL#12 105/600-3.5mm2
BK
R2-4
JST
FG1TRAY.PF
R5.5-4
JST
FGTRAY.PF
BK
BK
BK
BK
BK
GN/YE
GN/YE
GN/YE
GN/YE
1
2
3
Reserved
1
1
1
1
1
1
1
1
1
1
1
Panasonic Smart Factory Solutions Co.,Ltd パナソニック スマートファクトリーソリューションズ株式会社
Name
Drawing No.
Kit No. Loc. No.
1 2 3 4 5 6 7 8
A
B
C
D
E
F
1
2 3 4 5 6 7 8
A
B
C
D
E
F
F4K1020-03A
Power Unit Wiring:NPM-TT2
(AC200V Input)
MTKA005509+004AB
渡邊(19-003309)