TT2Wiring Diagram__N7205A122B.pdf - 第82页
-A02 Power Unit CNFDCVFP 1 2 3 4 5 6 7 8 9 10 11 12 -S401 HS5D-03RNP IDEC CNFDCVRP 1 2 3 4 5 6 7 8 9 10 11 12 24GND IN105 24GND IN106 CHECK1 CHECK2 CHECK3 CHECK4 CHECK1 CHECK3 CHECK2 CHECK4 UL2464 (SPV840) 3P×24AWG(11/0.…

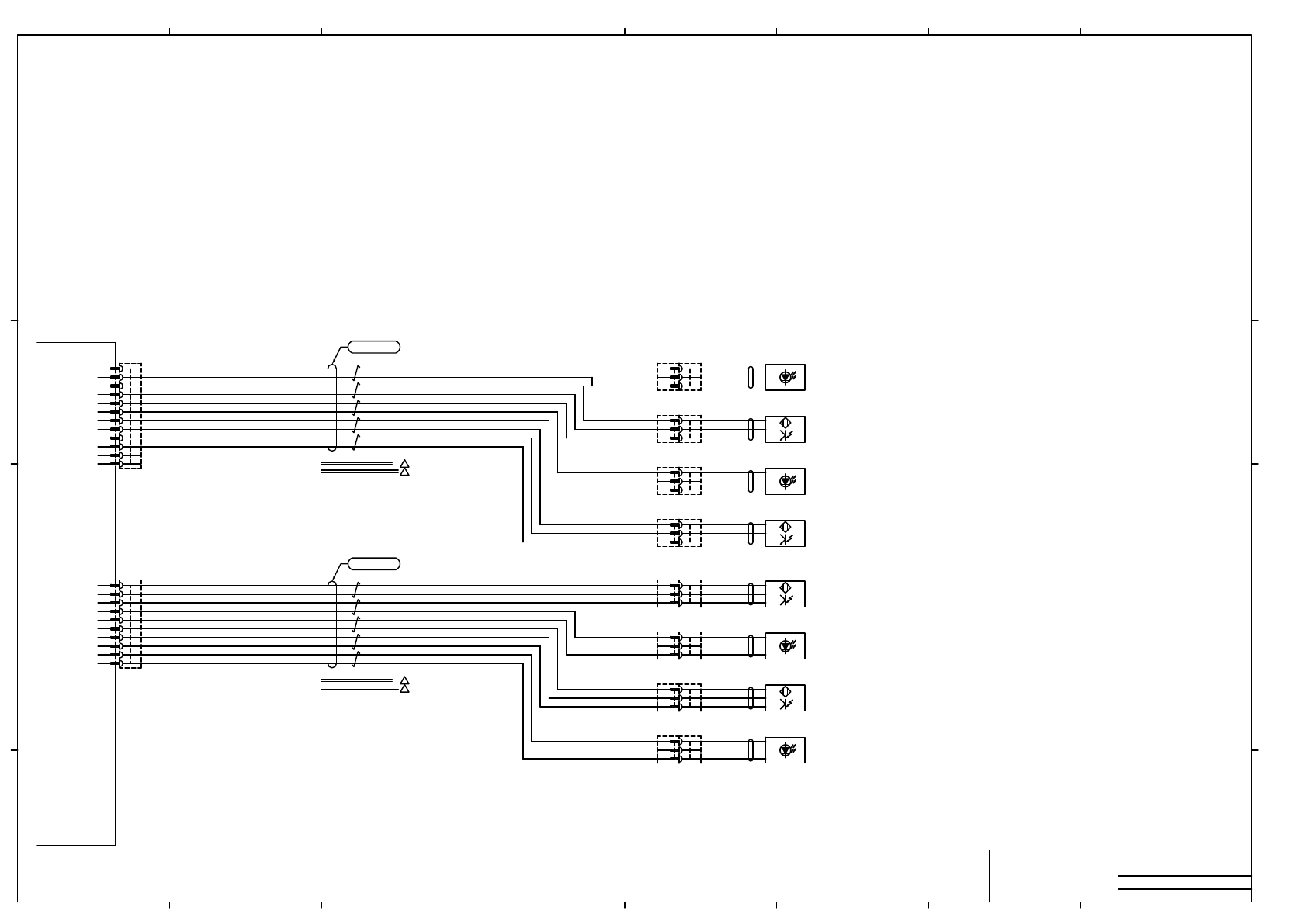
CN15
1
7
2
6
8
3
9
4
12
10
5
11
P24
G24
P24
IN205
G24
P24
G24
P24
IN207
G24
P24
G24
CNFOR
1
5
6
2
7
3
10
8
4
9
P24
IN204
G24
P24
G24
P24
IN206
G24
P24
G24
UL2464 (SPV840) 5P×24AWG(11/0.16TA) LF BK
BN/WH
BN
YE/WH
YE
GN/WH
GN
BK/WH
BK
RD/WH
RD
UL2464 (SPV840) 5P×24AWG(11/0.16TA) LF BK
BN/WH
BN
YE/WH
YE
GN/WH
GN
BK/WH
BK
RD/WH
RD
-K322
PNF0B3
I/O Board
MOLEX
CN15K322
5557-12R-210
1
7
2
6
8
3
9
4
12
10
5
11
MOLEX
CNFORK322
5557-10R-210
1
5
6
2
7
3
10
8
4
9
R Feeder Opening 4
(Projection Side)
R Feeder Opening 3
(Receive Side)
R Feeder Opening 2
(Projection Side)
R Feeder Opening 1
(Receive Side)
R Feeder Opening 4
(Receive Side)
R Feeder Opening 3
(Projection Side)
R Feeder Opening 2
(Receive Side)
R Feeder Opening 1
(Projection Side)
-B1206
BN
BK
BU
-B1204T
BN
BU
-B1205T
BN
BU
-B1204
BN
BK
BU
-B1205
BN
BK
BU
-B1206T
BN
BU
-B1207T
BN
BU
-B1207
BN
BK
BU
AMP
B1204TR
177899-1
3
2
1
AMP
B1205R
177899-1
3
2
1
AMP
B1206TR
177899-1
3
2
1
AMP
B1207R
177899-1
3
2
1
AMP
B1204R
177899-1
3
2
1
AMP
B1205TR
177899-1
3
2
1
AMP
B1206R
177899-1
3
2
1
AMP
B1207TR
177899-1
3
2
1
AMP
B1204P
177907-1
3
2
1
AMP
B1205TP
177907-1
3
2
1
AMP
B1206P
177907-1
3
2
1
AMP
B1207TP
177907-1
3
2
1
AMP
B1207P
177907-1
3
2
1
AMP
B1206TP
177907-1
3
2
1
AMP
B1205P
177907-1
3
2
1
AMP
B1204TP
177907-1
3
2
1
MTKC003350AD
MTKC003345AC
Note1)
Note1) Connector Pin arrangement is not sequential.
Note1)
2464C(BPF)VVP AWG#24×5P-B
3
2464-1061/ⅡA(PF) LF 5P×24AWG
2
2464C(BPF)VVP AWG#24×5P-B
3
2464-1061/ⅡA(PF) LF 5P×24AWG
2
Panasonic Smart Factory Solutions Co.,Ltd パナソニック スマートファクトリーソリューションズ株式会社
Name
Drawing No.
Kit No. Loc. No.
1 2 3 4 5 6 7 8
A
B
C
D
E
F
1
2 3 4 5 6 7 8
A
B
C
D
E
F
F4K1020-03A
NPM-TT2:Main Body Wiring
(Rear Sensor Wiring)
MTKA005506+034AD
三野(15-004787)
渡邊(16-000209)
渡邊(19-003309)

-A02
Power Unit
CNFDCVFP
1
2
3
4
5
6
7
8
9
10
11
12
-S401
HS5D-03RNP
IDEC
CNFDCVRP
1
2
3
4
5
6
7
8
9
10
11
12
24GND
IN105
24GND
IN106
CHECK1
CHECK2
CHECK3
CHECK4
CHECK1
CHECK3
CHECK2
CHECK4
UL2464 (SPV840) 3P×24AWG(11/0.16TA) LF BK
GN/WH
GN
BK/WH
BK
RD/WH
RD
RD
RD/WH
BK
BK/WH
GN
UL2464 (SPV840) 3P×24AWG(11/0.16TA) LF BK
UL2464 (SPV840) 3P×24AWG(11/0.16TA) LF BK
GN/WH
GN
BK/WH
BK
RD/WH
RD
UL2464 (SPV840) 3P×24AWG(11/0.16TA) LF BK
GN/WH
GN
RD/WH
RD
11 12
21 22
31 32
-S402
HS5D-03RNP
IDEC
11 12
21 22
31 32
-S403
HS5D-03RNP
IDEC
11 12
21 22
31 32
-S404
HS5D-03RNP
IDEC
11 12
21 22
31 32
RD
RD/WH
BK
BK/WH
GN
GN/WH
YE
YE/WH
BN
BN/WH
BU
BU/WH
UL2464 (SPV840) 6P×24AWG(11/0.16TA) LF BK
RD
RD/WH
BK
BK/WH
GN
GN/WH
YE
YE/WH
BN
BN/WH
BU
BU/WH
UL2464 (SPV840) 6P×24AWG(11/0.16TA) LF BK
BK/WH
BK
GN/WH
11S401/3
N0.5-3
JST
12S401/3
21S401/3
22S401/3
31S401/3
32S401/3
11S402/4
N0.5-3
JST
12S402/4
21S402/4
22S402/4
31S402/4
32S402/4
11S401/3
N0.5-3
JST
12S401/3
21S401/3
22S401/3
31S401/3
32S401/3
11S402/4
N0.5-3
JST
12S402/4
21S402/4
22S402/4
31S402/4
32S402/4
N610143356AC
N610143356AC
MTKC003331AC
MTKC003351AD
MOLEX
FDCVRP
5559-12P-210
12
11
10
9
8
7
6
5
4
3
2
1
MOLEX
FDCVFR/FDCVRR
5557-12R-210
1
2
3
4
5
6
7
8
9
10
11
12
MOLEX
FDCVFP
5559-12P-210
12
11
10
9
8
7
6
5
4
3
2
1
MOLEX
FDCVFR/FDCVRR
5557-12R-210
1
2
3
4
5
6
7
8
9
10
11
12
MOLEX
CNFDCVFR
5557-12R-210
1
2
3
4
5
6
7
8
9
10
11
12
MOLEX
CNFDCVRR
5557-12R-210
1
2
3
4
5
6
7
8
9
10
11
12
Tray Feeder Detection 1
Feeder Safety Cover 1
N610135244**:13-Slot Supply Part Wiring:NPM-TT
N610135244**:13-Slot Supply Part Wiring:NPM-TT
S401
S402
S403
S404
Tray Feeder Detection 2
Feeder Safety Cover 2
Tray Feeder Detection 3
Feeder Safety Cover 3
Tray Feeder Detection 4
Feeder Safety Cover 4
2464C(BPF)VVP AWG#24×3P-B
3
3
2464-1061/ⅡA(PF) LF 6P×24AWG
2
2464C(BPF)VVP AWG#24×6P-B
3
2464-1061/ⅡA(PF) LF 6P×24AWG
2
2464C(BPF)VVP AWG#24×6P-B
2464-1061/ⅡA(PF) LF 3P×24AWG
2
2464C(BPF)VVP AWG#24×3P-B
3
2464-1061/ⅡA(PF) LF 3P×24AWG
2
2464C(BPF)VVP AWG#24×3P-B
3
2464-1061/ⅡA(PF) LF 3P×24AWG
2
2464C(BPF)VVP AWG#24×3P-B
3
2464-1061/ⅡA(PF) LF 3P×24AWG
2
Panasonic Smart Factory Solutions Co.,Ltd パナソニック スマートファクトリーソリューションズ株式会社
Name
Drawing No.
Kit No. Loc. No.
1 2 3 4 5 6 7 8
A
B
C
D
E
F
1
2 3 4 5 6 7 8
A
B
C
D
E
F
F4K1020-03A
NPM-TT2:Main Body Wiring
(Feeder Cover Wiring)
MTKA005506+035AD
三野(15-004787)
渡邊(16-000209)
渡邊(19-003309)

-K321
PNF0B4
RING OUT
CN7K302
ILK Board #1
-K322
PNF0B3
CN7 OPT1
RX
-A02
Power Unit
CN3K322
OPT1K321
CN11
1
4
2
5
3
6
TXD+
TXD-
RXD+
RXD-
EMG
GND
CN12
1
4
2
5
3
6
TXD+
TXD-
RXD+
RXD-
EMG
GND
I/O Board
CN3
TX
OPT2
TX
CN8
1
2
3
4
EMG_IN
EMG_OUT
RETURN
FAIL IN
CN4
RX
Cart (Front)
Cart (Rear)
CN1
1
3
2
4
5
6
8
7
9
10
11
12
13
14
TXD1+
TXD1-
RXD1+
RXD1-
GND
TXD2+
TXD2-
RXD2+
RXD2-
GND
EMGCOM
EMG
24VOUT
24GND
T05×2-PJS-2800-A
T05×2-PJS-1300-A
-A01
-K302
NCIO Board
RING IN
CN6K302
MOLEX
CN11K302
43025-0600
6
3
5
2
4
1
MOLEX
CN12K302
43025-0600
6
3
5
2
4
1
MOLEX
CN8K302
43025-0400
4
3
2
1
CN6
MOLEX
CN1K321
43025-1400
14
13
12
11
10
9
7
8
6
5
4
2
3
1
CPU Box
PNFCAC
N510055186AA
N510048093AA
MTKC003304AC
UL2464 (SPV840) 7P×24AWG(11/0.16TA) LF BK
GN/WH
GN
BK/WH
BK
RD/WH
RD
BN/WH
BN
YE/WH
YE
GY/WH
GY
BU/WH
BU
Note1)
Note1) Connector Pin arrangement is not sequential.
Note1)
Note1)
Note1)
OPT2K321
P24
G24
P24
G24
P24
G24
P24
G24
NC
NC
LCVLIO
1
2
7
8
3
9
4
10
5
11
6
12
LCVL
1
2
8
9
3
4
5
12
6
10
13
11
7
14
P24
G24
P24
G24
OT220
OT221
OT224
OT225
P24VL
P24VL
NC
NC
CN4K322
MTKC003348AD
OPT1K331 OPT1
RX
OPT2
TX
OPT2K331
-K331
PNF0B4
ILK Board #2
N510040330AA N510021739AA
T05×2-PJS-1000-A T05×2-PJS-2400-A
RD
RD/WH
BK
BK/WH
Note1)
MOLEX
LCVLR
5557-14R-210
1
2
8
9
3
4
5
12
6
10
13
11
7
14
MOLEX
LCVLIOK322
43025-1200
12
6
11
5
10
4
9
3
8
7
2
1
UL2464 (SPV854) 2P×22AWG(17/0.16TA) LF BK
2464C(BPF)VVP AWG#22×2P-B
2464C(BPF)VVP AWG#24×7P-B
3
2464-1061/ⅡA(PF) LF 2P×22AWG
2
2464-1061/ⅡA(PF) LF 7P×24AWG
2
2464-1061/ⅡA(PF) LF 2P×24AWG
Panasonic Smart Factory Solutions Co.,Ltd パナソニック スマートファクトリーソリューションズ株式会社
Name
Drawing No.
Kit No. Loc. No.
1 2 3 4 5 6 7 8
A
B
C
D
E
F
1
2 3 4 5 6 7 8
A
B
C
D
E
F
F4K1020-03A
NPM-TT2:Main Body Wiring
(Board Wiring)
MTKA005506+036AD
三野(15-004787)
渡邊(16-000209)
渡邊(19-003309)