00191374-04 - 第153页
Adjustment I nstructions SIP LACE HS-50 7 Collect & Place Head DLM1 Edition 12/00 7.4 Dynamic Ad justment of the A xes 153 6W DU$[LV *HQHUDO 3UHS DUD WLRQ Å S tar t SIT EST . Å T urn on the compre s…

7 Collect & Place Head DLM1 Adjustment Instructions SIPLACE HS-50
7.4 Dynamic Adjustment of the Axes Edition 12/00
152
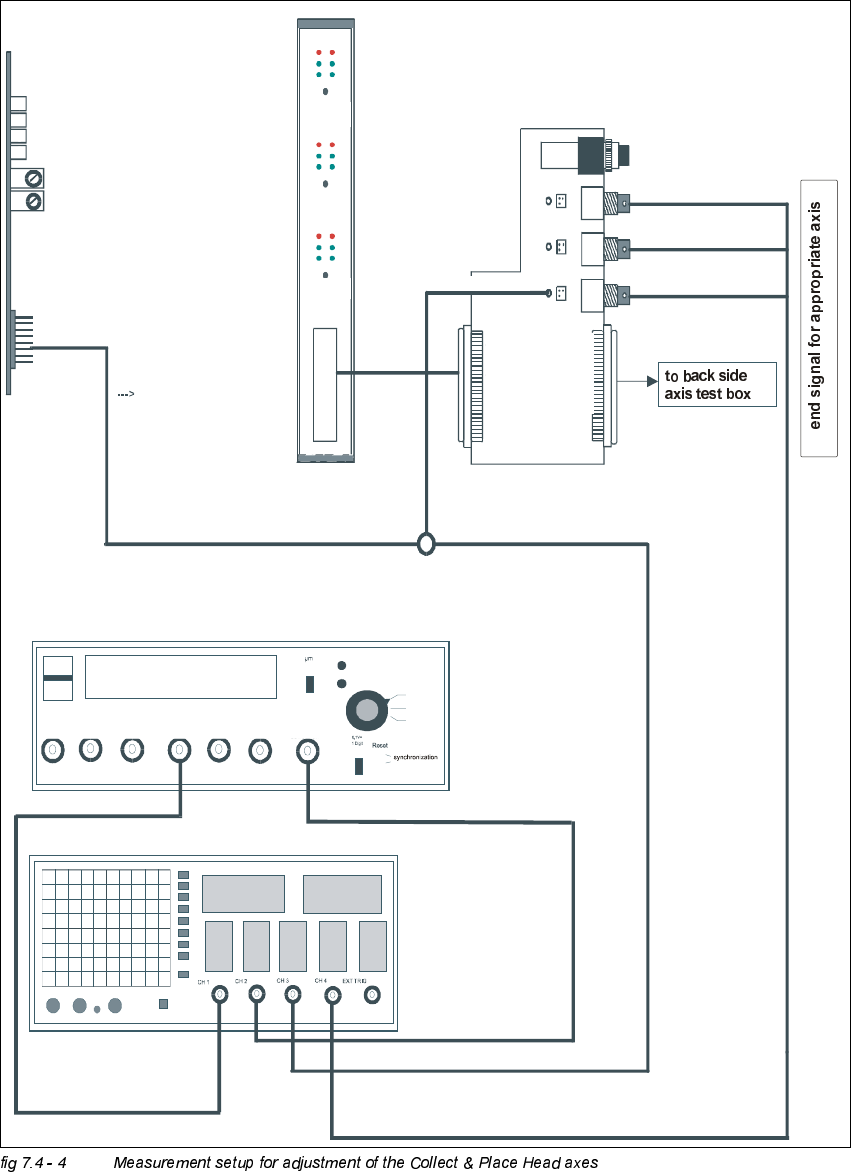
0HDVXUHPHQW6HWXSIRU$[LV$GMXVWPHQWV
ready for operation
enable output stage
effective current limit
error
tacho
P-gain
axis 0
axis 1
axis 2
measuring current of star - axis
changeover switch pressed down
end signal axis 0
end signal axis 1
end signal axis 2
interface
test adapter
axis test box
actual current
with RC - filter
current measuring of dp - axis and z-axis only
interface axis control card
interface axis test box
track A track B zero pulse Vnom force end signal deviat. of pos.
dgt
zero pulse
end signal
axis 0
axis 1
axis 2
OFF
ON
Vnominal
d
e
v
i
a
t
i
o
n
o
f
p
o
s
i
t
i
o
n
c
u
r
r
e
n
t
v
a
l
u
e
e
n
d
s
i
g
n
a
l

Adjustment Instructions SIPLACE HS-50 7 Collect & Place Head DLM1
Edition 12/00 7.4 Dynamic Adjustment of the Axes
153
6WDU$[LV
*HQHUDO3UHSDUDWLRQ
Å Start SITEST.
Å Turn on the compressed air.
Å Prepare the measurement setup for the star - axis according to fig 7.4 - 4.
Å Set the oscilloscope according to the table below.
Å Perform a head reference run.
NOTE
Use an RC - filter to record the current curve
Measure the end signal on the adapter board "axis control card", (the lowest BNC socket), with
the switch activated.
Measure the nominal current of the star - axis on the "measuring adapter axis control card current
measure star" (Do not connect GND).
&KHFN3*DLQ
NOTE
An adjustment of the star - axis on the servo amplifier is not possible.
Adjustment parameters are preset by board VC10 Controller. This board is on the axis control card
1, or 2, 3 or 4.
6,7(67
Å Select "C&P Heads" ==> "Select head" ==>
"Axis functions" ==> "Select star - axis" ==> "Continuous run, star" ==> "Input: Waiting
time 500 ms" ==> "Accept".
Å If necessary, press the START button.

7 Collect & Place Head DLM1 Adjustment Instructions SIPLACE HS-50
7.4 Dynamic Adjustment of the Axes Edition 12/00
154
2VFLOORVFRSH6HWWLQJV
– If the dynamics of the star are correct, each signal will appear as illustrated above.
–Nominal - positioning time:PVPV.
1 cycle = 12000 dgts = 30°degrees.
NOTE
If this setting for the dynamics can not be reached, check the friction blocks on the star and the
mounting of the star while the drive is in its magnetic park position.
&KDQQHO 6LJQDO &RXSOLQJ <'HIOHFWLRQ 7ULJJHU ;'HIOHFWLRQ
CH 1 Vnominal DC 5.0 V/ DIV
CH 4
positive
10% pre
10 ms/ DIVCH 2 deviat. of posit. DC 0.5 V/ DIV
CH 3 nominal current DC 5.0 V/ DIV
CH 4 end signal DC 5,0 V/ DIV
Sollwert /
Vnominal
Positionsabweichung /
deviation of position
Stromsollwert /
nominal current
Endemeldung /
end signal