00190970-02 - 第360页
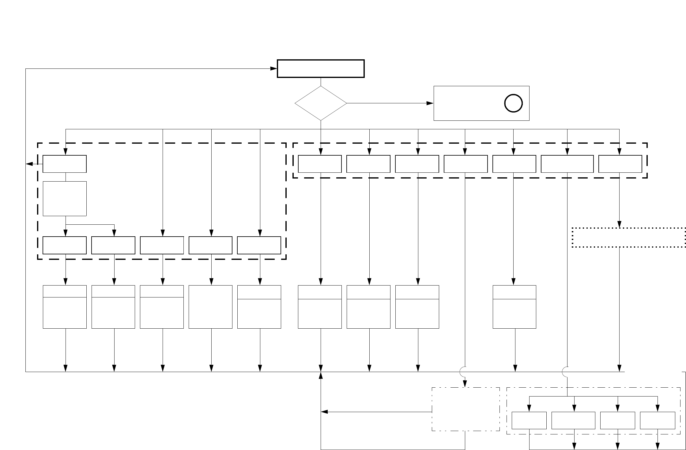
Betriebsanleitung SIPLACE 80S-20/F4/F4-6 5 Visionfunktionen Ausgabe 07/97 ab Softwareversi5n SR.403.xx 5.6 Bauelement testen Einrich ter 5 - 69 7 Menüoptio nen ’B auelem ent tes ten’, T e il 3 Men ü ’Meß modus’ Meßmo dus…

Betriebsanleitung SIPLACE 80S-20/F4/F4-6 5 Visionfunktionen
Ausgabe 07/97 ab Softwareversion SR.403.xx 5.6 Bauelement testen
Einrichter 5 - 68
5
Menüoptionen ’Bauelement testen’, Teil 2
Bauelement
Eingabebox
’Kontrastempfindlichkeit
einstellen:
LUT-Programmierung
ESC
Daten übernehmen
Ja
Bauelement testen
GF
geladen? A
Menü
’Gehäuseformauswahl’
Nein
OK: Einstellungen übernehmen / Abbruch
Abholen
Bauelement aus
Förderer abho-
len und unter die
BE-Kamera
drehen
DarstellenMessenPrüfen
Videobild
Synthetische
Beschreibung
darstellen
Videobild
GF messen
Meßergebnisse
anzeigen
Videobild
GF-spezifische
Meßschritte
nacheinander
ausführen
ESC ESC
Beleuchtung
Gehäuse-
dimension
Bein-
dimension
Ball-
abbildung
Tabelle
BE-Typ einstellen
(nur 80F)
Meßmodus
Videobild
Manipulation
von
GF-Daten
Videobild
Manipulation
von
GF-Daten
Videobild
Manipulation
von
GF-Daten
Videobild
Manipulation
von
GF-Daten
ESC ESC ESC
Gehäuseformdaten
ändern
Abbruch Übernehmen
Kubisch
matt weiß
Kubisch
matt schwarz
Kubisch
glänzend
Zylindrisch
Menü ’Meßmodus’
Auswahlbox
’BE-Typ einstellen’
Abbruch
ESC
Siehe Menüoptionen
’Bauelement testen’ Teil 3, Teil 4
Bild
speichern
Auswertezeit
Videobild
Auswerte-
zeit
ESC
Videobild
wird auf die
Festplatte des
MC-Controllers
gespeichert.

Betriebsanleitung SIPLACE 80S-20/F4/F4-6 5 Visionfunktionen
Ausgabe 07/97 ab Softwareversi5n SR.403.xx 5.6 Bauelement testen
Einrichter 5 - 69
7
Menüoptionen ’Bauelement testen’, Teil 3
Menü ’Meßmodus’
Meßmodus
Size
Menü ’Meßmodus’
Abbruch
Übernehmen
Einstellen
Row
Einstellen
Menü
’Meßmodus Size’
Menü
’Meßmodus Row’
Corner
Einstellen
Menü
’Meßmodus
Corner’
Lead
Einstellen
Menü
’Meßmodus Lead’
Grid
Einstellen
Menü
’Meßmodus Grid’
Ball Hex-Eingabe
Abbruch Übernehmen Abbruch Übernehmen Abbruch Übernehmen Abbruch Übernehmen Abbruch Übernehmen
Size
Row BallCorner Lead Grid
P1
P2
P2a
P3
P1
P1a
P1
P2
P3
P4
P5
P1
P1a
P2a
P2a
P1
P2
P3
P3a
P1
P1a
P2
Abbruch Übernehmen
Menü ’Meßmodus 2’
Menü ’Meßmodus Size’
Auflösung
bei der Winkel-
berechnung
Niedrig
Mittel
Hoch
Sehr hoch
Methode für
die Rotations-
berechnung
Automatische
Auswahl
SWIN-Methode
TWIN-Methode
Integrations-
richtung
Entlang der Breite
Entlang der Höhe
Menü ’Meßmodus Size Integrationseinstellungen’
Auflösung in
Meßrichtung
Niedrig
Mittel
Hoch
Sehr hoch
Auflösung in
Integrationsrichtung
Niedrig
Mittel
Hoch
Sehr hoch
Abbruch Übernehmen
Abbruch Übernehmen

Betriebsanleitung SIPLACE 80S-20/F4/F4-6 5 Visionfunktionen
Ausgabe 07/97 ab Softwareversion SR.403.xx 5.6 Bauelement testen
Einrichter 5 - 70
5
Menüoptionen ’Bauelement testen’, Teil 4
Menü ’Meßmodus’
Menü ’Meßmodus Row’
Messung
Spitzenmessung
über die inneren
Spitzen
Centermessung
Spitzenmessung
über die äußeren
Spitzen
Auflösung in
Meßrichtung
Niedrig
Mittel
Hoch
Sehr hoch
Auflösung in
Integrationsrichtung
Niedrig
Mittel
Hoch
Sehr hoch
Abbruch Übernehmen
Abbruch Übernehmen
GF-Kanten
verwenden
Für die
Rotationsfenster
Für die
Translations-
fenster
Menü ’Meßmodus Row
Integrationseinstellungen’
Menü ’Meßmodus Corner’
Messung
Spitzenmessung
über die inneren
Spitzen
Centermessung
Spitzenmessung
über die äußeren
Spitzen
Abbruch Übernehmen
Wieviele Beinchen
an jeder Ecke
messen
Ein Fenster
über die ganze
Beinreihe
Anzahl der Beinchen
an jeder Ecke
Winkelmessung
eingeschaltet
ja / nein
Menü ’Meßmodus Lead’
Messung
Spitzenmessung
über die inneren
Spitzen
Centermessung
Spitzenmessung
über die äußeren
Spitzen
Abbruch Übernehmen
Fenster
Separat für jedes
Beinchen
Kombinierte
Fenster
Menü ’Meßmodus Grid’
Abbruch Übernehmen
Anzahl der zu
messenden
Balls